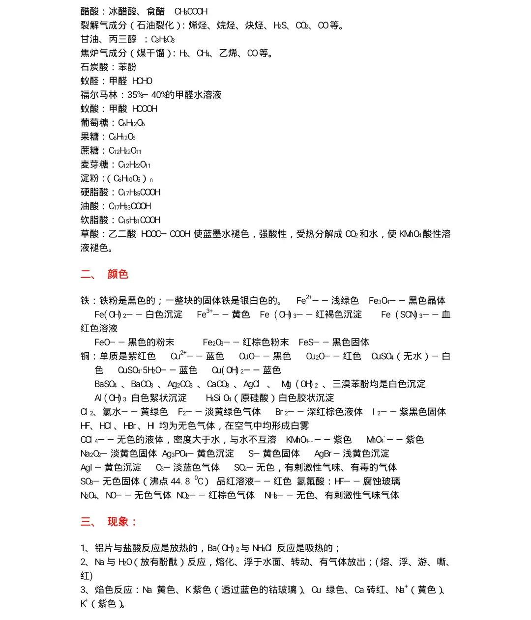
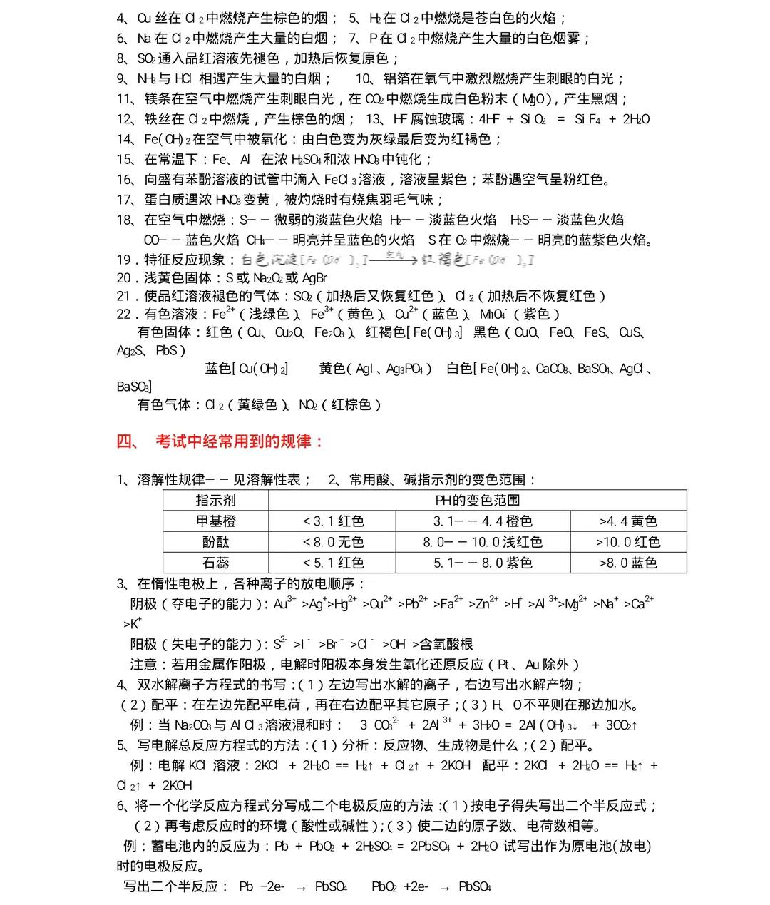
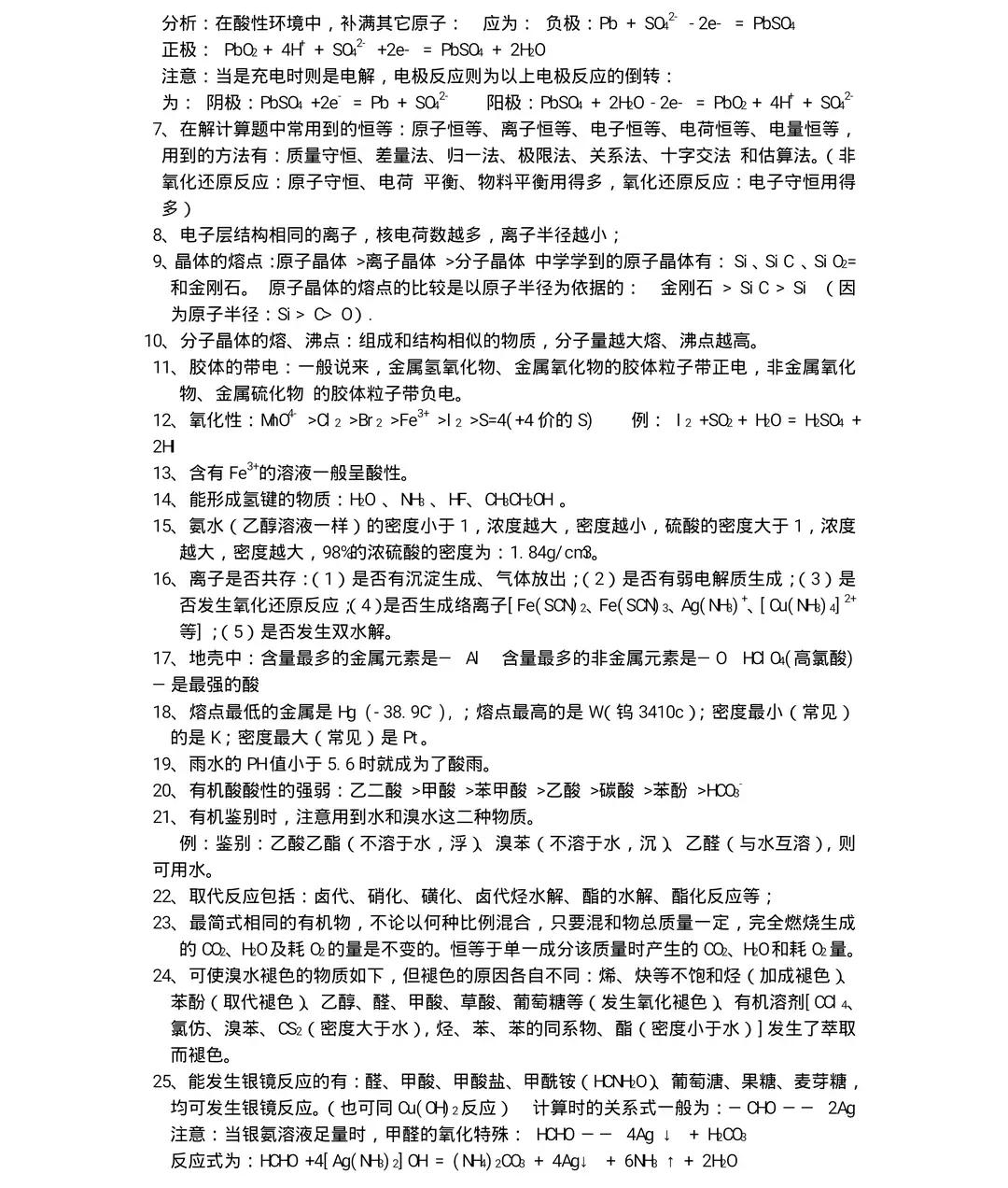
俗话说:知己知彼,百战不殆。我们从进入高一的时候起,就已经走在备战高考的路上了。
提到高中化学,我们可以想到的是各种各样的方程式、各种各样的原理,还有各种实验和知识点,这些都可能会让同学们摸不清方向。马上就要到今年的高考了,同学们一定要会系统、有针对性的复习,不然接触的不够全面,就会导致相似题型也拿不到分数。因为高考题型是一直在变化的,所以需要我们分专题突破。
今天学姐给同学们整理了500页高中化学必看复习专题大总汇,同学们每天吃透10页,高考高分没得跑!同学们抓紧看吧!家长也一定要给孩子打印出来,让孩子提前看。
因为篇幅有限,点击我的头像私信我回复“领取”就可以免费领取word电子版。以下是部分资料内容,完整高清版的发送私信即可。更多资料持续更新,敬请关注。
声明:完全免费!








