目前磷酸铁锂电池发展迅速,7月份磷酸铁锂电池共计装车5.8GWh,同比上升235.5%,环比上升13.4%,景气度非常高。
今天老余想和大家先分享磷酸铁锂未来增长可能会非常快地细分赛道,也是在过去我文章里反复有和大家提到的高景气赛道盐湖提锂。
再说盐湖提锂板块的龙头股之前,我们先来梳理一下盐湖提锂未来背后的内在逻辑是什么?
一、盐湖提锂的内在逻辑
第一,盐湖提锂是目前的最强赛道 ;新能源汽车是未来十年的高景气板块,行业成长空间大且增速快,而盐湖提锂板块是新能源汽车板块目前的最强赛道。
第二,盐湖提锂概念股业绩超预期 ;盐湖中报预计净利润盈利20-22亿,预示着整个行业高景气,按照目前的市场预期,股价还有很大的提升空间。
第三,锂资源的供不应求局面将会加剧 ,盐湖提锂势在必行;据中汽协数据统计,新能源汽车1-7月渗透率继续提升至10%,半年时间,国内新能源汽车渗透率增长接近翻倍,进入高速发展期,那么将会带动锂资源需求暴增。
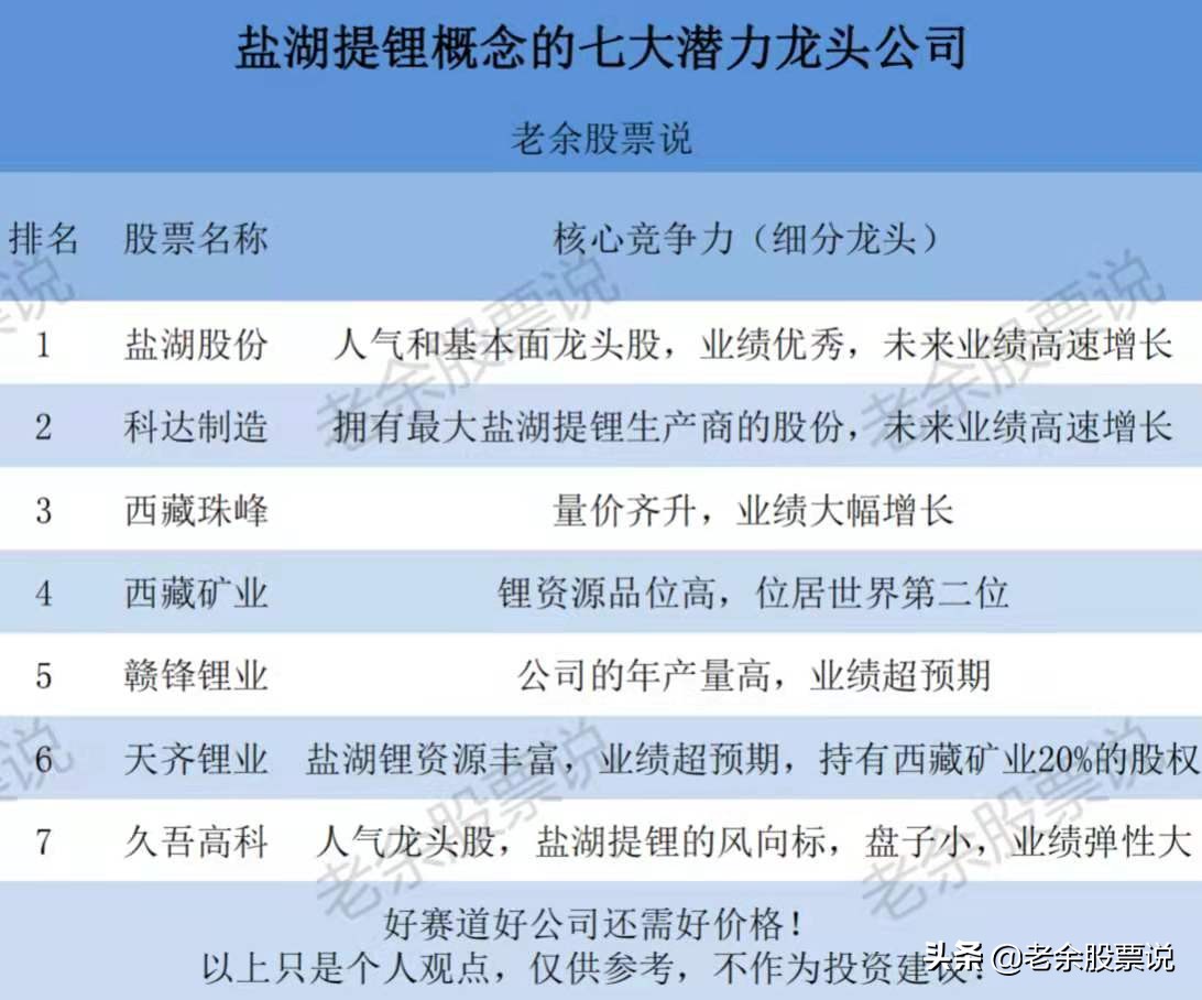
老余长期跟踪盐湖提锂概念股,今天特地帮大家梳理出来了盐湖提锂的强势龙头公司。
二、盐湖提锂板块七大龙头公司
第一,盐湖股份
核心逻辑: 人气和基本面龙头股,业绩优秀,未来业绩高速增长。
盐湖股份持有蓝科锂业51.42%股份,而蓝科锂业是第一大盐湖提锂生产商,国内盐湖储量第一,拥有独特的锂镁分离技术。
子公司蓝科锂业新增2万吨碳酸锂产能已经开始试生产,预计目标2021年释放一半产能,2022年达到满产且实际产量会超过设计产能。未来还规划有与比亚迪合作3万吨电池级碳酸锂项目以及远期新增4万吨多元化锂产品。
第二,科达制造
核心逻辑: 拥有最大盐湖提锂生产商的股份,未来业绩高速增长。
科达制造,公司间接持有我国卤水提锂领域的领军企业——蓝科锂业43.58%的股份,公司将受益于从参股公司的投资收益及锂电池材料销售收入的持续性。
第三、*藏西**珠峰
核心逻辑: 量价齐升,业绩大幅增长,8月份以来主力资金净流入3,686万。
公司控股的珠峰香港全资控制的南美阿根廷,锂盐湖项目,拥有的储量超过200万吨LCE,其中探明和控制的资源量达80%以上,目前已有产能2500吨/年LCE。后续如扩产项目正式实施,建成后LCE产能将达到2.75万吨/年。
第四、*藏西**矿业
核心逻辑:锂资源品位高,位居世界第二位,独一无二的天然碳酸锂固体资源。
公司拥有独家开采权的*藏西**扎布耶盐湖是世界第三大、亚洲第一大锂矿盐湖,已探明的锂储量为184.10万吨。
第五、赣锋锂业
核心逻辑: 公司的年产量高,业绩超预期。
公司持有的阿根廷一个项目的含锂卤水资源量为约合2,458万吨LCE,是目前全球最大的盐湖提锂项目之一,支持年产量超过4万吨电池级碳酸锂并持续40年。赣锋锂业上修了半年报预报,业绩超预期。
第六、天齐锂业
核心逻辑: 公司的盐湖锂资源丰富,业绩超预期,持有*藏西**矿业20%的股权。
公司通过参股日喀则扎布耶20%的股权和参股SQM 25.86%的股权,实现对优质的盐湖锂资源布局。天齐锂业上修了半年报预报,业绩超预期。
第七、久吾高科
核心逻辑: 人气龙头股,盐湖提锂的风向标,盘子小,业绩弹性大。
公司在盐湖提锂业务上,被确定为五矿盐湖有限公司1万吨碳酸锂项目镁锂分离成套装置的供货成交单位,有助于公司推动膜法盐湖卤水提锂技术的工业化应用。
以上7家公司就是老余认为盐湖提锂具有潜力的概念龙头股,希望大家能够收藏好。

#股票##A股##今日复盘#