车型:配置1.6L发动机。
VIN:LSGPC52U6CF××××××。
行驶里程:87000km。
故障现象:客户反映车辆在使用过程中,中控锁突然失效。
故障诊断:首先验证故障现象,按压遥控器开闭锁键无法控制门锁,按压仪表台中控锁按钮也无效,用机械钥匙转动左前门锁芯也无法执行闭锁。
接下来连接诊断仪GDS2读取系统故障码,打开点火开关仪表自检无故障灯点亮,GDS2读取有3个故障码:B3125 02仅驾驶员车门解锁电路对搭铁短路、B3130 02所有车门解锁电路对搭铁短路、B3135 02所有车门锁止电路对搭铁短路(如图1所示)。

图1 故障码
尝试用GDS2特殊功能驱动车门锁来看门锁有无动作响应,驱动时发现故障车门锁无动作,同时还发现BCM内无继电器工作的声音。正常车在用GDS2驱动、按压中控、遥控等进行门锁开闭锁时,BCM内会有继电器吸合发出“嗒嗒”声。通过以上的检查可以初步判断中控门锁的电路出现了短路故障,导致门锁功能全部失效。根据故障码含义的维修导向,查看GDS2中门锁数据流无异常(如图2所示),查看维修手册科鲁兹车门锁电路图(如图3所示)对故障车做进一步检测。

图2 车门锁数据

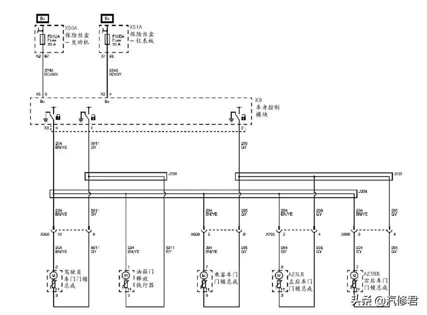
图3 科鲁兹门锁电路图
参照维修手册中所有门锁不工作诊断流程,结合电路图检测结果如下:
(1)将点火开关置于 OFF 位置,断开 K9 车身控制模块的 X2 线束连接器。
(2)将点火开关置于 ON 位置,确认 B+ 电路端子 4 和搭铁之间的测试灯点亮。测试结果:功率试灯点亮,供电电路正常。
(3)点火开关置于 OFF 位置,连接 K9 车身控制模块的 X2 线束连接器并断开 X6 线束连接器。
(4)测试下列各控制电路和搭铁之间的电阻是否为无穷大:控制电路端子 1 、控制电路端子 2 、控制电路端子 4。测试结果:X6的端子1、端子2、端子4对地电阻无穷大(如图4所示)。进一步测试车门锁闩总成内无对地短路,锁机电阻3.4Ω正常(如图5所示)。

图4 对地电阻无穷大

图5 锁机电阻
(5)如果所有电路测试都正常,则更换 K9 车身控制模块。
按照诊断流程更换BCM(更换因车灯故障索赔的BCM)后故障未排除,故障码依旧是当前故障码。
更换BCM后故障未排除,当前故障码无法清除(如图6所示)。

图6 更换BCM后故障码
控制电路测试无异常,更换BCM后故障依旧。再次对电路进行测量,结果仍是无对地、对正极短路。怀疑会不会是BCM的某一路供电或者接地不良,引起BCM控制中控锁的功能失效。可是BCM除中控锁外其他功能都正常,不像是供电或者接地不良引起的故障。为保险起见对BCM的供电和接地进行地毯式检查,检查结果未发现异常。维修工作至此陷入停顿,故障会是什么原因引起的呢?故障码的含义很清晰,故障解释指的就是解锁或者锁止电路对地短路。问题就出在这里,既然是电路对地短路,万用表应该能测量出对地阻值,可是实际测量为什么测量不出对地短路的阻值,是万用表自带的9V电池电压不足以产生回路电流吗?必须要对线路施加12V电压才会产生对地短路?万用表都测不出的对地短路,BCM是如何感知到的呢?难道是替换的索赔件BCM有问题,带着疑问将故障车的BCM装到正常车上,GDS2读取无门锁相关故障码,验证结果是故障车电路确实存在问题。重新梳理故障码含义: B3125 02仅驾驶员车门解锁电路对搭铁短路、B3130 02所有车门解锁电路对搭铁短路、B3135 02所有车门锁止电路对搭铁短路,3个故障码分别对应电路图中的X6-1驾驶员车门解锁电路、X6-2所有车门解锁电路、X6-4所有车门锁止电路,究竟是三条电路同时出现对地电路故障,还是某一条电路对地引起的呢?为分离故障点,于是将X6-1、2、4端子从BCM 分离出来,逐条进行连接并同时查看GDS2故障码是否有变化。3个端子分离后故障码转变为历史故障码,连接端子1后3个故障码为当前故障码,分离端子1故障码又变为历史故障码,分别和同时连接端子2和4故障码未变化。实验的结果可以确认故障原因是X6-1端子电路存在故障,BCM是通过监测该段电路回路电流超出阈值,从而设置故障码并中止车门锁的动作。
根据以上的分析和实验结果,结合科鲁兹电路图分析可以发现,X6-1电路如果某一段对地不是绝缘,产生接触电阻的话将会导致3个分支的回路电流超出BCM内的阈值,X6-1的线路一路到左前门锁、另一路到油箱盖锁闩电机。尝试断开油箱盖锁闩电机插头,故障码无变化,短路点不在油箱盖锁闩电机上,短路发生在线路上。电路图显示BCM的X6-1出来后经接电J306分成两路,分别到左前门和油箱盖锁机。查找J306进行分离线路,以确定故障发生在哪一条线路中。查阅维修手册,手册提示J306在左前门门槛板下方。
拆下左前门槛板掀开地胶,发现线束下方的车身地板被磕破一个大洞,线束湿漉漉的,将线束与车身地板剥离后,GDS2故障码转为历史故障码,清洁线束后目视没有发现线路有明显短路的地方,仔细检查发现地板有疑似短路点(如图7所示)。

图7 颖似短路点
分析是由于地板破损线路进水,J306接点被水浸泡后金属腐蚀物与地板产生接地电阻,该电阻并联到门锁电路中引起总电路电阻变小,BCM在通电自检时监测到回路电流过大,从而中止了对执行器的电压输出。
故障排除:修复车身破损底板,对线路接点J306(如图8所示)进行干燥处理并缠绕绝缘胶带做防水处理,试车故障消失。

图8 J306接点实车位置