1. EBU制度奠定泛微核心竞争力
1.1. 管理能力已经成为OA厂商竞争关键
未来十年,很多行业的集中度会提升,因为行业增速在下滑。过去的二十年,我们看到水泥、家电这种行业的集中度在提升,海螺水泥、格力电器脱颖而出。企业级服务领域也一样,因为下游客户广泛,所以受经济影响明显,细分领域会出现集中度提升的过程。十五年前很多做ERP的,现在无非就是在用友、金蝶中选,最多一些生产制造的选鼎捷,要么就是选择国外软件。OA也是这样,现在大家发现再选小公司也没有意义,市场开始向头部三强——泛微、致远、蓝凌集中。
管理水平决定了现有OA三强的未来。黄燕铭所长在国泰君安年度策略会上讲了两条主线:“第一个主线条是——行业增速减缓,竞争加剧促使行业集中,有竞争优势的企业成为龙头;第二个主线条是——管理水平+竞争优势+价值创造,优秀的管理水平构建起出众的竞争优势,出众的竞争优势创造企业价值。”未来三大OA公司的竞争也将体现在管理水平上,本质上讲,泛微做的是管理创新。
我梳理了一下头部的OA公司,产品功能差不多,但是战略方向不同。OA三强发展到现在,标准化产品功能都差不多,蓝凌现在主推智慧协同,打知识管理产品;致远铺了很多外部代理商,走分销路线;而泛微一直是直销(会给客户感觉好一点,代理商的人员素质没有经过统一培训),并且不断在做变革,比如现在推契约锁,主打OA全流程的电子化。泛微最重要的创新可能就是EBU制度(即阿米巴经营)。
阿米巴经营是稻盛和夫在京瓷公司的经营过程中,为实现京瓷的经营理念而独创的经营管理手法。在阿米巴经营中,把公司组织划分为被称作“阿米巴”的小集体。各个阿米巴的领导者以自己为核心,自行制定所在阿米巴的计划,并依靠阿米巴全体成员的智慧和努力来完成目标。通过这种做法,生产现场的每一位员工都成为主角,主动参与经营,从而实现“全员参与经营”。

1.2. EBU制度使得员工人人能够实现创业梦想
EBU模式中,下面的团队自己组合,完成交付,收款以后公司会有分成,团队自负盈亏。泛微网络每个区域政策不一样,全国来看是五五分成。有些小城市刚刚起来会有一些扶持政策。比如在有些区域,如果说你要做EBU,母公司会每个月补贴团队领导一两万,保障基本生活;有的区域前六个月人员工资给补贴。泛微选拔EBU领导的政策是,如果这个人在公司内部做销售,一年能够做500到1000万业绩,自己有意愿都可以单干。
大区跟公司之间的结算。每个大区也算一个EBU,大区有自己的项目交付团队去支持复杂的项目,它跟EBU之间也会有结算。EBU直接交钱给公司,大区支持EBU也会找它收费,就像EBU把项目外包给大区,比如上海有个EBU,接的项目很大,交付不了,就给大区去做,大区可能找它收25%的项目费。如果找总部支持,顾问也会按照人天向EBU收费。这样做的好处就是充分避免了大锅饭,激发了全员的工作热情,每一天的工作都是有回报的。
1.3. EBU数量已经到达瓶颈,开始发展代理商
EBU的效率瓶颈在一两千万收入体量。根据我们的产业调研,1000万收入的EBU团队(两个项目经理),领导一年挣六七十万,过得比较舒服。但是2000万收入的EBU团队,领导只能多挣10万,因为还要加很多实施交付的人,每个项目都要人驻场,管理起来很累。泛微网络在上海做5000万收入规模的团队,比2000万规模的团队人员翻了3倍,领导很累,有很多项目要去亲力亲为,因为人员培养需要时间。所以出现了一种情况,就是泛微往下推的很多商机没有人去跟,因为大家已经过得比较舒服了。
解决方案是2018年在二三线城市布EBU,2019年在北上深加大EBU布点。原先泛微在外地省级城市有EBU,二三线城市没有,但是2018年开始在二三线也开始做EBU,因为公司发现在外地的领导养几个人能够过得很滋润,很多商机没有去跟。现在泛微在二三线城市布了EBU,如果商机你不跟,就分给周边团队。2019年公司做的是在北上深增加新的EBU,问题是一样的,做到两三千万规模的团队会非常舒服,不想那么累,所以只能增加EBU数量。泛微认为,EBU的数量其实是有瓶颈的,因为具备较强管理能力的人才数量有限。所以,泛微正在跳出自身的体系,发展代理商伙伴。为什么泛微以前没有构建代理商体系,因为OA软件需要与客户本身的业务深度结合,需要实施,而代理商很难保证实施质量。
2. 代理商体系将再次带来活力
2.1. 代理商的本质是EBU的外延
泛微的代理商是EBU的政策外延的结果。原来泛微的EBU体系是只能经营泛微自己的业务,现在代理商可以经营其他的业务,只要不做泛微直接竞争对手的产品(比如致远、蓝凌)。所以泛微把现在的代理商和内部的EBU看做是同样的一套体系,以同样的方式去处理,包括对代理商的支持,包括市场资源,都是一样的,代理商核心的本质就是EBU的一种外延。

泛微的代理商和EBU的关系是合作,而不是竞争。泛微所有的代理商都是由本地的EBU去发展和维护的,当地的代理商跟 EBU之间是一个结对子的事业共同体的关系。代理商想要有独立作战的能力、能够经营好泛微的产品和业务、维护好客户,需要一个过程,而泛微的EBU已经拥有了这样的一个发展经验。泛微的代理商是由EBU去发展和维护的,一旦结对子,就是在一起共同运作市场。

2.2. 代理商不压货,业绩指标宽松
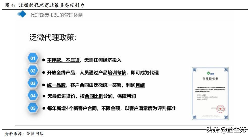
泛微网络代理商政策极具吸引力。泛微网络对于代理商的要求非常宽容,不用压货压款,业绩考核也比较宽松,通过利润分成的方式保证了代理商的利润空间。下面详细介绍一下泛微网络的代理商政策:
——第一条是不压货不压款。泛微代理商不需要任何经济上的投入,泛微要找的代理商一定是健康的——有健康的现金流,有好的团队,这样才能够持续地为客户提供服务。
——第二条是开放泛微全线产品,只要通过产品的培训考核,就可以申请成为代理商。实际上所有业务的合作,泛微不压货压款,需要的就是很合适的人来做这个产品,业务的核心的增长也是要靠人。所以泛微代理商在整个申请过程当中,核心就是看人专不专业,适不适合来做这个业务。
——第三条是统一品牌。代理商到客户那边去,不用担心客户会有疑虑,代理商是不是跟EBU不一样,所有的合同都是由泛微统一签署的。利润是泛微每个月跟代理商进行结算,所以从本地业务上开展来讲,代理商和EBU是一样的。
——第四是没有最低进货价,跟代理商利润分成。泛微的结算政策就是按合同比例分成。那么这样做的好处是什么?能够保证合理的利润。一旦设立了最低进货价格,基本产品利润是越做越低的,因为客户也很聪明,只要打几个电话就能要到最低的进货价格。
——第五是泛微对代理商的考核是比较宽松的。每个代理商一年至少要有4个新增的客户合同,也不受金额上的限制。如果没做到问题也不大,以客户满意度为核心考核指标。

泛微对代理商会进行培训考核,保证人员水平。泛微对代理商人员首先要进行培训考核,人是关键,人员是有配置要求的,代理商至少一个人起步。像ecology的产品,需要有一个销售,还有一个项目人员,像eoffice、eteams,产品相对比较简单,可能一个销售就可以起步了。派一个人过来学5个产品,这个是不允许的,规定一个人只能学一个产品。那么如果要代理ecology和契约锁两个产品,可能需要安排3到4个人参加。培训是不限人次的,代理商可以每个月都派人过来学习,泛微也不收取的任何费用。
