
中际装备收购光模块龙头企业苏州旭创一案有两大看点。第一,交易方案有亮点:巧用停牌,锁定较低增发价;上市公司实际控制人参与配套融资,稳固控制权;并购前拆除了境外上市红筹架构。第二,收购标的苏州旭创是光模块龙头,在光通信产业链中居于偏上游位置,上游供应充足,下游用于海外巨头如谷歌和亚马逊的数据中心,且有谷歌协同光速安振中国创业投资的 3800 万美元,为其提供技术背书。
作者:文芳
来源:新财富
2017年3月8日,中际装备(300308.SZ)收购苏州旭创一案获得证监会有条件通过,距离2016年3月11日停牌正好一年,距离2016年9月10日董事会重组预案半年(表1)。收购案获批后,截至3月10日周五收盘,中际装备连拉两个涨停。
从停牌到重组预案发布再到审核通过,中际装备拿下有谷歌和亚马逊背书的光模块龙头苏州旭创,经历了怎样的过程?又遇到什么样的难点?

巧用停牌,锁定较低增发价
根据原有的非公开发行定价规则,增发价格参考定价基准日前20个交易日的90%。2016年9月10日,中际装备董事会发布重大资产重组预案,这一天为非公开发行的定价基准日。但自2016年3月11日起,中际装备就一直停牌到2016年9月29日。因此,其实质上的定价基准日是停牌前最后一个交易日,即上市公司股价处于低位的2016年3月10日。
中际装备定价基准日前20个交易日均价的90%为13.10元,最终调整为13.55元/股。2016年9月30日复牌后,9个一字涨停,最高触及31.36元/股的高位,相较增发价格溢价131.44%。2017年3月9日复牌后收获两个涨停板到34.29元/股,溢价153.06%(图1)。这是一笔多少划算的交易!

不过,随着2017年2月17日再融资新规的出台,虽然重大资产重组的非公开发行不受新规约束,但是配套融资的投资者以后可能拿不到这么优惠的价格了。发行定价基准日修订为发行期首日,取消董事会决议公告日和股东大会决议公告日两个定价基准日,届时增发价格与市场价格的价差将必定会收窄。
上市公司实际控制人参与认购配套融资,稳固控制权
先来看一下中际装备收购苏州旭创的交易方案。第一,中际装备向苏州旭创股东,主要是管理层、员工和财务投资者,发行2.0664亿股,将标的公司收进来;第二,配套再融资不超过5亿元,向中际装备实际控制人等发行0.369亿股。
这两部分新发行的股份总计2.4354亿股,已经超过中际装备的原有股本2.16亿股。相对应的,苏州旭创28亿元的估价也大于实质上的定价基准日(2016年3月10日)的上市公司市值26.68亿元。虽然中际装备的实际控制人王伟修及其子持有上市公司的股份较高,有46.91%(图2),但随着超过自身市值的大体量资产的注入,其控制权势必会被极大地稀释。
所以,这一案例的关键要点在于:首先确保重组完成后实际控制人不变更;其次在确保实际控制人不发生变更的前提下控制权稳固。证监会反馈意见第一个问题便是围绕着控制权问题展开。

假设不实施配套融资,中际装备的实际控制人王伟修及一致行动人持股23.98%,持股比例低于苏州旭创的管理层和财务投资人的25.28%。如果苏州旭创的管理层与财务投资人形成一致行动关系的话,实际控制人就将易主。
所幸的是,苏州旭创是一家由管理层和财务投资者共同持股的公司。其最大单一股东益兴福,持有15.7522%的股权,而益兴福也主要由苏州旭创的管理层持股。总体上苏州旭创的股权较为分散,且财务投资人并不谋求控制权。不过王伟修及一致行动人的持股比例高出管理层并不多,仅6.68%,也不能完全排除未来管理层与财务投资人结盟。
为了避免出现控制权易主的情况,本次交易方案设计了配套融资,从而确保王伟修及一致行动人对上市公司的控制权暂时无忧。
实施配套融资后,中际装备实际控制人王伟修及一致行动人持股27.83%,超过苏州旭创的管理层和财务投资人的25.26%,这是第一层保险(表2)。
不过,如果把凯风系之外的其他财务投资人的持股算进来,苏州旭创管理层和财务投资人的持股比例仍然超过王伟修及一致行动人。所以,加上了第二层保险,苏州旭创管理层与财务投资人签署《关于不谋求上市公司控制权的承诺函》:本次交易完成后60个月内,本人/企业/公司作为中际装备股东期间,除已披露的一致行动关系外,不单独或与上市公司其他主要股东及其关联方、一致行动人之间签署一致行动协议或达成类似协议、安排,以谋求或协助他人通过任何方式谋求中际装备第一大股东或控股股东地位。

在2016年3月11日停牌之前,还有一个小插曲。2016年3月7日,中际装备的第二大股东泽辉实业将其持有上市公司15.01%的股权转让给辛红。辛红2008年通过股权受让方式取得泽辉实业股权及控制权,一直通过泽辉实业持有上市公司股权至今。值得注意的是,泽辉实业是港资公司,本次股权变动后,中际装备变身内资公司。
交易标的苏州旭创估价28亿元,对不同的股东采取差异化的定价和业绩补偿责任。总体上说来,取得权益的时间短、非管理团队、不承担业绩补偿责任的,对价相对较低;反之,相较28亿元的总对价有所溢价(表3)。

拆除红筹架构,转道A股资本市场
苏州旭创自公司设立之初就确立了境外上市的目标,2008年1月旭创开曼和旭创香港设立,同年4月由旭创香港设立苏州旭创。2008年4月至2014年8月经历A轮、B轮融资及回购股份。
为了进一步完善境外上市红筹架构,进行了“股权平移”的操作,即苏州旭创的股东将其在境内直接持有的股权平移至境外拟上市主体旭创开曼。
具体操作为:2014年7月和10月,苏州旭创除旭创香港外的其他股东,将其持有的89.0080%股权转让至旭创香港,转让完成后,旭创开曼通过旭创香港持有苏州旭创100%股权。在此背景下,旭创开曼进行了C轮重组,目的是:苏州旭创除旭创香港外的其他股东,通过认购旭创开曼新股的方式(增资),成为旭创开曼的股东。
在进行C轮重组的同时,也即2014年9月30日,旭创开曼完成了C轮融资,引入新股东GC I(Google Capital)、Lightspeed I及Lightspeed I-A(光速安振中国创业投资),分别发行907.094万股、414.9447万股和56.7442万股C轮优先股。截至2014年底,拟上市主体旭创开曼总股份数为4480万股。随后2014年ESOP计划和2015年ESOP计划部分行权后,旭创开曼总股份数4916万股。谷歌当年1.54亿元的投资,已经变成了4.91亿元。
2015年6月,旭创开曼向美国证监会提交纳斯达克IPO上市申请并通过审核。2016年4月旭创开曼通过股东会决议,决定拆除境外上市红筹架构。为什么连上市代码都定了还要放弃境外上市计划?
据分析,可能的原因是赶上2015年开始兴起的中概股回归潮。然而,2016年5月6日证监会新闻发言人张晓军在证监会例行发布会上,表示正在对红筹企业通过IPO、并购重组登录A股资本市场进行深入分析研究。可见当时官方已经开始收紧红筹企业回归了。
此次证监会审核通过中际装备收购苏州旭创是在2017年3月8日,而查阅审批前的证监会反馈意见,证监会并没有禁止其拆除红筹架构后回归,重点核查确认拆除红筹架构过程中的股权转让和款项支付是否完成。因此理解可以为,在政策导向上,并未禁止红筹企业回归。
苏州旭创拆除红筹架构主要分三步走。首先,修改ESOP计划,未行权股东通过增资苏州旭创实现行权。
其次,股权平移。通过旭创开曼及其子公司旭创香港间接持有苏州旭创57.7742%股权的股东(刘圣等管理层),承接苏州旭创的相应部分股权。2016年5月苏州旭创董事会同意股权平移中的股权转让,9月旭创开曼回购此部分股权。这部分转让价格以2015年底苏州旭创5.77亿元净资产为基础。
股权平移时涉及到股权转让和资金安排,根据公告,其中的20.6436%股权转让,使用了一笔过桥*款贷**。第一步,旭创香港向刘圣等股东以净资产为定价参考转让了苏州旭创20.6436%股权;第二步,刘圣等股东用金融机构*款贷**向旭创香港支付1.3625亿元;第三步,旭创香港扣税及换汇后,将这部分资金以分红方式转入旭创开曼;第四步,旭创开曼向刘圣等股东支付1.3108亿元的等值美元,用于回购20.6436%的旭创开曼股权;第五步,刘圣等股东取得回购款后换汇归还金融机构借款。
再次,现金退出。通过旭创开曼及其子公司旭创香港间接持有苏州旭创30.7738%股权的股东,以现金方式退出,这部分股权转让给境内新股东。2016年9月苏州旭创董事会同意将现金退出部分的股权转让给云昌锦、凯风旭创、永鑫融盛、上海光易。现金退出完成后,旭创开曼变更为单一股东Hua Yuan100%持股,并通过旭创香港持有苏州旭创3.87%股权。这部分以苏州旭创22亿元的估值确定转让价格。
转型光模块行业
在重组前,中际装备的主营是电机绕组制造设备行业,电机绕组属于电机的重要零部件,其下游家电行业增速放缓,收入和利润不太如人意,寻求转型。收购标的苏州旭创这家公司到底怎么样?
-
光模块行业居于光通信产业链偏上游
苏州旭创的主营业务为光模块。通俗来说,光模块的作用就是实现光电转换,发送端把电信号换成光信号,通过光纤传送后,接收端再把光信号转换成电信号。
光模块行业处于光纤通信产业链的偏上游,其下游主要是云计算数据中心、长途传输、宽带接入等领域,上游是光器件、集成电路芯片等行业(图3)。
近几年,苏州旭创原材料占营业成本的比例比较稳定,光芯片及组件、集成电路芯片、结构件以及电力,占成本的比例基本在77%左右。由此可以判断,上游原材料的产业成熟,供应较稳定,这也在很大程度上为公司所处光模块行业快速确定的增长奠定基础。
其中,光芯片是光模块的核心,近几年均占营业成本的50%左右(表4)。据国泰君安通信行业分析师宋嘉吉分析,虽然芯片的供应很难有较高的规模效应,高端光芯片价格也一直居高不下,但这个行业单纯靠卖芯片很难实现盈利模式,光模块龙头企业,包括Finisar、Oclaro、Lumentum等,一般都是采用IDM(垂直一体化模式)。
-
技术背书:引入谷歌作为 C 轮融资投资者 + 亚马逊和谷歌为其前两大客户
2014年9月Google Capital对旭创的投资是其在亚洲的第二次投资,也是在中国的首次投资。谷歌资本和光速安振何以看上旭创?
据当时的报道,Google Capital合伙人Gene Frantz指出,旭创是其一直在努力寻找的投资对象,旭创的技术能够很好地契合下一代数据中心的应用环境,其管理团队拥有卓越的视野与执行力。
光速安振中国创业投资Lightspeed China Partners董事总经理宓群也对旭创评价颇高:在云计算产业快速发展的大趋势下,旭创科技拥有新一代数据中心应用的世界领先的技术和产品,全球市场里的顶尖客户。这些言论均十分明确地表明了旭创符合高成长科技公司的定位。
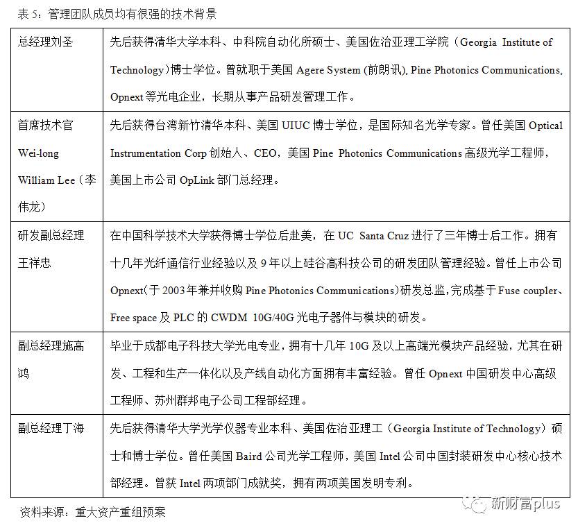
从旭创的管理团队来看,创始人、总经理/首席技术官、副总经理以及研发部副总经理,均是清一色的技术专家。总经理刘圣,先后获得清华大学本科、中科院自动化所硕士、美国佐治亚理工学院(Georgia Institute of Technology)博士学位。 曾就职于美国Agere System (前朗讯), Pine Photonics Communications, Opnext 等光电企业,长期从事产品研发管理工作,首席技术官李伟龙也是国际知名光学专家(表5)。

得益于重视技术的管理团队,且光通信模块行业属于技术密集型行业,技术更新和产品升级速度快,苏州旭创的研发费用占比较高,近3年出现逐年上升的趋势,2016年一季度研发费用占营业收入的比例接近10%(表6)。

据业内人士表示,光模块主要应用场所是数据中心的通信模块,与云存储、云计算领域的发展息息相关。这从其主要客户中便可见一斑。
2015年亚马逊跻身为旭创的前五大客户,当年贡献2.24亿元收入,约占营业收入的19.14%,为公司第二大收入来源,2016年一季度贡献比例提升至33.96%,成为第一大金主(表7)。
这与亚马逊云计算的发展脉络密不可分。2015年一季报,亚马逊首次在财报中单独披露云计算业务的业绩。2015年二季报,亚马逊净利润9200万美元,云计算业务对亚马逊当季度的扭亏为盈功不可没。 2015年云计算收入贡献了亚马逊总收入的7%。2016年云计算业务全年营收达到122亿美元,运营利润达31亿美元。

以海外巨头为主的客户结构,导致2015年苏州旭创营业收入的75%来自海外(表8)。不过,随着近几年华为这一客户的加入,苏州旭创已经打开了国内电信网络光模块市场,制定了50G/100G/200G电信网络光模块产品和技术路线图,并与电信设备商合作。2014年华为尚未进入苏州旭创的前五大客户之列,到了2015年和2016年一季度,其收入贡献已分别达到了5.79%和12.97%(表8)。而从整体来看,苏州旭创的海外市场收入贡献在2016年一季度降到了66.56%。

不仅如此,苏州旭创在技术门槛更高的(40G/100G)光通讯收发模块领域,在国内同行中居于领先,其盈利来源也主要是来自于高端光模块。016年一季度,40G和100G的光模块产品贡献了81.13%的收入(表9)。■
