最近,关于无锡电动车生产基地“爱德森厂房”拍卖事件引起了行业广泛热议,其背后买家究竟是谁?一直扑朔迷离。据可靠消息显示:无锡金箭以3720万重金拿下爱德森厂房,此次拍卖为土地使用权拍卖,爱德森品牌仍还在。2019年, 金箭 或将冲一线?

01
3720万! 金箭 重金拿下爱德森厂房!

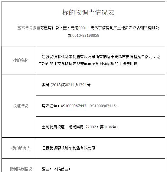
网络拍卖竞价结果:用户姓名无锡金箭新能源动力有限公司通过竞买号Z4466于2018年12月17日在无锡市新吴区人民法院于阿里拍卖平台开展的“位于无锡市安镇盘龙二路北、经二路西的工交仓储房产及安镇镇高额村杨家里的土地使用权”项目公开竞价中,以最高应价胜出。该标的网络拍卖成交价格:¥37200000(叁仟柒佰贰 拾万元 )
恭喜金箭重金拿下爱德森厂房,扩张之路再次进入一个新高度。最近五年,金箭的发展之路丝毫没有停歇,目前销量已经直逼一线阵营品牌。从无锡、天津最新动作来看,未来,金箭的目标或将是冲击双巨头,有点让人难以想象。
02
爱德森品牌仍在,厂房已拍卖
据相关人士透露,此次拍卖仅为江苏爱德森机动车制造有限公司所有的位于无锡市安镇盘龙二路北、经二路西的工交仓储房产及安镇镇高额村杨家里的土地使用权,其品牌并未包含在内,爱德森品牌仍在。

03
金箭,这是要冲一线?
最近几年,金箭攻渠道、冲销量、拿资质、拿地皮,步步为营,难道这是准备冲击一线的节奏?从目前电动车行业品牌销量来看,金箭销量已经远远超越很多二线主力品牌,其实力不容小觑,冲击一线的可能性还是巨大的。一年一个台阶,我们很难预测金箭未来会发生什么?但就最近五年来看,金箭绝对是业绩增长头号品牌。在此,希望金箭的未来能够越来越好。