2月9日,国家发改委、财政部和工信部联合发布《关于发挥政府储备作用支持应对疫情紧缺物资增产增供的通知》(简称《通知》),公布了首批政府兜底采购产品目录。
《通知》指出,鼓励企业多措并举扩大重点医疗防护物资生产供应。支持生产《政府兜底采购收储的产品目录(第一批)》所列的医用防护服、N95医用级防护口罩、医用外科口罩、医用护目镜、新型冠状病毒核酸检测试剂盒、全自动红外体温检测仪等10类疫情防控重点医疗物资的企业抓紧释放已有产能,进一步增加产量,尽快实现满负荷复工复产,支持有关企业通过技术改造、增添生产线(设备)迅速扩大产能。
此背景下,本文统计各省市区防疫物资供应商及产能情况,涵盖扩产、转产、新投产等相关数据。

上市公司转产口罩、防护服等紧缺防疫物资名单及计划产能汇总
华纺股份:拟建设医用口罩及防护服项目
2月9日晚间,华纺股份公告称,公司拟在华纺工业园区内建设无菌车间生产医用口罩及防护服,生产车间面积 1500平米,自筹资金1000万元用于投资建设,建设周期3个月。
此前,已利用现有服装生产设备临时转产部分产能用于生产民用防护口罩,日产量已达2万只,产品部分自用,其余交于政府收储,不对外销售。
中顺洁柔:采购5条医用外科口罩生产线
中顺洁柔全资子公司中顺洁柔(云浮)纸业有限公司基于落实当地政府要求,迅速应对疫情所需,解决口罩生产供应不足问题,拟开展生产、销售医用口罩业务。
云浮中顺本次共采购了5条医用外科口罩生产线,生产能力约为35万片/日,设备将陆续运抵云浮基地并在安装调试合格后投入生产,预计本月底前形成产能。投产后,云浮中顺将视需求继续增加生产线以扩大产能至200万片/日左右。
首航高科:达成不多于10台套口罩生产线商务合作
全资子公司首航洁能科技有限公司以自有资金3000万元,在福建省泉州市投资成立全资子公司——首航洁能(泉州)医疗科技有限公司,优先生产目前市场急需的口罩,以缓解国内病毒防护所需。
目前,首航高科已经与晋江海纳机械有限公司签署战略合作协议,根据协议约定,未来根据疫情发展的情况和市场供需情况,分批次陆续达成不多于10台套口罩生产线的商务合作,不同批次的采购双方另行签署采购协议约定。
根据协议约定,首条口罩生产线将于2月25日交付首航高科孙公司首航洁能(泉州)医疗科技有限公司投入生产,第二套生产线将于3月10日前完成调试验收。
安诺其:拟建设万吨消毒剂项目
公司决定由全资子公司烟台安诺其精细化工有限公司以自筹资金投资建设“年产10000吨广谱消毒剂单过硫酸氢钾复合盐项目”,投资金额为8000万元。
美联新材:修改经营范围生产84消毒液
控股子公司营创三征(营口)精细化工有限公司拟在已有次氯酸钠产品的基础上做产业链的延伸,生产和销售84消毒液,并对其经营范围进行相应变更。
泰和科技
公司现有产品苯扎氯铵和次氯酸钠(84消毒液)可用于防疫过程中的环境消毒工作,过氧乙酸已办理完成相关生产手续并投产,产能约2万吨/年。
同时,酒精为公司原材料之一,正在办理相关的经营和卫生许可手续,办理完毕即可销售。此外,泰和科技拟使用3.6亿元自有资金建设水处理剂产业链扩展项目,建设内容包括消毒剂系列产品。
京汉股份
子公司湖北金环新材料科技有限公司,拟紧急生产84消毒液,目前正向相关部门申请对该部分防疫产品提前复产。
清水源
全资子公司济源市清源水处理有限公司紧急调整产品种类,增加含氯消毒剂产品,正在积极办理84消毒液等产品手续。
另外,全资子公司陕西安得科技实业有限公司(以下简称“安得科技”)受西安市高陵区人民政府委托,正全力准备生产含氯消毒液,公司已协调长安银行为安得科技*款贷**1000万元用于消毒剂产品的扩大生产。
红太阳(能投产并销售)
关联企业江苏中邦制药有限公司(以下简称“中邦制药”)快速建成年产10万吨75%乙醇消毒液生产线首期项目,顺利取得了“红太阳牌75%乙醇消毒液”产品生产企业卫生许可证并开始大规模生产。
2月9日,红太阳与中邦制药签署了“红太阳牌75%乙醇消毒液”产品全国独家总代理框架协议,中邦制药保证未来三个月内产品的月产量不少于7000吨,同时,红太阳拟在经营范围中新增“消毒剂、消毒液类产品的销售”。
东北制药
及其子公司东北制药集团沈阳第一制药有限公司、尔康制药(300267.SZ) 及子公司湖南湘易康制药股份有限公司、紫鑫药业(002118.SZ) 、盘龙药业(002864.SZ)均已获得《消毒产品生产企业卫生许可证》、《医疗器械注册证》等生产资质,将分别生产消毒剂、酒精棉球、75%乙醇消毒液等消毒产品。
贵州百灵、方盛制药、青岛金王均拟在经营范围中新增关于消毒产品的生产、销售业务。
此外,物理防护不可少,19家公司转产口罩、防护服。

据不完全统计,目前A股中至少有19家上市公司宣布转产口罩、防护服等防护产品,其中8家从事纺织服装业务,其余公司则来自汽车、医药生物、化工、造纸、电子设备、电气设备、地产等行业。
龙头股份
全资子公司上海三枪(集团)有限公司下属子公司上海针织九厂拟采购一批高速平面耳带式全自动口罩制造机及相关口罩生产配套设备,预计3月上旬可全部正式投入运营,据龙头股份预测,量产后民用一次性使用口罩的最高产能将达到300-500万只/日。
另外,普通民用防护服生产流水线已顺利投产,首批2000件民用防护服已于2月5日正式交付上海市经信委用于疫情防控物资保障调拨,而医用隔离服生产许可证正在办理中。
金鹰股份
订购的2条日产20万只口罩生产线设备将在2月底前交付,目前,生产所需原料等配套物料、器材采购、*证办**等全面准备工作正在有序推进中,待生产线设备到厂将立即投入安装、调试和生产工作。
太平鸟
子公司宁波太平鸟服装制造有限公司正在推进生产民用口罩(非医用)的生产工作和防护服的研发。目前防护口罩的研发工作已经完成,并计划于近日正式开工投产。初步预计,该民用防护口罩的总产量将不低于100万个,主要用于满足政府的疫情防控应急物资特供需要。
报喜鸟
子公司上海宝鸟服饰有限公司(以下简称“上海宝鸟”)被上海市经信委紧急征用产能。
2月8日,上海宝鸟完成第一类医疗器械生产相关备案手续,当日,松江工厂正式投产并正式交付第一批隔离衣。
水星家纺
公司已紧急将10条生产线改造成防护服生产线,用于支援抗疫前线,随着更多员工复工,产能将达到日产2000套。
红豆股份
将在取得《江苏省紧急医用物资防护服、口罩应急生产使用备案批件》后,生产医用一次性防护服,公司预计量产后的医用一次性防护服产能约为6万件/月,生产产品将服从政府统一调拨,不对外进行销售。
柏堡龙
拟在经营范围中增加“生产、销售:医疗器械、医用服饰、口罩、帽子、鞋套医用防护产品”。
比亚迪
已着手防护物资生产设备的设计和制造,援产口罩和消毒液,预计将在2月17日前后量产出货,2月底口罩、消毒液产能将分别达到500万只/天和5万瓶/天。
上汽集团
下属的上汽通用五菱汽车股份有限公司联合供应商生产的第一批20万只口罩已顺利下线,供应商广西德福特科技有限公司原生产汽车NVH隔音棉的车间将被改建为无尘车间,初期共设置14条口罩生产线,其中4条为N95口罩生产线、10条为一般医用防护口罩生产线,日产量预计可以达到170万个。
延安必康
接到当地政府通知,要求加快口罩等疫控防护品生产。孙公司必康制药新沂集团控股有限公司将在当地已建成的护理品生产车间内改造建成8条口罩生产线,预计将在2月中旬获取口罩等相关产品生产、经营许可资质,相关设备和物资可于2月中旬开始陆续到场调试安装,并于2月底达到规划产能。延安必康董事长通过媒体表示,生产线改造完成后,公司将力争达到日产30万只医护级口罩。
佛慈制药
拟在经营范围中增加“医疗器械的研发、生产及销售;口罩、防护服等生产和销售”。
青松股份
子公司诺斯贝尔化妆品股份有限公司于近日采购5台医用口罩生产设备,已取得《中山市突发公共卫生事件一级响应期间应急医疗器械生产备案凭证》,生产范围为“一次性使用医用口罩”,目前已有1台设备安装调试完毕。
中国石化
截至2月7日,公司已与合作伙伴对接完成11条口罩生产线,即将进入设备安装程序。据公司初步估算,到2月10日,中国石化将助力新增口罩产能13万片/日;2月29日,实现新增产能至60万片/日;3月10日,实现新增产能至100万片/日以上。
华软科技
子公司福建省力菲克药业有限公司(以下简称“力菲克药业”)将利用原有10万级洁净车间转产医用口罩,现已采购5条口罩生产线,预计2月底前陆续形成产能。满负荷生产后,一次性使用医用口罩、医用外科口罩产能合计约为40万片/日,医用防护口罩(符合N95标准)产能约5万片/日。同时,力菲克药业现已购入医用防护服生产设备,近期将试生产,满负荷生产后产能约为3000件/日。
天华超净
全资子公司无锡市宇寿医疗器械有限公司已获得《江苏省出口医用防护服、口罩转供国内疫情防控应急使用备案批件》,正在加班加点生产一次性使用医用口罩并已实现批量出货,同时,公司正在积极办理医用防护服的相关手续。
格力地产
2月10日,子公司珠海高格企业管理有限公司与珠海市微创科技有限公司、珠海医凯电子科技有限公司、珠海丰炎科技有限公司合资成立了珠海高格医疗科技有限公司,目前主要生产口罩等医用物资。
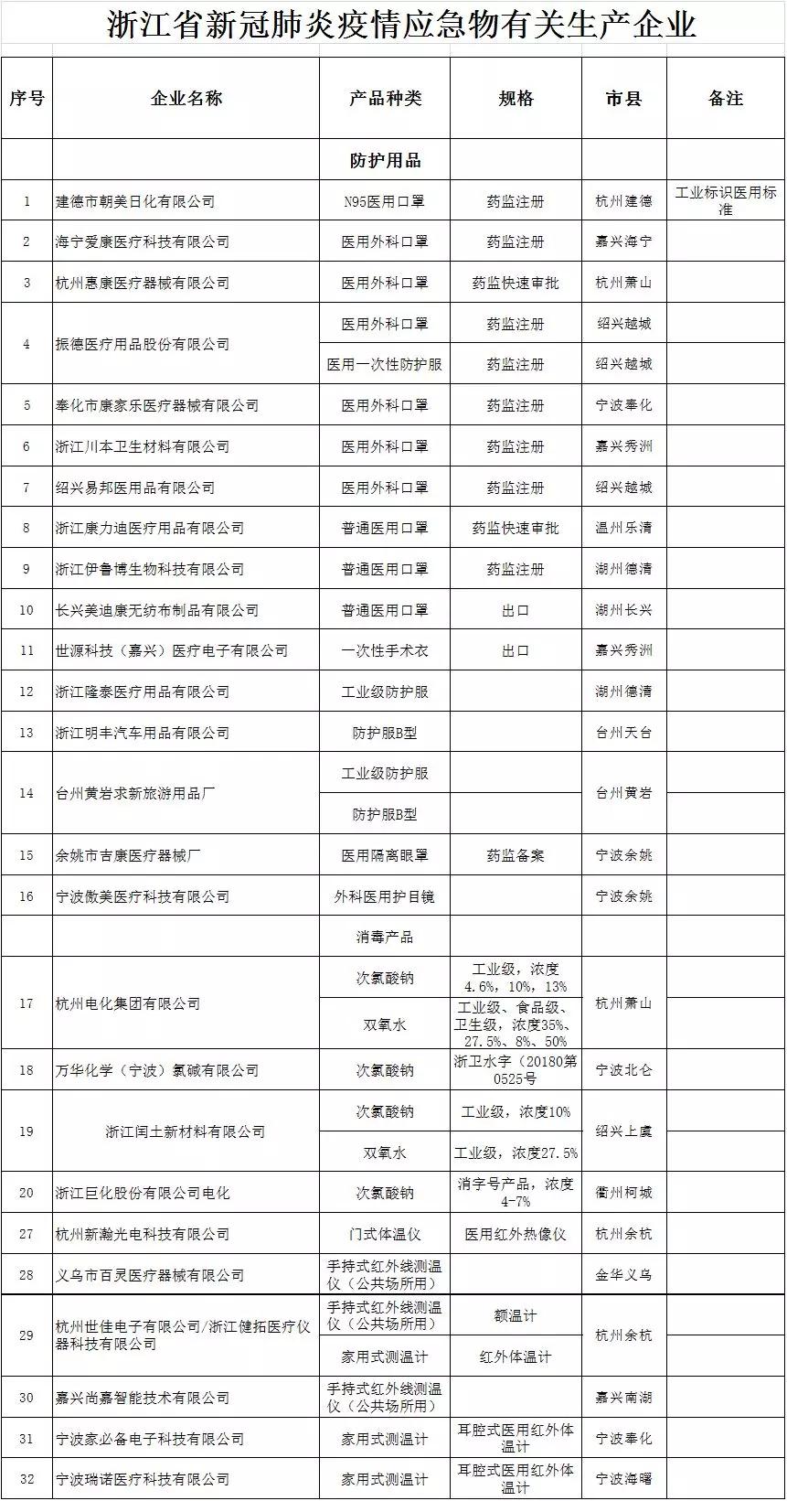
浙江省
杭州
杭州市有2家医用口罩生产企业,有生产医用普通口罩、医用外科口罩和医用防护口罩的能力资格。
截止2月8日,基本每天能供应医用口罩近10万只,1家手术衣生产企业,没有医用防护服生产企业。
建德市朝美日化,随着员工复岗,2月10日起,日口罩生产可达10万只。
帮扶萧山惠康公司春节期间紧急复产,协助快速取得医用外科口罩生产资格。
宁波
奉化康家乐医疗器械有限公司
此前一天能够生产医用外科口罩15万个,全部供应宁波市各大医院。未知是否扩产。
慈溪浙江蓝禾医疗用品有限公司
100%恢复产能后,一天能生产医用外科口罩11万只。未知是否扩产。
镇海三鑫双氧水有限公司
消毒液生产商
太平鸟:将推出可反复使用新型口罩
一条由太平鸟提供设计方案、物流配送、包装设计,广源纺织品、蓝禾医疗等企业提供原料,铭朗服饰等企业组织产能的临时口罩生产供应链已搭建完成,以解燃眉之急。
口罩已完成设计、打样工作。根据公开信息,将投产可反复使用的新型口罩:使用全棉针织面料,中间插入过滤片,通过水煮杀毒,插入新的滤片(熔喷布)即可,每个口罩将配5~8个滤片。经过打样和员工的反复试戴,目前样品已经送往检测机构进行检测,待检测结果出来后即可组织部分本地员工提前到岗生产。
除了口罩,该公司还着手防护服生产的前期设计及准备工作。
宁波博洋控股集团
部分生产线改建成口罩生产线。
雅戈尔
将生产新型口罩,进度未知。
绍兴
绍兴易邦医用品有限公司、福清卫生用品有限公司
两家生产外贸医用品为主的企业。预计口罩产能每天10万只以上。
温州
共有1家医用口罩、2家测温仪生产企业、4家消杀用品企业、2家抗病毒药物生产企业、1家灭菌药企业以及一些配套企业。
浙江康力迪医疗用品有限公司(乐清)
日产能超3万只,随着员工复岗,产能将进一步提升。
金华
景迪、美鑫、盛洁劳保3家口罩生产企业提前复工。
衢州
浙江宇安消防装备有限公司
防护服已经投入生产,每天大概生产1000套左右的防护服。
预计首批投产120万个口罩。

福建省
截止2月10日
全省口罩日产能近200万 防护服产能1.3万件
扩产目标:口罩日产2000万、防护服日产10万件
为确保新冠肺炎疫情防控应急物资供应,日前,福建省发布《关于做好福建省疫情防控物资扩产、转产、新建“三个一批”工作的通知》,提出多措并举、强化激励,支持企业通过扩产、转产、新建等方式,尽快实现全省口罩日产量2000万个、防护服日产量10万件的目标。
截止2月10日,全省口罩生产日产量提高到近200万个,是春节前产量的6倍多,其中N95医用口罩、医用外科口罩原来没有产能,现在日产能5万个。
目前福建有2家企业生产防护服,日产能1.3万件。
防护服供应商:
厦门安思尔紧急医用防护服日产能1万件;
福州春晖非医用防护服日产能3000件;
泉州地区柒牌、卡宾服饰等10多家企业正在扩产或转产医用防护服,近期将形成日产能2万多件。
福建地区扩产及转产企业介绍:
1月27日,福建省有生产能力的10家口罩生产企业已全部复工,口罩日总产量91.5万个。部分原有口罩企业名单:

1、漳浦县健德医疗器械有限公司
共8条口罩生产线,每天可生产不少于20万个口罩。是否扩产能,暂未知。
2、福建片仔癀医疗器械科技有限公司
日产口罩5万片。
3、厦门地区主要口罩生产企业
厦门市弈安防护用品有限公司、弓立(厦门)医疗用品有限公司、厦门美润无纺布股份有限公司、中科贝思达(厦门)环保科技股份有限公司,产能未知。
4、恒安集团
3班生产消毒湿巾,最大产能4500件/日。恒安家庭生活用纸有限公司将原生产消毒湿巾的洁净车间腾空,将生产防护服及口罩。
5、福建联合石化
紧急切换产线,5天备足3000吨口罩原料,可满足生产7.5亿个口罩的原材料需求,满足福建市场口罩原材料供应。


6、莆田市(防护服)
城厢区东海镇才子服饰股份有限公司,每天可生产防护服约800件。
莆田涵江区,佩吉服饰、仁德药械、亿发护理用品等多家企业也已开足马力,赶制口罩、防护服等防控用品,全力保障全市医疗防护物资供应。
秀屿区宝得服饰有限公司:日产1000套民用防护服。
7、泉州市(防护服)
柒牌(男装):首批防护服已货,还有两条生产线在建设,投产后,全公司每天的产能可以达到3000件。
利郎集团:成立利郎防护服生产制作小组,快速引进全新专用设备35台,在一天内安装完毕并于当天完成样衣生产,三天内实现量产。
卡宾服饰:生产设备于2月5日到达石狮。目前多数员工是本地员工,预计2月16日可完成第一批5000件防护服的生产任务,2月17日后可实现日产1500件。
福建海峡石墨烯产业技术研究院无菌实验室
已投产防护服,产能未知。
8、口罩
福能集团南纺新材公司
预计日产数万
口罩生产线一条,每天可生产口罩1万个,正筹备一条N95口罩生产线,两条挂耳式平面口罩生产线。
除南纺外,邵武市现代家用有限公司、福建省建瓯市靓宏服饰有限公司、福建省唐金包装有限公司、福建闽瑞新合纤股份有限公司、邵武市云蕊日用品有限公司、武夷山捷安医疗器械制造有限公司均已订购口罩生产设备,正积极订购口罩生产原辅材料,做好生产前期准备工作。
口罩生产设备能够按照合同约定于2月20日前如期运达,闽北地区口罩产能将进一步扩大。
漳州长泰县日资企业康多乐有限公司
预计日产8万
主要生产湿巾、消毒液、拖把等日常保洁用品,拥有10万级无尘车间800平方米。临时转产口罩。
2月3日完成一条半自动生产线改造,日产1000个口罩。
2月13日,将有两个半自动生产线,预计日产能3000个口罩。
计划再新增1条全自动生产线,目前正与供货商进行订货确认,全自动生产线投产后预计每日总产能为80000个口罩。
泉州制造企业转产情况
七匹狼晋江工业园:
产能未知
由于此前公司有近100名的员工留在泉州过年,疫情消息传来后,公司就及时组织这些留守的员工进行生产。
目前口罩产品已经打样出来了,2月9日刚刚送检,接下来计划部分转产防护服。
美佳爽公司(卫生用品厂商)
预计日产20-30万
快速调整生产口罩的工艺,复合材料设备已经改造完成,2月12日可进行批量生产,每天预计生产口罩20万-30万只。
九牧王
产能未知
近日也通过相关途径,改进生产线,部分转产口罩。
首航高科
全新医疗物资生产企业
2月9日晚间公告,全资子公司首航洁能以自有资金3000万元在福建省泉州市投资成立全资子公司,公司名称暂定为首航医疗,成立后将优先生产目前市场急需的口罩,以缓解国内防护所需 。
福清市 爹地宝贝股份有限公司(纸尿裤企业转产)
将30万级无菌车间按医用标准部分改造成10万级,增设多条医用生产线。 首批口罩产能70万片/日,争取在2月16日正式投产。2月底前该公司口罩规划产能提速日产250万片。
为该公司新增口罩生产线,福建省兴业银行福清支行快速审批放款两千万,海峡银行福清支行也快速审批放款一千万,让生产项目快速推进。
漳州
青蛙王子集团旗下 润美纸业(福建)有限公司
目前一次性医用口罩的各项生产前准备工作紧锣密鼓进行中,预计三月初可投产,届时可日产医用型口罩8万片。
四川省
大年初二,四川全省9家口罩生产企业已全部复工复产,产能达到80%左右,日产口罩50万只左右。
截至2月4日,成都全市有7户口罩企业,8户消毒用品企业,1户测温仪企业,1户隔离服企业开工生产,累计生产口罩364万只,消毒用品180万公斤,测温仪4164台。
同时,成都12户企业正在实施扩产扩能,23户企业正在准备新上产能,N95口罩、防护服、护目镜攻关取得突破,已经或即将开始生产。
成都市卫生材料厂、自贡市济生医用器材公司、四川康博医疗器械公司、四川恒明科技开发公司,获批投产一次性医用口罩,新增日产能约10万只。
艾医生医疗
生产线建成投产后,日产口罩预计可达15万只。
新津事丰公司
购进1条口罩生产线设备,安装投产,可新增10万只医用外科口罩生产能力。
眉山安岚医疗公司
已经新购口罩生产线,产能未知。
景宏医疗
泸州唯一一家口罩生产企业,从省外购入两条口罩生产线,正式投产后,预计日产口罩20万只。
广安生物医药协作园区——岳池生产基地
广安市首家口罩生产企业正式建成投产,日产医用外科口罩4万个。产能充分释放后,日均可生产8万到10万个口罩。
广东省
截止2月7日,广东129家相关医疗物资企业中已有92家开工,全省37家口罩生产企业已开工35家,29家红外体温检测仪生产厂商已开工17家,防护服生产企业4家全部复工。
转产企业
中顺洁柔纸业股份有限公司子公司
中顺洁柔(云浮)纸业有限公司
共采购了5条医用外科口罩生产线,生产能力约为35万片/日,设备将陆续运抵云浮基地并在安装调试合格后投入生产,预计本月底前形成产能。
投产后,云浮中顺将视需求继续增加生产线,以扩大产能至200万片/日左右。(可对外销售)
比亚迪
自用及捐赠
生产线还在调试阶段,计划将于本月17号开始量产,最后到量产峰值的时候一天能达到500万个的产能。
从比亚迪城轨事业部了解到,公司生产的口罩目前不对外销售,自用及捐赠给相关防疫一线单位。
江苏
江苏是“服装纺织业大省”,在医用口罩、防护服等物资紧缺的情况下,许多服装企业踊跃加入转产行列。目前江苏省工商联服装商会的红豆集团、波司登集团、江苏双龙健制衣有限公司、江苏华陵服装有限公司,都转产防护服、口罩等应急物资,还有不少企业正在申请资质的“路上”。
波司登
2 月 6 日起,防护服生产线正式开工,员工总人数约 200 人,日产防护服 1500 到 2000 件。
红豆股份
2 月 5 日,第一批 1000 件一般防护服发货,目前,公司一般防护服日产量接近一万件。此外,公司的运动服车间目前也改造生产隔离衣,而医用防护服的生产资质正在申请当中。
卡思迪莱服饰
日均产量已近 3000 件,首批合格防护服已运往湖北。
常州上市公司旷达科技
将在柳州的一个子公司改为生产口罩。
江苏阳光集团
研发出了一款采用薄膜复合技术的防护服,新投入的三条防护服生产线,已于 2 月 8 日正式上线,日产 2000 件防护服。
扬州市邗江区沁康防护用品有限公司
已经停产的两条口罩生产线复产,生产的医用口罩可达到 N95 的防护标准,只用 10 多天时间就平价供应市场 30 多万只口罩。
盛虹集团注资
苏州刚松防护科技股份有限公司
2 月 3 日重新开始生产口罩,第一条生产线每天可生产 KN95 口罩 2 万只,一次性无纺布口罩 10 万只。
扬州 江苏阿珂姆有限公司(户外用品企业)
企业四天就完成了1000多件医用防护服的生产任务,目前逐步保证每天产能都在1000件以上。
常州新北区新兴服装有限公司
2 月 8 日,公司的一次性医用口罩试产成功。目前一条生产线,后续将再建设一条全自动化生产线。
盐城大丰江苏寰宇天成轻纺科技有限公司
已投产,产能未知
延安必康
日前接新沂市政府通知,尽快完成医护级口罩和防护服生产线的改造。生产线改造完成后,公司将首先力争达到日生产30万只医护级口罩。
甘肃
甘南州首金医疗器械有限公司
2月8日投产的口罩生产线已产出一次性防护口罩13万只。正常生产后,3台设备日最大生产口罩量可达15万只以上。
甘肃蓝康科技有限公司
2月9日,公司口罩、防护服生产线正式投产。满负荷生产,预计日生产一次性医用口罩10万只、N95口罩2.4万只、防护服2000件。
甘肃拓奇实业有限公司
当地政府与企业沟通商定,拟将拓奇实业公司三楼的15条现有生产线改造后,用于生产普通防护服,对四楼的无菌无尘车间改造后,新增6条医用防护服生产线。根据计划,2月11日,该企业的普通防护服车间将试运行;2月20日,医用防护服生产线运行,可日产医用防护服4000件左右。
兰州佛慈制药股份有限公司
将投资约2100万元在兰州新区的佛慈制药科技工业园建设医用口罩生产线。建成投产后,可日产普通医用口罩50万只。
甘肃成纪生物药业有限公司
与深圳赢合医疗设备有限公司签订合同,拟投资3000万元建设5条口罩生产线,预计3月10日建成投产。
陕西
2月1日,陕西省药监局向西安住邦无纺布制品有限公司颁发首张一次性使用医用口罩注册证和生产许可证,缓解我省疫情防护用品不足的问题。
该企业已经开始对一次性使用医用口罩的批量生产,每日将生产1.2万只医用口罩。
此外,全省有服装生产企业、医药生产企业和医疗器械生产经营企业等54家企业咨询或报名参与防护物资生产、转产申请。经考察研判,陕西省药监局与具备一定条件的10家企业进行了快速对接。目前详细名单未公布。
重庆
目前,20多家医药重点企业相继复产,15家急需的医用口罩等物资生产企业全部达产,消毒杀毒用品生产企业也正陆续复工复产。
重庆市药监部门已应急批准4家企业申报的7个口罩、防护服等急需产品的注册申请。
重庆世纪长和实业公司
预计本月底能生产2000套红外线测温仪。
重庆佰纳医疗器械有限公司
短短十几天,从1条口罩生产线增加到了9条。累计生产200多万片口罩。
重庆市宏冠医疗设备有限公司
一次性医用口罩已投产,产能未知。
重庆上坤医疗器械有限公司
今年1月底才拿到医用防护服生产资质,将原有的口罩生产线改建为防护服生产线。
该公司生产的第一套“重庆造”医用防护服正式下线。目前,这套防护服已经相关部门检测通过,正式出厂,批量生产。
广西
广西工业和信息化厅:当地已加大区内生产企业的复工复产、新投产,加强外省物资调购,使短缺问题逐步得到缓解。
南宁腾科宝迪生物科技有限公司
一次性防护服日产1万套
疫情爆发后,药监部门对该公司的生产医用防护服的申请加快审批,公司也以最快的速度在全国各地抢购生产设备和原料,开足马力生产,目前日产量可达2000多套。等到新预定的20套新设备到货后,产量达到每日1万套左右。
上汽通用五菱也联合供应商改建生产线转产口罩
生产口罩的无尘车间由广西建工集团负责改建,将于本月内建成投入使用。该车间共设置14条口罩生产线,包括4条N95口罩生产线、10条一般医用防护口罩生产线,日产量预计达到170万个以上,将能快速缓解广西区内医疗物资紧缺的状况。
广西北仑河医疗卫生材料有限公司
2条生产线昼夜生产,一天产量10万个左右。第3条生产线正在调试,即将投产。
南宁市工信局迅速协调当地一家专业公司,为企业提供辐照杀菌技术服务,在严把质量前提下,口罩消毒时间从7天压缩至18个小时。
柳州市白莹劳保用品有限公司
将原本只有一间的口罩生产车间,扩展到所有厂区车间,全力生产急需的防护口罩。只用30个小时,企业就实现了应急口罩标准化生产,日产量达5万个以上。”
至今,自治区药监局已应急批准3家企业申报的“医用口罩”“医用防护服”“一次性无菌手术衣”“一次性手术垫单”等等9个产品。
据自治区工信厅介绍,疫情发生以来至2月9日,广西共生产医用口罩431万只、医用橡胶手套455万副、防护服11050套、一次性隔离服79850套、消杀品7466.5吨。
贵州(暂列一家)
贵州骏江实业有限公司
目前火力全开的状态下,每天能够生产普通医用外科口罩48000个、医用检查手套30000双、医用外科手套2000双,一次性使用手术衣900套。
云南
截止2月5日 云南省5家口罩企业、8家重点消杀产品企业已全部复产,复工率100%,21家药企恢复生产17家,复工率81%,生产的物资已及时储备并调用。
云南奥斯迪实业有限公司
目前,每天能生产3万到5万个口罩。产出来的口罩,将由昆明经开区运到消毒企业对口罩进行20小时的紫外线消毒后统一调配发放。
昆明双龙卫生材料有限公司
工厂从大年初三就已经响应号召进行复工生产,每天能生产一次性普通医用口罩2.5万只,普通纱布口罩5000只。
云锡控股公司下属个旧云锡劳动防护用品有限责任公司
产能未知
云南康帆医疗器械有限公司
产能逐步恢复中,此前,一天能生产民用口罩3000个,医用帽子3000个,手术衣几百件。
湖南
为提升医疗物资生产能力,湖南省政府向生产企业派驻工作组。至2月9日,已先后有6批工作组进驻59家口罩、手持红外线体温仪、消杀用品等省重点联系企业。
湖南全省14家重点联系口罩生产企业的口罩日产量,已由启动一级响应时的30多万只提升到2月9日的81.36万只,其中医用口罩53.4万个、民用防护口罩27.96万个。预计未来,医疗物资供应还将进一步增加。
目前,湖南永霏、臻和亦康、恒昌医药三家企业获批医用防护服和医用口罩生产资质,增强了医疗物资的生产能力。
目前,三一集团、梦洁家纺、蓝思科技、华升集团等一批上市企业积极跨界,着手新建防疫物资生产线。
南欧标化妆品有限公司是目前湖南省生产规模最大的化妆品生产企业,已有着手准备生产医疗物资。已经取得了消毒产品的临时卫生许可,可生产各类包装的消毒用酒精。
华升股份孙公司华升金爽
2月1日接到湖南省政府赶制医用口罩和防护服任务,紧急改造生产线。2月6日和8日,湖南省副省长陈飞和省委常委、省国资委书记姚来英分别来到华升金爽现场办公,要求在2月20日生产出第一批口罩和防护服。
河北
邢台市润博达医疗防护用品有限公司
防护服厂商,产能未知。
河北宝塔医疗器械有限公司
每天可生产N95防护口罩8000片、外科口罩47000片。
河北贸正劳保用品制造有限公司
每天生产KN95口罩2000多个、一次性防护口罩3万个。
新兴际华集团所属际华3502公司
通过积极与属地政府沟通,已成为河北省工信厅临时授权的医用防护服重点骨干生产保障企业,承担了第一批10万套的紧急生产任务。
2月7日确保1万套防护服生产,2月底确保3万套,力争5万套。
山东
2月7日,青岛市工业和信息化局有关负责人赴即墨区即发、雪达、恒尼等骨干服装企业调研,调度指导企业利用现有设备,转产具有防护功能的民用口罩。
经市、区两级工信部门研究,暂定即发、雪达作为第一批转产口罩企业,恒尼作为备选企业。下一步,市、区两级工信部门将积极协调解决企业复产复工、员工返厂、原材料供应等问题,组织好转产企业口罩生产工作。
河南
富士康
相关产能预计在2月底可达到日产200万只,不仅将最大限度满足集团员工防疫需求,还将视情况积极对外支援输出,为当前疫情防控工作提供有力支撑。
其工作人员回复:若对外销售,将在公众号发布公示。
辽宁
2月5日起,自获批准后,沈阳浩宁实业有限公司、沈阳盛实医疗科技有限公司,两家企业已开始批量生产,累计生产医用口罩24.5万只。
此外,省药监局正在推进沈阳天阳医疗器械有限公司、沈阳北华医材有限公司筹备生产医用防护服相关工作,并与省检验检测认证中心成立联合工作组,对生产标准要求、注意事项等进行现场指导,推动企业尽快投产。
黑龙江
2月10日,哈药集团制药总厂一条日均生产3万只医用防护口罩(俗称N95级)、2万只医用外科口罩、600套防护服的生产线,经过前期的试运行后正式投产。
吉林
吉林省内多家医疗防控物资生产企业都开启了24小时生产模式,全员上岗、加班加点生产。多家企业还积极扩大产能。
辽源市的企业,口罩和防护服的生产产能扩大了10倍;
长春长德新区的吉林弗朗·圣心医疗公司
24小时不间断生产,人歇机器不歇,四条生产线全部开工,工人实行三班倒工作制,每日生产15万只口罩。
内蒙古
鄂尔多斯控股集团
此前,每天初步预计可生产500件左右防护服,5000-10000个口罩,更多员工复岗后,产能将进一步提升。
内蒙古一机集团星叶轻工制品有限公司
此前消息,口罩共计2万多个,将在正月初十左右做好。
*疆新**
*疆新**药监局数据(2月3日数据)
*疆新**乐贝尔贸易有限公司
每天可生产5万只口罩。防护服1000套。
新增巩留县众康医用材料有限公司
2月5日后,一天可生产10万只口罩