在2018年世界电信和社会信息日来临之际,5月16日,中国电信广西公司召开新闻发布会,宣布即日起推出服务高标准五项承诺:当日装、当日修、慢必赔;好宽带、高速率、必达标;宽带受理零拒绝,逾期补偿;营业厅等候超时,赠送话费;7*24小时在线服务。
近年来,中国电信广西公司在大力构建覆盖广、大容量、立体化综合智能通信网络的同时,更在改进产品和改善窗口服务工作层面持续发力。在全区率先推出了流量不限量和全国流量不限套餐,让消费者放心使用手机上网;率先推出了“当日装、当日修、慢必赔”服务承诺,提高服务响应速度;全面推广全网通手机,便于消费者对运营商的自主选择。新增“广西电信”公众号、QQ客服、电信营业厅客户端、直播客服等客户服务渠道,便于用户在线充值交费、办理业务以及咨询和投诉建议;在电信营业厅普及微信预约排队、手机支付等互联网化服务应用,方便消费者办理电信业务。服务的改善得到了市场和消费者的积极回应,天翼手机、光纤宽带、天翼光纤高清电视等电信业务快速发展,用户规模超过2000万户。
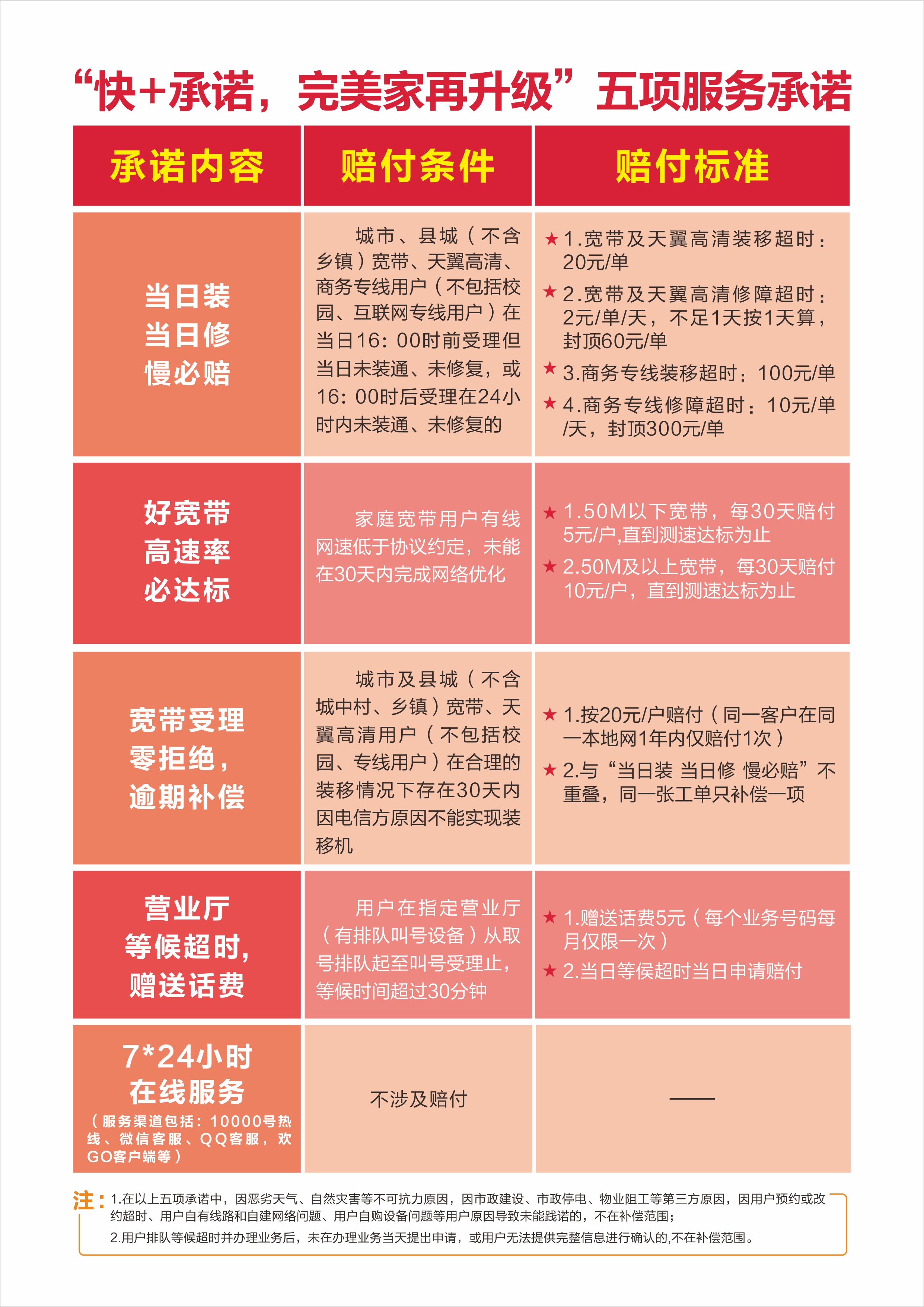
为进一步提升客户服务体验和服务满意度,中国电信广西公司自我加压,以“快+违诺赔偿”的高标准,行业中再次率先提出服务五项服务承诺,升级服务标准。

承诺一
当日装、当日修、慢必赔。在现行“当日装、当日修、慢必赔”服务标准基础上扩大承诺业务范围,新增天翼光纤高清电视、商务专线列入承诺范围。在全区城市、县城区域范围内的宽带用户(校园和专线用户除外)、天翼光纤高清电视及商务专线用户,当日16时前受理并正式录入系统的,装移(修)工单当日装通(修复),16时以后受理并正式录入系统的装移(修)工单24小时内装通(修复),逾期未实现的给予服务补偿。补偿标准为:宽带用户及天翼光纤高清电视装移工单按20元/单补偿;故障工单按2元/单/天补偿,不足1天按1天计算,封顶60元/单;商务专线装移机超时按100元/单补偿;修机超时按10元/单/天补偿,封顶300元/单。
承诺二
好宽带、高速率、必达标。为全区城市及乡镇家庭宽带用户(不包括校园、专线用户)按协议约定的有线上网速率提供保障,对于有线网速不达标(未达协议约定速率90%)的家庭宽带用户,在30天内完成网络优化,逾期未完成且测速不达标的,给予用户赔付补偿。补偿标准为:宽带速率50M以下用户,每30天赔付5元/户;50M及以上用户,每30天赔付10元/户,直到测速达标。
承诺三
宽带受理零拒绝,逾期补偿。全区市区、县城区域(不含城中村、乡镇)宽带(不包括校园和专线用户)及天翼光纤高清电视,实现100%受理,不得拒绝客户的合理装移机要求,30天内因电信方原因不能实现装移机的给予服务补偿。补偿标准为:按20元/户赔付(同一客户在同一本地网1年内仅赔付1次,与承诺一的服务补偿不重叠,同一张工单,只补偿其中一项)。
承诺四
营业厅等候超时,赠送话费。在具备叫号排队设备的电信营业厅,用户自入厅取号排队起至叫号受理止,如果等候时间超过30分钟,业务办理成功后用户可在当天申请赠送话费。补偿标准为:赠送话费5元,每个业务号码每月仅限一次。
承诺五
7×24小时在线服务。客户可通过10000号热线、微信客服、QQ客服、欢GO客户端、“800010000”IM客服、直播客服等渠道享受中国电信7×24小时在线指导及服务。服务方式为人工+自助。

在以上五项承诺中,因恶劣天气、自然灾害等不可抗力原因,因市政建设、市政停电、物业阻工等第三方原因,因用户预约或改约超时、用户自有线路和自建网络问题、用户自购设备问题等用户原因导致未能践诺的,不在补偿范围;用户排队等候超时并办理业务后,未在办理业务当天提出申请,或用户无法提供完整信息进行确认的,不在补偿范围。


广西消委会秘书长陈继辉对广西电信推出的高标准五项服务承诺给予高度肯定,对广西电信积极履行企业承担的社会责任,高度重视客户服务体验给予高度评价。陈继辉表示,当前,通信信息行业发展迅猛,通信信息消费和衣食住行一样,涉及到每一位消费者的切身利益。加强通信信息行业消费者权益的保护,已成为广西各级消委会的重要工作之一。近年来,中国电信广西公司与广西区消委会以及通信行业主管部门一道,在通信信息消费、电信服务、用户个人信息安全等诸多方面,开展了大量的工作,取得了明显的成效,对加强消费者权益保护,营造安全放心的消费环境,促进行业的健康发展发挥了重要作用。

陈继辉说,中国电信广西公司今天又积极响应国家“网络强国”战略,紧紧围绕2018年消费者权益保护年“品质消费、美好生活”这一主题,在世界电信和信息社会日来临之际,在三大电信运营商中率先向社会发布五项服务承诺,为广大消费者提供更加优质的电信服务。我们相信,这些服务举措必将受到广大消费者的普遍欢迎。希望中国电信广西公司在后续的工作中,落实好承诺的各项内容,继续秉承“用户至上,用心服务”理念,提升服务能力,实现服务升级,造福于广大消费者。
中国电信广西公司副总经理陈卫红表示,以客户为中心的服务永无止境,中国电信广西公司多年来从整治热点问题、提升基础服务、完善服务体系等方面,明思路、梳体系、建制度、立标准、找短板、定措施、促整改,客户投诉率逐年下降,客户满意度持续提升。这次承诺必将一诺千金,不仅让消费者“好手机,用电信”,“好宽带,用电信”,更要“好服务,用电信”。

中国电信广西公司副总经理陈卫红出席新闻发布会并讲话,广西消委会秘书长陈继辉到会致辞,自治区通信管理局、自治区工信委有关领导、友好合作伙伴、用户代表以及新闻媒体记者100余人出席了发布会。