
文章作者:盛夏(英国纽卡斯尔大学国际金融分析(M.Sc.))
《功夫财经》《新浪财经》保险专栏主笔上海明亚冠军团队长
几年前流行过一个金融圈的冷笑话
银行光大是不行的保险公司光大是不行的证券公司光大是不行的……
当然这只是一个笑话
那光大集团到底行不行呢?到底是个什么类型的集团呢?

如图所示光大集团是目前国内少数(似乎只有三家)集齐银行、证券、保险、信托、期货、公募基金、租赁七块牌照的正部级央企。
在实业领域还有大家耳熟能详的光大会展中心和中青旅两大品牌。

而光大永明人寿则是一家央企光大集团与外资加拿大永明人寿的混血儿,从一开始就具备了得天独厚的股东光环的优势。
- 分支机构遍布北上广深等22个省份及直辖市
- 2018年年末核心偿付能力充足率为242.95%、综合偿付能力充足率为243.04%
- 风险综合评级为A,2018年SARMRA为78.36
讲个重疾险故事
对很多自媒体或者销售来说 ,分析产品就是把产品的优点罗列一番,重点还是一个卖。
而对我而言,我不想聊过多的产品层面的东西,因为这些东西过于表面,也过于基础,老实话讲,我见过那么多产品的迭代,对于产品本身而言已经审美疲劳了 。
大陆重疾险市场在17年以后发展速度实在是过于迅猛,海量的产品创新,各类产品百花齐放,在17年以前大陆的重疾险遇到香港重疾险就是一个死,而到今天我敢说大陆的重疾险和香港的产品各有优劣,平分秋色,并不是一个对立的关系,而是互相学习的关系。
甚至对于大多数大陆客户而言,我会建议他优先把大陆的重疾险配足了。
到了19年,各家保险公司的产品迭代速度更快了,仿佛脱缰的野马,甚至出现了不少”慈善公司“亏本赚吆喝的做产品。
对于这样的行为,我觉得既高兴又担忧,高兴在于消费者的确可以接触到性价比更高的产品,买到更高的保障,担忧的点在于对于商业公司而言,盈利还是核心的目的,没有盈利哪里来的服务,哪里来的资本去永续经营呢?
你要知道世界上最优秀的保险公司都是经营了100年,200年甚至经历过一战,二战的,中国哪家保险公司有这样的自信么?
并不是说企业不能打价格战,而是打价格战应该为了企业长期的长期愿景去服务,而很多公司在我看来都是比较迷茫的,为了打价格战而打价格战是没有前途的。
同样的,一款产品的诞生也是公司意志的具体体现,比如嘉多保这个产品。
信号意味要强于产品本身
这件事要结合公司要闻来看,光大永明总舵主变更为了刘凤全,刘凤全何许人也?原国寿电商副总裁。

这样便理清楚了
这意味着光大永明这家公司要做一场从上到下的变革,要从原来的主打股东业务、主打银保业务的保守派变革为能够在互联网时代拔得头筹的新兴派。
那在这个变革的过程当中会产生水土不服还是找到新的商机呢?
而一个月不到的时间就出了这样的一款产品无疑是表现出了进攻网销市场的坚定决心。
央企下场,新兴互联网保险公司们可要小心了哦
谈谈光大永明「嘉多保」
首先我想说的是任何产品都不可能是完美无暇的,光大永明这款新品是一款优秀的产品,不过也有一些值得吐槽的点,让我们一起来看一看。
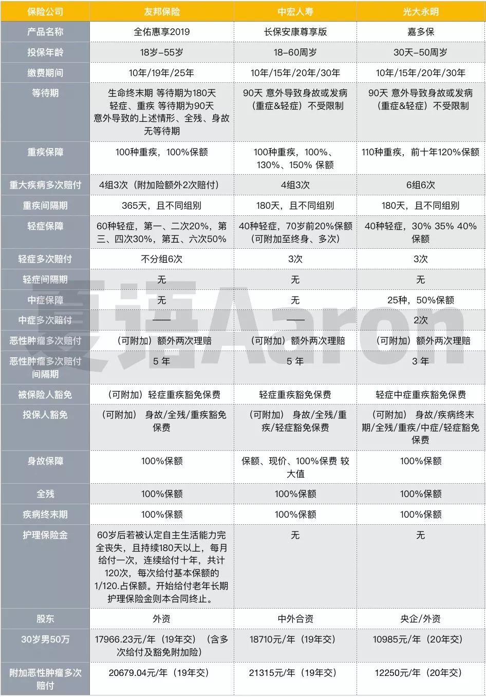
为了让大家能够清晰的了解产品的大体结构,我拿这款产品和市面上的几款多次给付型重疾老大哥们做了一个对比。

先来说说亮点
1.最直观的感受就是便宜,极其便宜,几乎是老大哥一半的价格,但我从来不欣赏那些纯粹就是打价格战的产品,说到底价格只是一种策略。
2.重疾前十年可以提高20%的保额,精仿港险
3.恶性肿瘤可以额外赔付,间隔期三年,精仿港险恶性肿瘤新生、复发、持续、转移四种状态都可以在三年之后再赔一次。属于真·恶性肿瘤多次赔付,在大陆的重疾险当中还是比较新的概念,最近才有类似信泰百万无忧这样的产品出现,当然在港险中我们已经看到过很多这样的产品了。
产品层面上,两方一直在以趋同的方向走。
4.轻症不分组,无间隔期,保额递增,这个还是很不错的,类似于融合四家优势为一体,17年多次给付重疾收关之作「星满意」
5.中症,我一直认为中症是被营销出来概念,实际上对于费率的影响是微乎其微的,目前来说是个伪概念,很希望它变成一个真正有用的观念。
唯一有实际作用的是轻度-中度脑中风后遗症,可惜这个产品是没有轻度脑中风后遗症的,这点上可以说只能算是一般。
6.健康告知简化,这点对于很多投保人来说是个不错的利好
您是否从事或经常参与滑翔飞行、私人飞行、驾驶航空机具、潜水、滑水、滑雪、登山、跳伞、马术、特技表演及赛车等 危险运动或赛事?是否在投保或复效时被拒保、延期、加费或除外责任承保?您是否有寿险公司重疾险理赔经历? 或最近1年累计投保重疾险产品保额超过100万?
2.您最近2年内是否因健康异常发生过住院或手术,或由体检医师或医生给您提出住院或手术的建议?*此处所述住院治疗或手术不包含咽喉炎、鼻炎、扁桃体炎、肺炎、上呼吸道感染、阑尾炎、脂肪瘤、骨折(非颅骨骨折)、 急性胃炎或非萎缩性胃炎、顺产手术、胆囊炎、剖腹产。
您目前是否患有或过去曾经患过下列症状、疾病或手术史:恶性肿瘤、高血压(收缩压160mmHg以上或舒张压100mmHg以上)、胸痛、冠心病、心律失常、心肌病、动脉瘤、心力 衰竭、肢体麻木无力、脑中风、脑血管瘤、癫痫、精神分裂症、智力障碍、抑郁症、肺气肿、肺心病、糖尿病、多囊肝、 慢性肝炎、肝硬化、多囊肾、慢性肾炎、肾病综合症、尿毒症、肾移植、视力或听力在3个月内明显下降、类风湿关节炎、 肌肉萎缩、系统性红斑性狼疮、白血病、血友病、再生障碍性贫血。反复头晕头痛、胸闷、黑便、血尿、紫癜、浮肿、视 物不清、不明原因的声嘶、关节红肿、关节酸痛、不明原因发热及性质不明的体表或体内肿块、息肉、结节、囊肿?4.您是否吸毒、药物成瘾、化学品滥用、患艾滋病或感染艾滋病病毒? 您是否有五官、脊柱、胸廓、四肢、手足畸形或残疾?5.适用于女性被保险人:是否曾患有葡萄胎或其他妊娠滋养细胞疾病; 半年内存在阴道异常出血、乳头异常溢液、疼痛、糜烂或回缩、乳房表面皮肤凹陷、皱褶或皮肤收缩症状?6.适用于不满2周岁的被保险人:是否出生时体重低于2.5公斤; 是否出生时曾有早产、难产、窒息、缺氧等异常情况; 是否存在智能低下、发育迟缓、脑瘫、反复惊厥、抽搐情况?
吐槽时间
说完优点,到了吐槽时间,为了体验产品的整个流程,我自己试了一下全部环节。
1.首先是可能是着急上线的原因,本产品现在还不能指定受益人,只能法定,只能先法定,然后带着证件去柜台办理变更手续,这点上不知何时可以得到更改。
2.因为是一款纯的网销产品,也为了节约成本,产品是没有纸质保单的,电话申请纸质保单需要加10块工本费,这可能就是yangqi作风?
综合而言,我觉得可能是从舒适圈走出来还需要做一个阶段性的调整,但是一家央企背景的公司愿意走出来,去网销的红海厮杀还是非常需要勇气的,就这点而言值得敬佩。
但是从公司的角度而言,我认为仅仅做到产品端的优势是不够的,产品的优势也要结合好的服务,好的运营渠道,才能事半功倍。
独家「投保指北」,只有0.01%的人买保险关注了这些
最后
我们可以看到国产的重疾险不断进步的脚步,也可以看到很多公司试图去摆脱原有的束缚去走出自己的新天地,这一切都是值得让人高兴的事。
虽然可能在这条路上并不是一蹴而就的,走出这样的一步就是非常不容易的一件事。
而对于消费者来说,购买产品也需要多方面考量,在做好充分的风险分析的提前下,找到适合自己需求的产品,在这个产品不断丰富升级的大环境下,我相信让大家找一款让自己满意的产品也会变得越来越简单。