华为手机为什么不支持微信指纹 (华为手机为什么不可以用指纹支付)

华为手机为什么不支持微信指纹支付?其实是公司之间的商业战?和小编一起来看看究竟是个什么情况吧。

华为不支持微信指纹支付,其实背后是腾讯系和阿里系之争!

国内的指纹支付标准,有两大巨头分别牵头,分别是:

1.腾讯的SOTER标准

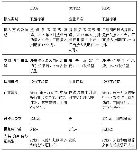
2.阿里牵头的 IFAA联盟

3.而华为正是阿里系 IFAA 联盟的一员,没有和腾讯微信指纹支付达成共识。

其实指纹支付标准还有一个 FIDO,在国外被认可,但在国内的存在感太弱,远远不能和 SOTER 和 IFAA 相比。

1. 腾讯 SOTER 标准

这里科普一下,指纹支付是个异常敏感的安全问题,如果不法分子掌握了一个人的指纹,有可能把他的财产偷偷转移走。所以做好指纹支付的安全保障,是重中之重。[!--empirenews.page--]

先说腾讯发起的 SOTER 标准,这个标准完全由腾讯掌握话语权,也难怪腾讯有这个底气,单是微信的 Android 客户端,在全国就有几亿用户,靠着这个杀手锏,微信支付实现了后发超车,增长势头让耕耘多年的支付宝都很忌惮。

现在很多电商的支付,比如用猫眼买电影片,京东买日用品,美团买个团购什么的,通通都支持微信支付。庞大活跃的微信用户生态,就是腾讯 SOTER 标准的主要优势。

2. 阿里 IFAA 联盟

IFAA 这个标准,早期其实都是阿里系的服务在使用,比如支付宝和淘宝。靠着支付宝和淘宝的庞大用户,IFAA 也有广阔的用户基础。

后来阿里决定把这个业务剥离出来,成立 IFAA 联盟,吸纳了三星、华为、中兴、OPPO 等手机厂商作为联盟成员。

3. 腾讯SOTER与阿里IFAA 之争

作为手机厂商,应该相信哪家的标准呢?

腾讯的 SOTER 标准,话语权完全在腾讯一家,这让手机厂商产生信任问题。为了解决信任问题,腾讯把 SOTER 开源了,这解决了信任问题。

腾讯的态度是:这个标准虽然是我制定的,但我把它开源,到底安不安全,你可以自己看。[!--empirenews.page--]

而阿里的对策则是成立联盟,所以是由自己牵头,但联盟成员都参与进来分一杯羹。

华为作为阿里系 IFAA 的联盟成员,选择拒绝腾讯SOTER 支付标准。所以在华为手机上,用微信支付时不能用指纹,但输密码也并不太麻烦,你觉得呢?

想要了解更多有关科技类的新闻资讯 各类智能电器、手机测评信息 点击进入www.huahuo.com