
2009 年 Bárány 协会分类委员会(CCBS)将前庭疾病症状分4类:眩晕、头晕、前庭视觉症状和姿势性症状。

前庭症状国际分类目录
眩晕(vertigo):指在没有自我运动的情况下,头部或躯干自我运动的感觉,或在正常的头部运动过程中出现的失真的自我运动感,典型的就是天旋地转,有时候也表现为摇晃、倾斜、上下起伏、上下跳动或滑动的感觉。包括自发性眩晕和诱发性眩晕。
头晕(dizziness):指头空间定向力混乱或受损的感觉,而没有虚假或失真的运动感。但没有运动错觉、幻觉或扭曲的感觉。包括自发性头晕和诱发性头晕。
头晕/眩晕的诊断
头晕/眩晕的病因复杂,诊断涉及多个学科,但作为一种常见临床症状,其诊断思路仍遵循疾病诊断的基本原则——在详细的病史询问、体格检查之后,有针对性地选择辅助检查进行诊断佐证,综合分析得出病因诊断。

急诊室头晕/眩晕的诊断流程
在头晕/眩晕的临床诊断思路中,需要优先除外脑干小脑病变所致的恶性中枢性眩晕疾病,因此,需要注意以下提示中枢病变的体征:意识障碍、复视、眼球运动异常、视野缺损或模糊、言语障碍、吞咽困难、饮水呛咳、中枢性面舌瘫、交叉性或偏身感觉障碍、偏侧或四肢无力、共济失调或严重平衡障碍。当出现神经系统阳性体征时转诊神经科就诊。一定注意检查头晕/眩晕患者的听力,如发现急性听力下降,请耳鼻喉科会诊。除提示中枢病变的典型体征外,还应注意神经耳科专项检查,尤其注意眼球位置、眼球运动和眼球震颤的检查。
头晕/眩晕诊断中,病史问诊尤为重要。详细全面的病史采集能够为头晕/眩晕的诊断和鉴别诊断提供重要的方向和依据,70%~80%的眩晕患者可以通过详细的病史问诊获得初步诊断。 推荐以发病形式和持续时间为切入点进行问诊,对快速缩小诊断和鉴别诊断范围有一定的帮助作用。
1. 通过问诊优先明确: ①头晕/眩晕的发作形式:如急性持续性、反复发作性或慢性持续性; ②眩晕持续时间:数秒钟、数分钟、数小时或数天。通过这2个问题将患者的临床表现首先纳入急性持续性头晕/眩晕、反复发作性头晕/眩晕或慢性持续性头晕/眩晕的诊断思路中。
2. 根据"晕"的性质、诱发加重方式和伴随症状等,尤其肢体运动或感觉异常、言语表达异常、站立或步态不稳、视物模糊或成双、听力下降等主诉,进一步鉴别病变部位可能位于前庭周围器官(如半规管或耳石器)、前庭中枢系统(如脑干、小脑)或非前庭系统。
3. 一些诊断陷阱需高度警惕:无常规神经科体格检查阳性发现(如偏瘫、言语障碍等)的眩晕不一定就是周围性眩晕,伴有听力损害的眩晕也不一定是周围性眩晕。
以不同发作形式和病变部位为依据分类的头晕/眩晕常见病因见下表(表1),结合发病形式及病变部位的综合分析对病因诊断有一定提示作用。
表1 以不同发作形式和病变部位为分类依据的头晕/眩晕常见病因

注:非前庭系统疾病导致的反复发作性症状多以头晕为主,很少为旋转性眩晕
头晕/眩晕的鉴别诊断
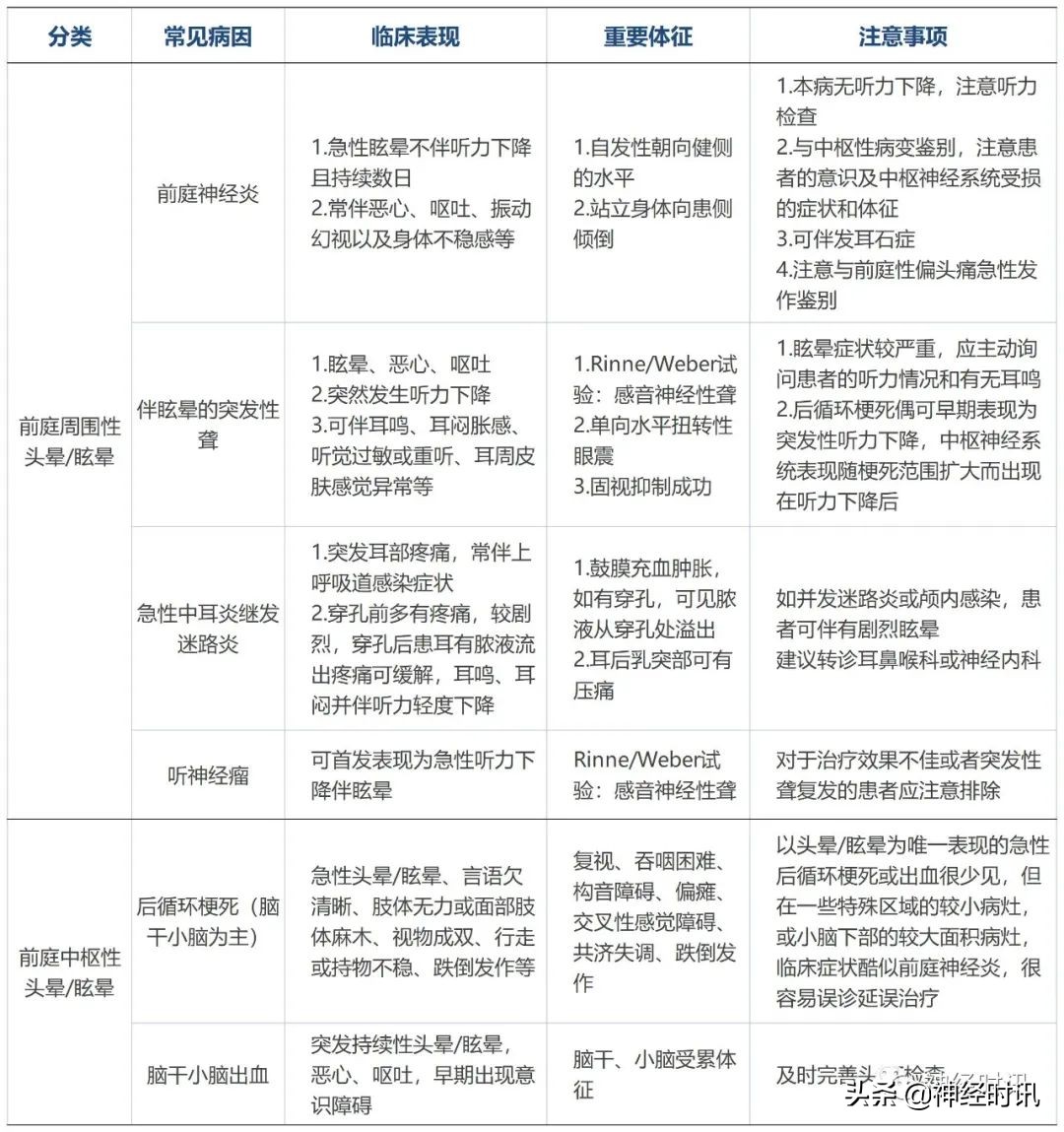
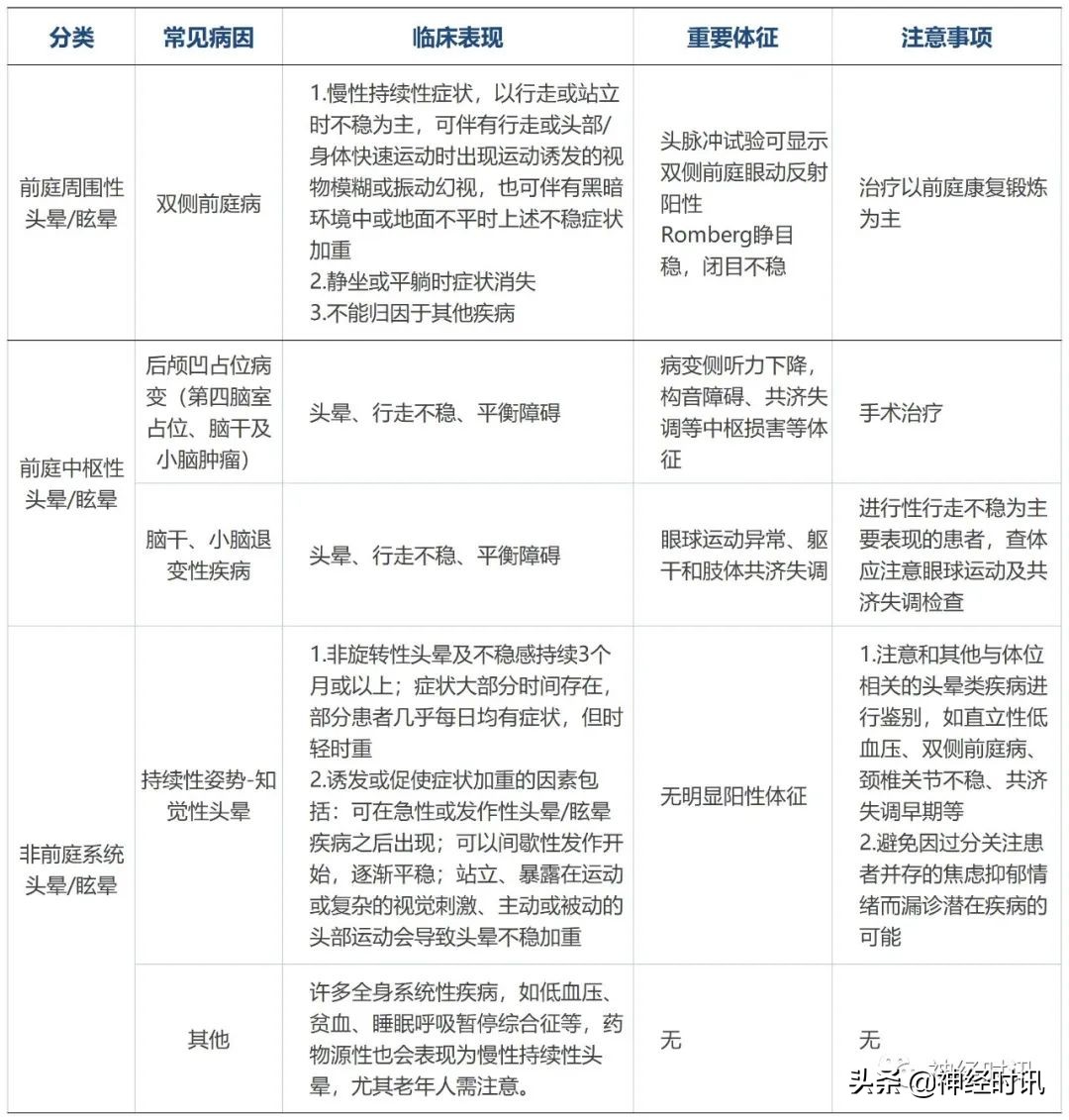
1. 常见的急性持续性头晕/眩晕、发作性头晕/眩晕和慢性持续性头晕/眩晕疾病的临床特征、鉴别和注意事项见下表(表2、表3、表4)。
表2 常见急性持续性头晕/眩晕疾病临床特征

表3 常见发作性头晕/眩晕疾病临床特征

表4 常见慢性持续性头晕/眩晕疾病临床特征

2. 其他原因的头晕/眩晕疾病包括:颈源性头晕、药物引起的头晕/眩晕,以及病因不明的头晕/眩晕疾病。
参考资料:
1. 头晕/眩晕基层诊疗指南(2019年)[J].中华全科医师杂志,2020,19(3):201-209.
2. 眩晕急诊诊断与治疗指南(2021年)[J].中华急诊医学杂志, 2021,30(4) : 402-406.
3. 鞠奕,赵性泉. 更新头晕/眩晕理念,厘清诊疗思路[J]. 中华全科医师杂志,2020,19(3):198-200.