EC2926-4ACF 八键触摸LED调光灯芯片
一. 功能说明
供电方式:DC24V电源适配器。八路触摸输入控制,两路LED输出。
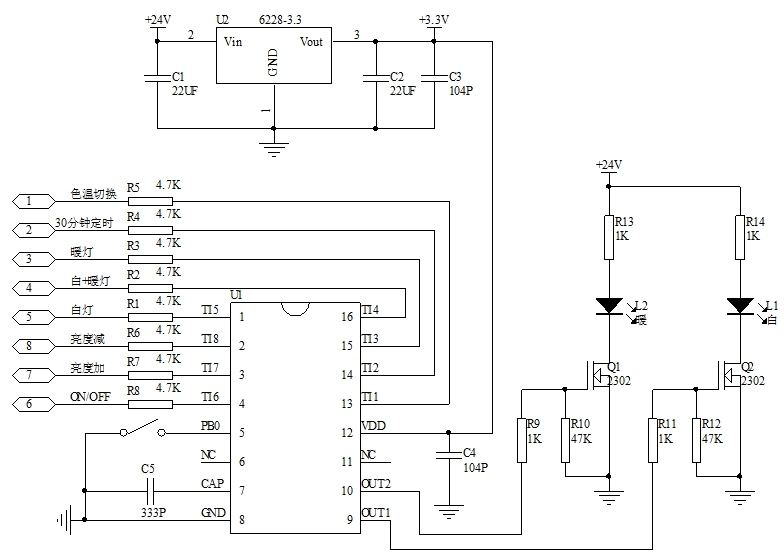
TI1触摸:色温切换,每按一次按顺序切换,白--白+暖--暖--白+暖--白。此功能预留,使用时PB0引脚悬空,不用时接GND低电平关闭。
TI2触摸:定时键。触摸一下缓慢闪一次(1秒),进入30分钟定时。再触摸一次,闪烁2次关闭定时。
TI3触摸:白灯100%亮,在其它两种色温状态下切换为当前白灯模式。
TI4触摸:白+暖灯各50%亮,在其它两种色温状态下切换为当前白灯模式。
TI5触摸:暖灯100%亮,在其它两种色温状态下切换为当前白灯模式。
TI6触摸:ON/OFF功能,触摸下开机,再触摸下关机,带缓冲变化。有带电记忆功能,记忆关闭前亮度。上电默认为关机,开机白+暖灯亮 占空比分别各50% 。
TI7触摸:亮度加,短按亮度递增共5档:15-30-65-85-100%。
TI8触摸:亮度减,短按亮度递减共5档:100-85-65-30-15%。
二. 电气参数 (VDD=3.0V TA=25℃)
|
参数 |
符号 |
最小值 |
典型值 |
最大值 |
单位 |
条件 |
|
工作电压 |
VDD |
2.7 |
3.0 |
5.0 |
V |
|
|
工作电流 |
IOP |
3 |
mA |
|||
|
静态电流 |
ISTB |
10 |
uA |
VDD=5.0V |
||
|
驱动电流低电平输出 |
IOL |
8 |
mA |
VDD=5.0V,VOL=0.7V |
||
|
驱动电流高电平输出 |
IOH |
4 |
mA |
VDD=5.0V,VOH=VDD-0.7 |
||
|
过VDD极限电流 |
IVDDmax |
50 |
mA |
|||
|
过GND极限电流 |
IGNDmax |
50 |
mA |
|||
|
工作温度 |
TA |
-20 |
25 |
70 |
℃ |
|
|
储存温度 |
Tstg |
-50 |
25 |
125 |
℃ |
三. 封装脚位图(SOP-16)

八键触摸芯片方案
|
管脚号 |
符号 |
功能描述 |
|
1 |
TI5 |
触摸5 |
|
2 |
TI8 |
触摸8 |
|
3 |
TI7 |
触摸7 |
|
4 |
TI6 |
触摸6 |
|
5 |
PB0 |
色温切换选择脚,悬空有效,接GND关闭 |
|
6 |
NC |
悬空 |
|
7 |
CAP1 |
灵敏度调节 |
|
8 |
GND |
电源负 |
|
9 |
OUT1 |
输出1高电平有效 |
|
10 |
OUT2 |
输出2高电平有效 |
|
11 |
NC |
悬空 |
|
12 |
VDD |
电源正 |
|
13 |
TI1 |
触摸1 |
|
14 |
TI2 |
触摸2 |
|
15 |
TI3 |
触摸3 |
|
16 |
TI4 |
触摸4 |
四. 电路图参考

触摸按键调光芯片
五. 封装尺寸图(SOP-16)

PWM触摸调光IC
六. 版本说明
|
版本 |
日期 |
描述 |
|
EC2926-4ACF |
2020/12/27 |
V01初版 |

八键触摸LED调光灯芯片