发行商:网易
游戏状态:公测

一.游戏介绍
简介:《九州•海上牧云记》由同名影视剧官方授权,是网易历时两年打造的次世代手游大作,摒弃“换皮”“一波流”套路,力求让九州小说、电视剧粉及游戏玩家均领略到高沉浸度的东方幻想世界。 六大奇幻种族,飞行轻功游泳探索无缝九州大世界。拒绝一条龙无脑挂机,端游式副本战斗,体验开荒乐趣;天生仇恨阵营对抗,组队屠城血战。独创星命玩法,化身剧中主角,体验未揭露剧情,改变角色命运。
人气指数:⭐⭐⭐⭐
货币及材料来源:一般
货币及材料消耗:大
葵西点评:这款游戏上限很高运营周期较长,交易相对自由,所以建议大家入手。
二.职业介绍

坦克类:蛮武、铁骑
辅助类:魅灵、梦火
输出类:鶴雪、魅画师
三.游戏玩法

游戏类型:战斗类、养成类
四.游戏交易系统
A.货币系统
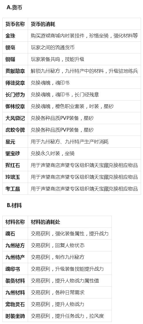
1.游戏内有金铢、银毫、铜锱、贡献勋章、师徒奖章、长门修为、御林纹章、大风微记、虎蛟令牌、星元、聚宝砂、猩红石、玲琅玉、考工晶等14种。金铢是游戏商城的通用货币,铜锱是游戏商会的通用货币,银毫是玩家之间的流通货币。
2.货币之间的兑换关系

B.寄售系统
开启条件:无限制
交易货币:银毫
交易规则:a.物品定价只能在系统推荐价格上下50%范围内调整。
b.物品出售期为24小时,超过24小时未售出则退还。
交易限制:a.一次性上架物品最多为10件商品。
b.根据品质不同,部分物品交易后,禁止交易7天/30天。
c.外观卷轴、低级魂印等物品购买后将无法再次交易。
手续费:a.上架物品会收取1%价格作为摊位费。
b.交易成功后,系统收取物品价格的一定税率作为交易税。
C.面对面交易系统:不支持
D.邮寄系统:不支持
五.游戏货币及材料的来源

六.游戏货币及材料的消耗
