近两年一直从事公文写作,可能很多人都不喜欢公文,既不喜欢写也不喜欢看,是呀,公文写作,枯燥无味,不如小说、散文写的随意、有感觉。但在这个岗位上,既然从事了这项工作,就要尽心尽职,努力做好。昨天,我无意间翻到以前学习公文写作时,记的笔记,再次看后感触还是很深,拿来整理,给大家看看,也许有和我一样从事公文写作的人,希望有同感!
公文是应用文的一部分,它是国家机关、社会团体、企事业单位在处理工作中,具有特定格式的文件。它具有鲜明的政治性、法定的权威性、特定的程式性、效用的现实性。
就如何写好公文,怎样提高公文的写作水平,掌握技巧而言,就是“八少八多”,分以下几点:
1、少用附加语,多用主谓宾。
附加语就是定语、状语、补语,尤其是在事务文书和领导讲话中。
2、少写长句,多写短句。
尤其是在领导讲话中,可加可不加标点的地方,一定要加上,这样显得一个人说话有灵气。(即:少用附句,多用单句)
3、少用序号,多用自然段起、承、转、合。
在公文里,“同时”这个词要少用。
4、少拐弯抹弯角,多开门见山。
公文的开头要直截了当,避免空话、套话太多。
5、少用绝对化的词语,多留有余地。
几个绝对化的词语:特别、关键、重要、首要、非常、必须、完全、彻底、很、极大、狠抓、巨大、显著(能不用就不用)。
6、少看空洞无用的公文理论,多看优秀的公文文例。
做到实践性强,以文学文。
7、读书看报少看花边新闻,多看理论学术性文章。
像“新华文摘”、“人民日报”等,写材料者看了,有益于行文。
8、起草公文时,少断断续续,多一气呵成。
先打框架,将每段标题列出,再详细写。
以上8条,我觉得受益非浅,但最主要的是,不要怕去写公文,越不写、越不去尝试,就越写不好,只有多写多练,多从实践中找问题,才能一点点的进步,经验是靠自己积累的。
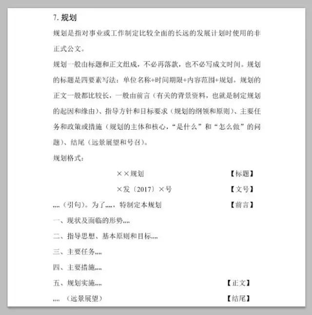
常用的公文写作模板和示例,太实用了!













