大疫大难的2020年已过,但资本永不眠,A股的赚钱效应依旧在发酵。面对活跃的资本市场财富效应,既有追涨杀跌以交易为乐的韭菜,也有总结出理念和方法体系的成熟老司机,招商证券的卖方策略师张夏曾专门出报告总结出A股市场有九大流派,但无论何种策略任何流派,与牛股共舞都是市场共识。
过去的一年诞生了哪些牛股,A股市场的牛股都有哪些基因?牛股的背后有无必然,抑或只是资金博傻无厘头乱炒?作为一种市场现象,联想效应作为A股无厘头效应的一大典型表现,确实也能激发赚钱效应和炒作短潮,曾经的红墙股份,农历新年生肖股,二十四节气定牛熊等等在A股也是真实发生,比如鼠年的老鼠爱大米组合,不妨假想一番:牛年如若叠加基本金属、大宗商品涨价潮,铜牛信息就有可能爆发。针对此类短炒牛股现象,不做重点关注。
在资本市场,历史复盘常被称做"看着后视镜开车",但资本市场先天需要面朝未来预判,从不确定性变化之中寻找驱动景气的关键确定性因素进行投资决策。
在此,本文无意为企业个股股价上升走势总结出一套看似完美无瑕的牛股理论解释,仅以2020年市场事实和各路公开信息为基本素材,尝试框架梳理出一些资本市场波动特性的习惯共性特点,如果能成为可资投资决策参考和捕捉牛股的必然规律,乃至一击即中,那么就苟富贵勿相忘吧。下面的素材和分析将回答以下几大问题(注意:仅以一年期涨幅事实信息为基本素材)——
1、 排除新股和短期暴涨暴跌无厘头个股,有哪些持续一年涨幅超过200%及以上的企业牛股?主营业务收入来源是哪些?
2、 牛股处在哪些行业?所处行业景气度如何?处于产业链何种位势?有无激活和带动形成主题板块,进而强化牛股认同趋势?
3、 参考扣非净利润增速指标,企业主营业务经营业绩趋势如何?牵引牛股业绩预期的优势指标背后,标志性管理驱动动作有哪些?
4、 以上市时间为轴,牛股启动时间有无共性?启动市值处于什么区间地带?
5、 以PE指标为锚,牛股启动时估值水位如何?促进市场共振的重大舆情和情绪共鸣因素有哪些?
经过同花顺问财历史数据检索总结,一共17个行业66家企业个股涨幅超200%,占主要多数的位于医药生物、机械设备、食品饮料、电子半导体等行业,其中机械设备行业牛股最多,有16家,约占总数比例25%左右,堪称牛股成群。以行业类别进行简要分析。

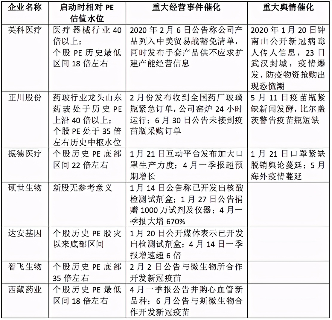
在主营业务收入来源上,主要集中在新冠肺炎疫情医疗物资直接消耗物品资源部分,且集中在外销出口欧美等地业务渠道完善的企业。
以英科医疗为主,作为国内医疗手套代工生产厂家,医疗用一次性手套出口业务显著受益于美国疫情防控带来的物资需求爆炸放量缺口。
以疫苗收入为主要收入来源的企业,主要涉及国外疫苗代理,A股对于国产疫苗为主的各大企业,并未给予过度溢价。
在产业全球化版图上占据相对优势地位的企业,更加容易获得资本市场追捧。

从行业景气度来看,生物制品及医疗器械行业持续处于景气度高的成长期产业阶段,叠加疫情冲击导致防疫物资、疫苗免疫等需求急剧放大,带动A股形成"疫情防护(口罩、防护服、医用手套等)——疫情检测(核酸诊断试剂、设备等)——疫苗免疫(研发、临床实验、生产包装、物流冷链、接种等)"新冠肺炎疫情主题炒作板块爆发。


围绕主营业务的收入及扣非净利润指标变动指引的业绩趋势,可以看出英科医疗、振德医疗、硕世生物、达安基因等四家收入放量加速趋势十分显著,扩张幅度400%左右。智飞生物、正川股份、*藏西**药业依旧处于收入萎缩趋势,股价的上升主要由预期和想象空间炒作推动,与所涉及抗疫疫苗研发、接种转化为收入的进程趋向一致。
总体上,牛股价格走势与收入变动扩张趋势多数一致,得到收入验证的涨幅越居前,收入扩张预期不济的股价回落相对更大。

上述简要结论,结合主营业务经营绩效的扣非净利润增速变动趋势,得到进一步强化。英科医疗、振德医疗、达安基因、硕世生物的业绩反转质地,依旧成色十足。再度为股价支撑提供了业绩基石。

对于投资者而言,其所获得股权收益的财务指标每股收益EPS,同步得到数据确认。显然,收入业绩的反转预期,业绩数据的实际验证,与股价形影相行的趋势,较为明显。
进一步深入到业务层面的经营布局和管理动作,随着股价景气大幅上升趋势,企业家和管理层团队吸引和调度更多经营资源的业务动作,再度为支撑和强化股价上升趋势注入牵引动力。



打开上述牛股的股价走势,除了经营业绩层面的数据基石效应,启动上涨趋势的一些典型迹象主要有以下几点:启动时间区间位于行业景气高度收益时间段,偏新近上市企业为主,经历熊市周期下杀阶段较多,启动市值小。

在相对估值PE指标层面,牛股启动时估值水位大多处于行业低点及个股历史低点区间。
随着国内疫情发酵,以及海外疫情蔓延,促进资金从短炒到业绩反转验证买进作为仓位配置的市场共识,越来越得到认可。
对于股价和估值的乐观情绪得到强化,演变为惜售捂盘导致股票供不应求,进而抬升估值中枢。

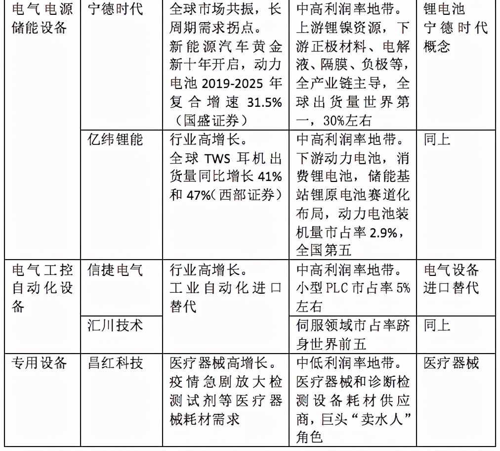
作为牛股集中诞生地带的机械设备行业,大有全产业股价集体*动暴**的长虹气势。

从主营业务收入构成角度,不难发现,光伏、风电、锂电等为代表的新能源产业牛股扎堆,机械设备、工业自动化设备等制造业领域同样牛气冲天。主要得益于政府主导下的新一轮制造业投资浪潮,对新能源替代化石能源的政策推动。

从涨幅上看,太阳能光伏设备遥遥领先,具备全球化业务视野的企业个股走势,牛股之中的王者气质更足。
在行业景气度方面,以光伏产业为代表的新能源替代传统煤炭化石能源的趋势拐点得到经济效益层面的确认。
首先,阿联酋、墨西哥、印度、美国等全球光伏项目竞标低价频现,多低光伏竞标电价已经低于当地火电上网电价。
其次,2018年12月29日,中国"光伏领跑者计划"在青海格尔木正式并网发电,成为国内第一个发电侧平价上网项目,光伏新能源产业链景气拐点得到确认。2019年、2020年也被视为全球光伏发电侧平价上网过渡期。
2020年4月9日,国家能源局指出"十四五"可再生能源将成为能源消费增量主体,并提出2030年非化石能源消费占比20%的量化战略目标。
2020联合国气候大会中国碳中和宣言,进一步从政策端推动未来几年平价上网数量占比提升,直接拉动光伏装机速度,景气延伸到风电、核电、锂电等新能源,及相关材料、设备、物流、施工等基础建设领域。

根据国金证券2020年6月研报产业跟踪数据,2021年随着新冠疫情影响减弱、需求逐步恢复,预计全球光伏新增装机容量继续同比增长20-30%。
保守估计,全球光伏新增装机规模增速预计年均15%以上。全球有进入新一次光伏泡沫迹象。




在主营业务收入趋势上,增速数据指标2019年开始全体快速反转,行业整体性的高景气恢复,以致重新集体进入收入扩张通道趋势。无论是上游硅片等材料环节,还是中下游电池片、组件领域,甚至加工设备和基础施工方面,全产业链悉数迎来收入爆发式增长,为牛股辈出注入超级成长的预期催化剂。
在叠加2020年疫情影响下,扩张速度不减。绝大多数股价上升趋势与收入扩张趋势,高度一致。
预计成长惯性将会延续,牛股成批量诞生,大有身处新一轮产业泡沫前夜的迹象。是否新十年跨度的成长景气,需密切关注全产业链龙头隆基股份经营状况,以及监管政策的预期引导。

扣非净利润增速趋势,2018年暴跌过后,2019年开始逐年恢复,大幅上升,表明牛股代表的行业整体性盈利预期相当乐观。为表达趋势,如晶澳科技、宁德时代等超1000%爆表数据暂按100%计算。
政策端口的能源替代战略推动,产业龙头的重返扩张,实打实地反馈到业绩报表。牛股背后的业绩成长预期,具备相当坚硬的信心基石。

落实到投资者关心的回报指标EPS上,向好和反转迹象十分明显,尤其是光伏新能源行业牛股,对应的经营管理层面频频出现行业内长单锁定原料和销售的超大金额合约,锂电池领域宁德时代更是大手笔新建产能,为业绩成长预期和投资者回报增添真金白银的信心。







从启动时间及特点来看,以次新股、产业链龙头为主,小市值底部巨量换手较为明显,大市值相对长牛股延续领涨气势。制造业领域100亿到200亿之间也具备牛股市值潜邸气象。大中小市值齐发意味着机构资金、散户资金等皆在聚集助攻,产业链景气拉动的资金共识,最终演化成市值跃升。


在相对估值指标上,2020年1月春季行情时新能源牛股启动的滚动PE倍数,以光伏为例,行业整体20倍左右,处于历史低位区间,个股大多处于历史滚动低估值历史地带。
隆基股份等少数牛股估值持续处于行业均值附近波动,启动时间早于行业大多数个股,2020年迎来估值大幅扩张。工程机械配件的恒立液压、艾迪精密等也是延续曾经高估值趋势,2020年估值大扩张。


以上以医药生物、新能源两大行业牛股为分析索引,回答了开篇5大疑问,我们发现,牛股集中在行业龙头企业,收入效益双优质,除了国内行业龙头地位,更在全球产业链位势上占据一席之地,行业景气高,以及景气反转前夜的产业领域,且带动资本市场形成主题板块效应,强化市场资金共识。
在启动之初,以中小市值居多,且次新股经过熊市杀跌挤泡沫的比例相对更大。行业相对PE(TTM)处于合理地带,个股处于历史低估值水位区间,全产业链龙头则启动相对更早,后续走牛更多依靠估值扩张幅度。
在市场交易层面,往往受到重大社会事件舆论、产业政策的助推发酵,容易获得先知先觉的市场力量攻击,表现出典型的放量换手特征,股价常常短期翻倍起舞,打开价格倍数效应。价格上升趋势预期形成后,产业链及经营层重大扩产、销售等事件,进一步催化牛股迎来市场共振。
通过以上简单梳理,可以归纳总结一个相对占优的与牛共舞的心诀:产业景气为王,业绩扩张为基,中小次新低估,机构板块共振。
除却以上两大牛股频现的行业,余下行业牛股名单复盘分析不作详细展开。附上名录,以供跟踪参考使用。
余下牛股名录一览:


以上内容不构成投资建议。转载自微信订阅号年报拍案(微信号NBPA828) 【2020景气笔记】牛股为何成群而来? 著作权归作者所有。商业转载请联系作者获得授权,非商业转载请注明出处。风险提示:本文所提到的观点仅代表个人的意见,所涉及标的不作推荐,据此买卖,风险自负。