磁悬浮列车作为已知陆地上最快的交通方式,对于我国陆地面积较大的情况尤为适用,但核心技术一直把握在以日本和德国为代表发达国家手中,21世纪以来响应国家科技强国的号召,我们开始了自主研发磁悬浮列车的相关技术,2021年7月20日,我国时速600公里高速磁浮交通系统在青岛成功下线,这是世界首套设计时速达600公里的高速磁浮交通系统,标志着我国掌握了高速磁浮成套技术和工程化能力。
磁悬浮列车是一种靠磁悬浮力来推动的列车,它通过电磁力实现列车与轨道之间的无接触的悬浮和导向,再利用直线电机产生的电磁力牵引列车运行。由于其轨道的磁力使之悬浮在空中,减少了摩擦力,行走时不同于其他列车需要接触地面,只受来自空气的阻力,高速磁悬浮列车的速度可达每小时400公里以上,中低速磁悬浮则多数在100-200公里/小时。
RT轨道交通小编盘点了我国目前已运营、在建以及规划中磁浮线路。截至2021年12月,我国商业运营的磁浮线路有3条,分别为上海磁悬浮示范线、长沙磁浮快线、北京磁浮S1线。这3条磁浮线路中,上海磁浮示范运营线是我国乃至世界唯一商业运营的高速磁悬浮线路。另外2条,则属于中低速磁悬浮线路。在建的磁浮线路共计5条、未来规划建设的磁浮线路共计15条,总计超1300公里!
已运营磁浮线路
上海磁浮列车示范运营线
线路全长:30公里
总投资额:89亿元
开通时间:2002年12月31日
项目 情况 :上海磁浮列车示范运营线是上海市第四条建成运营的城市轨道交通线路,是世界上第一条商业化运营的磁浮列车示范线,采用的是德国制造的磁悬浮列车,运行时列车处于自动驾驶状态,列车包括悬浮架和其上安装的电磁铁、二次悬挂系统和车厢。此外还有车载蓄电池、应急制动系统和悬浮控制系统等电气设备,一次性可乘坐959人,每小时可发车12列。

线路西起上海地铁2号线龙阳路站,东至浦东国际机场,设计最高运行时速430公里,单向运行时间7分20秒,已经历了积雪、大风等恶劣气候考验。
长沙磁浮快线
线路全长:18.55公里
总投资额:42亿元
开通时间:2016年5月6日
项目 情况 :长沙磁浮快线是中国国内第一条自主设计、自主制造、自主施工、自主管理的中低速磁悬浮,是湖南省践行“一带一路”的重点项目,其开通标志着长沙成为中国第二个开通磁悬浮的城市。
相较从德国引进、飞驰在世界首条商营磁浮专线的上海高速磁浮列车,长沙中低速磁浮列车具有安全、噪声小、转弯半径小、爬坡能力强等特点,多项成果达到国际领先水平。

长沙磁浮快线采用中低速磁浮列车,常导电磁铁悬浮、直线感应电机牵引,设计最高速度为100千米/小时。运用“同极相斥、异极相吸”的电磁原理,每节车底部安装20组电磁铁、20个悬浮稳定器,以保证与F轨之间保持8毫米稳定间隙,以电磁力支撑列车并推动前行。磁浮列车在各种环境下的电磁辐射均低于国际标准规定的安全限制,而噪音值在近距离处仅相当于正常对话的音量。
2018年6月6日,长沙磁浮快线完全自主列车自动驾驶系统上线,首列自动驾驶的列车在磁浮高铁站驶出。列车自动驾驶系统(ATO)在列车自动防护系统(ATP系统)防护下工作,是实现列车自动行驶、精确停站、站台自动化作业等功能的列车自动控制系统。
最新进展:长沙磁浮快线将东延4.3公里,设车站2座,走向确定!目前长沙磁浮东延线接入T3航站楼设计总体总包项目招标
北京市郊铁路S1线
线路全长:10.2公里
总投资 额 :未知
开通时间:2017年12月30日
项目 情况 :北京地铁S1线,又称北京磁浮线,是北京首条中低速磁浮线路,中国第二条中低速磁悬浮,线路起于金安桥站,途径石景山区、门头沟区,贯穿门头沟、石景山,止于石厂站,大致呈东西走向,共设置8座车站。列车运行最高时速可达120千米/时,载客量相对普通地铁列车要小,标准B型车每节车厢的核定载客量为240人,但北京地铁S1线列车每节车厢载客量在150人以内。

在建的磁浮线路
广东清远市磁浮旅游专线
线路全长:38.5公里
总投资额:104.34亿元
开工时间:2017年12月29日
项目情况:清远磁浮旅游专线项目将分两期建设,初期实现广清城际银盏站与长隆主题公园的连通(红色部分),后期再通过向东西两个方向延长。初期工程线路长8.14公里,设4站。并新建银盏停车场,车场功能满足初期线路运营及维修需要。
编辑
2020年12月15日,广东清远磁浮首列车正式下线。清远磁悬浮车辆由中车长客生产,据中车长客磁浮研究所高级工程师任忠华介绍,此次为清远磁浮旅游专线量身设计的磁浮列车采用3辆编组,并可实现“3+3”编组混跑,采用常导电磁悬浮和短定子直线电机牵引技术,设计时速120公里。车辆采用侧方受电靴受电,额定供电电压为DC1500V。通过优化提升,列车牵引能力提升48%,悬浮能力提升8%,每节车的最大悬浮重量达到40吨,列车最大载客量可达500人。为确保列车的安全性,研发人员设置悬浮控制冗余系统,并且增加自牵引功能,在无高压的情况下也能够通过蓄电池进行低速运行。
凤凰磁浮文化旅游项目
线路全长:9.121公里
总投资额:11亿元
开工时间:2019年8月6日
项目情况:项目规划线路分三期实施,一期工程以张吉怀高铁凤凰站为起点到民俗园隧道口,二期工程从民俗园隧道口沿G209绕城线向南跨沱江到城东游客中心,三期工程自城东游客中心串联饮马江熊猫主题乐园至张吉怀高铁凤凰站。一期线路全长9.121km,设计时速100km,拟设车站4座,预留车站2座。

2021年9月14日,由中车株机公司研制的凤凰磁浮文化旅游项目首列磁浮列车到达湘西凤凰。该款磁浮列车采用3节编组,设计时速100km/h,具有绿色、安全、无摩擦、低噪音等优势,既可以有效解决凤凰高铁站至凤凰古城的交通问题,又可以将列车自身融入景区,成为古城一道移动的亮丽风景线。列车采用成熟可靠的牵引系统、高冗余悬浮系统及制动系统,满足快启快停、长大坡道的运行需求,确保运行安全平稳。
凤凰磁浮文化旅游项目,系全球首个“磁浮+文化+旅游”项目,由湖南磁浮集团和凤凰县政府携手合作建设,是湖南省磁浮技术商业运营的新探索,是继长沙磁浮快线后湖南省投资建设的第二条商业磁浮线路。
最新进展:2021年9月20日,在湖南省凤凰县凤凰磁浮中铁一局施工工地,随着工人将最后一榀12.5米长的磁浮轨排平稳铺设到位,全球首个“磁浮+文化+旅游”项目凤凰磁浮实现轨通,为年底全线开通试运营奠定了坚实基础。
成都市中低速磁浮综合试验线
线路全长:3.6公里
总投资额:6.76亿元
开工时间:2018年12月
项目情况:2018年12月,成都市环保局官网发布了《成都市新筑路桥机械股份有限公司 “中低速磁浮综合试验线项目”第二次环评公示》。内容显示,中低速磁浮综合试验线总投资67642万元,项目位于新津县天府新区南区产业园兴物四路,一期项目全长3.6km,最高调试速度为160km/h,但预留达到200km/h的条件。计划于2018年12月动工建设。2019年9月份,新筑股份公布中低速磁浮综合试验线项目的进展:第一期工程首开段单线长度400米已建成,工程样车实现了调试运行。

2021年4月22日,由成都市新筑路桥机械股份有限公司推出的全球首个时速160公里的内嵌式磁浮交通系统(中低速磁浮综合试验线项目)正式亮相。目前该列车处于调试阶段,载客时速设置为130公里,空车速度则可达160公里。
高速飞车大同(阳高)试验线工程
线路全长:15公里
总投资额:79亿元
开工时间:2021年5月24日
项目情况:项目选址位于大同市阳高县,总规划预留线路条件60km,将分近、中、远目标段分步实施。按照《可研报告》方案,近期规划线路15km,规划用地约1550亩,概算投资79亿元,计划工期48个月。其中一期“样板仓”工程线路长度2km,占地390亩,计划工期12个月,预计2022年6月完成土建,7月份开始设备安装并进入试验。
编辑
项目由高速飞车山西省实验室承担建设,中国航天科工三院、中北大学、山西建投等国内优势技术单位联合参与,是我国首条开工建设的超高速低真空管道磁浮交通全尺寸试验线,对建设交通强国、科技强国具有重要的里程碑意义。
低真空管道磁悬浮高速飞车(简称“高速飞车”)是利用超导磁悬浮技术与地面脱离接触消除摩擦阻力,利用内部接近真空的管道线路大幅减少空气阻力,从而实现1000km/h以上的“近地飞行”,具有更快速、更便捷、更舒适、更安全和经济可控的特点。
江西兴国县永磁磁浮技术工程示范线
线路全长:1042m
总投资额:1.2亿元
项目情况:兴国永磁磁浮技术工程试验线项目,又称为“红轨”项目,是江西理工大学历时五年牵头研发的永磁磁浮技术成果应用转化项目。项目总投资约1.26亿元,线路起于兴国西站,线路沿站前大道东侧向北敷设至黄金坪站,全长约1042m。
“红轨”系统是新制式轨道交通的典型代表,有望成为中小城市及城际轨道交通网的新选择。截至目前,该项目已完成一期投资额9000万元,完工进度占总任务的80% 。预计2022年1月份开始第一期工程试验线调试,3月份项目将完全竣工。

12月14日,国内首条磁浮空轨车辆“兴国号”在武汉下线,车辆由江西理工大学与中铁科工集团联合研制,将用于江西兴国永磁磁浮技术工程示范线。
江西理工大学*党**委书记杨斌介绍,目前已有的空轨列车采用的是电气驱动轮胎在轨道梁内行走,本次下线的“兴国号”则是一种新型悬挂式磁浮车辆,其最大特点是将永磁悬浮技术应用于空轨车辆。这也是世界上首次将永磁悬浮技术应用于空轨车辆制造,具有节能环保、非接触式牵引、爬坡能力强、转弯半径小、噪音低等特点。
江西兴国县永磁磁浮技术工程示范线全长878米,2车辆编组,定编88人,设计最高运行速度每小时120公里。此次下线的“兴国号”列车头部、车身56颗五角星及熊熊燃烧的火炬设计,体现红色文化元素。
规划建设的磁浮线路
杭州钱江世纪城磁悬浮轨道项目
线路总长:11.258公里
项目 情况 :根据预可研报告,线路全长11.258km,设站9座。一期方案线路长5.008km,起自地铁6号线亚运村站,设亚运村站、外环东路站、世纪城站、博奥路站、奥体站等5站。二期工程线路长6.205km,沿丰北路、飞虹路以高架形式通过,设盈丰路站、飞虹路站、盈丰四路站、丰北路站等4站。

根据钱江世纪城管委会消息,亚运会城市轨道交通示范线工程已完成了预可研初稿。该工程定位为2022年杭州亚运会的旅游观光线路,远期会成为服务于钱江世纪城的一条中运量城市轨道交通线路,也是我国首条拥有完全自主知识产权的高温超导磁浮铁路。
京沪磁悬浮高速铁路工程
2021年3月23日,交通运输部下达2021年交通运输战略规划政策项目计划的通知。注意到,在2021年度交通运输战略规划政策项目计划(新开)文件中,“京沪磁悬浮高速铁路工程研究”项目在列。
文件显示,该项目的研究年限为1年,主管司局为部强国办,项目承办单位为中国铁道科学研究院集团有限公司,总预算为20万元,2021年度预算为20万元。
3月24日下午,在国务院新闻办新闻发布会上,交通运输部总规划师兼综合规划司司长汪洋表示,高速磁悬浮列车具有无摩擦、爬坡能力强、节能环保等优势,有关方面也在积极开展研发工作,已经构建了研发、试验、试制平台,试验样车也成功试跑。
汪洋介绍,《交通强国建设纲要》已明确提出,要合理统筹安排时速600公里级高速磁悬浮系统、时速400公里级高速轮轨客运列车系统、低真空管(隧)道高速列车等技术储备的研发。
沪杭超级磁浮线
线路全长:162公里
总投资额:1000亿元
项目 情况 :杭州与上海之间距离约为162公里,2020年4月17日浙江举行全面推进高水平交通强省建设动员大会,宣布了未来30年交通发展的规划,其中提到了沪杭超级磁浮工程,将在上海与杭州之间建设磁悬浮超级高铁,时速超过 600公里,是目前高铁速度的2倍,总投资高达1000亿元。

350 公里时速的沪杭高铁只要半小时就能从上海到杭州,而时速 600 公里的超级磁浮高铁预计将时间缩短到 15 分钟内。
G60科创走廊高速磁悬浮通道
安徽省发改委提出我省将谋划研究G60科创走廊高速磁悬浮交通系统,先行启动合肥—芜湖试验工程研发建设,逐步推动G60科创走廊高速磁悬浮通道全线建设,实现区间内1小时通达。今年4月,安徽省交通运输厅出台《关于服务构建新发展格局的实施意见》,将配合做好G60科创走廊合肥—芜湖磁悬浮通道试验工程谋划建设工作。日前,长三角一体化发展规划“十四五”实施方案明确提出,在“十四五”期间,高速磁悬浮研发试验基地及合芜试验线工程要实现新开工。按照合肥到芜湖150公里的路程测算,理论上仅需15分钟。

G60通道是合芜宣+杭嘉湖+苏州+上海,虽然不说很传统的走法,但涵盖了长三角的很多发达地区。以往合芜马接受长三角带动,靠的是北线南京通道,G60新辟了南线走廊,反映了安徽省全方位融入长三角的诉求。
昆(明)丽(江)高铁
线路全长:430公里
总投资额:1000亿元以上
项目情况:2020年2月23日获悉,云南省将规划建设昆明至丽江高铁,这条高铁拟(考虑)采用高速磁浮制式建设,时速350公里以上,线路全长约430公里,投资预估算1000亿元以上。
速轮轨和高速磁浮是两种不同的高新轨道交通技术,在中国都有一定的基础,都有发展的空间。因为轮轨技术的局限性,轮轨系统运行时速通常为300公里/小时左右,如提速至350公里/小时以上,能耗、运维成本将大幅增加。高速磁浮系统则是一种极有发展前景的轨道交通技术,在400公里/小时以上时具有明显优势,代表着科技发展的前沿与方向,适应地形能力强,对沿线周边及景区环境影响小、选线灵活、乘坐舒适安全。
昆明至丽江是一条黄金旅游线路,如能修建一条高速磁浮线,距离适中、沿途旅游资源丰富,必将吸引大量的旅游客流和高端商务客流。
广深高速磁悬浮城际铁路
项目情况:2019年11月,深圳市发展和改革委员会发布《广深高速磁悬浮城际铁路规划研究》招标公告,明确指引投标方研究将时速600公里高速磁悬浮列车应用到广深第二高铁的可行性方案。据悉,广深高速磁悬浮预留线路将从广州东站引出,一路南下经南沙,跨过珠江口后进入深圳宝安和前海,最后直入香港西九龙。而据此前消息,又称广州至深圳高铁新通道的广深第二高铁有一条支线,到达黄埔站北上后直接连接到广河高铁上的知识城站。

广州地铁称,将介入“十八号线珠海和中山延伸线、二十二号线东莞延伸线以及广深高速磁悬浮城际铁路。助力广州都市圈快速通达,广深双城联动”。
2021年4月13日,深圳市交通运输局发布《深圳市综合交通"十四五"规划》,并向社会公众征求意见和建议。规划中明确提出,推进17条地铁建成通车,推动广深高速磁悬浮规划,加速推进轨道五期建设规划编制工作。
南宁至衡阳高速磁悬浮
2021年11月8日,广西交通运输厅发布一则采购招标,欲采购“南宁经桂林至衡阳高速磁悬浮方案规划研究”。为了实现广西、湘西南北上与华中、中原、华北地区的这条发展,主动对接长江经济带,所以该方案旨在“从高速磁悬浮发展前景、国内外发展现状、建设必要性及可行性分析,重点研究南宁经桂林至衡阳高速磁悬浮建设方案”

南宁至广州高速磁悬浮
贵港市公布的贵港市现代综合交通运输体系发展规划(2020-2035 年)显示,贵港市将规划有一条高速磁悬浮,就是南宁至广州高速磁悬浮,这条超高速铁路走向在贵港境内跟现在的南广铁路大体一致,贵港设贵港西站。规划中还提到:到 2050年,随着高速磁悬浮建成,实现贵港全面融入南宁半小时经济圈和粤港澳大湾区一小时经济圈。

▲“四横两纵两联”铁路规划布局图(2035年)(来源:贵港市发展和改革委员会)
南宁市自然资源局公示的《南宁国际铁路港控制性详细规划》当中,也标注了“预控南宁至昆明磁悬浮”。

▲南宁国际铁路港规划(来源:南宁市自然资源局)
根据规划:到2050年,随着高速磁悬浮建成,实现贵港全面融入南宁半小时经济圈和粤港澳大湾区一小时经济圈。

*疆新**乌昌磁浮项目
线路全长:24公里
项目情况:乌昌磁悬浮项目起点为乌鲁木齐国际机场,与乌鲁木齐地铁1、2号线国际机场站近距离换乘,向西沿乌昌快速北侧至第十二师、终止于昌吉市西外环路(一期),终点昌吉市西外环站(一期)。线路全长约24km,地下线5.3km,高架线18.7km。

2021年5月17日,昌吉州公共资源交易网发布中标结果公告,湖南磁浮技术研究中心有限公司、湖南省交通规划勘察设计有限公司和北京铁专院工程咨询有限公司联合体等三家单位中标乌昌磁悬浮项目全过程技术咨询服务项目。
这意味着乌昌磁悬浮项目已进入实质性的前期实施阶段,乌鲁木齐都市圈联系将更加紧密。
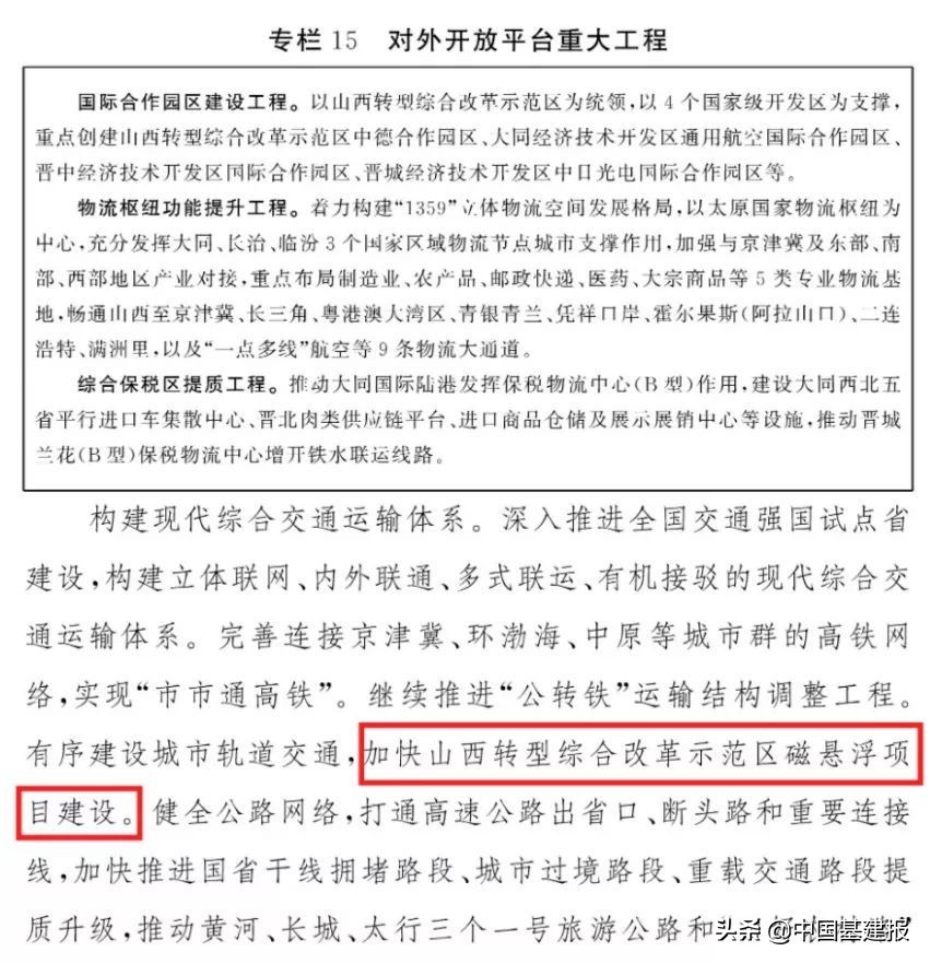
山西转型综合改革示范区磁浮Z3线
线路全长:30.6公里
总投资额:45亿元
项目情况:山西转型综合改革示范区磁浮Z3线起于地铁2号线终端至太谷,线路全长约30.6km,设11座车站,一段一场。一期工程建设范围为小店南站至文源路站,线路全长约15.1km(途径贾家寨村、杜家寨村、流涧村、小北格村、北格村、南格村、张花营村、刘村庄村、刘村等村庄),设车站5座,1座车辆段。 一期工程建设工期2年,投资估算总额约45亿元。

2021年3月24日,太原市住房和城乡建设局发布《太原市城市轨道交通二期建设规划(2021—2026年)》,“二期建设规划”包括1号线二期、2号线二期、3号线一期、R1号线一期工程,共计4个项目。其中R1号线一期工程为新增项目,全长32.15公里,车辆拟选用中低速磁浮列车。

2021年4月14日,《山西省国民经济和社会发展第十四个五年规划和2035年远景目标纲要》公布。纲要中指出,构建现代综合交通运输体系,有序建设城市轨道交通,加快山西转型综合改革示范区磁悬浮项目建设。
安徽阜阳内嵌式中低速磁悬浮试验线
项目 情况 :2020年3月25日下午,阜阳市发展改革委组织召开市轨道交通工作推进会。安徽省综合交通研究院、中铁第四勘察设计院、安徽新筑轨道交通发展有限公司负责人等参加会议。
会议听取了中铁第四勘察设计院、安徽省综合交通研究院关于阜阳市城市轨道交通相关规划和安徽新筑有关内嵌式中低速磁悬浮试验线建设进展情况的汇报,并明确下步工作安排。会议要求,各有关单位要加强对接,积极协调,持续有效推进各项前期工作,争取阜阳轨道交通项目尽早实施。

轨道交通具有运量大、速度快、安全可靠、节能舒适等特点,是城市重要基础设施和重大民生工程,轨道交通的建设对于提升阜阳公共交通服务能力、引导优化空间布局,满足居民出行方式多样化需求、实现可持续发展意义重大。
成渝高速磁悬浮
线路总长:310公里
总投资额:预计900亿左右
项目 情况 :2019年7月3日消息,成都正在编制的《东部新城综合交通规划》初步确定,预留成渝600—800公里/小时超高速磁悬浮建设通道。按800公里时速计,成渝两地仅23分钟直达,超高速磁悬浮将迅速促进成渝两座城市加速融合。负责该项规划的单位成都市东部新城发展委员会办公室工作人员则表示,目前成渝600—800公里/小时超高速磁悬浮建设通道还在规划中,没有具体方案。

近期,国家正式批复成渝中线高铁,至此成渝双城将迎来第四条互联互通的铁路大动脉,同时据批复资料显示成渝中线高铁线路部分路段将采用400km/h的时速标准进行建设,这意味着成渝双城的通勤时间将压缩到1小时以内。
尽管,成渝中线高铁部分路段将采用400km/h的标准进行建设,但对于腾飞的经济第四极来讲,这个速度还是慢了。日前,成都东部新区简州新城相关规划图披露,该地预留了“成渝超高速通道”,这无疑给成渝互联互通留下了巨大的想象空间。
贺州磁浮观光旅游专线
项目 情况 :姑婆山磁浮旅游专线线路全长约13.28km, 起点在贺州站, 终点在姑婆山风景区游客中心, 主要途径站前大道、姑婆山大道, 设置贺州站、新村站和姑婆山站3个站点。

2021年4月,贺州市交通运输局召集相关部门研讨姑婆山磁浮观光旅游专线项目建设方案。研讨会上,市交投集团介绍了该项目前期工作进展情况;中铁磁浮交通投资建设有限公司就项目技术方案、投融资方案以及相关建议进行了介绍;与会各单位就方案路线、客流预测、投资估算、合作模式、投资方案、融资方案、平衡方案进行了研究讨论。据悉,为完善区域交通发展建设,更好地服务产业发展,贺州市交通运输部门加快推进姑婆山磁浮观光旅游专线项目。
丽水瓯江山水观光磁浮线
丽水瓯江山水观光磁浮轨道项目,途经丽水火车站、丽水机场,线路全长约35公里,是一条串联丽水南北城区、白岩、四都区块以及九龙湿地、古堰画乡等中闲区域重点旅游度假风景区的观光轨道交通线,拟采用轻型磁悬浮制式,估算总投资70亿元。
编辑
2021年2月,继浙江丽水瓯江山水诗路启动启航仪式之后,丽水瓯江山水观光磁浮轨道项目正式进入谋划实施阶段。

在2020年12月,中铁磁浮与丽水市发改委正式签署《丽水中闲观光磁浮铁路合作框架协议》,项目进入快速推进期。
截至目前,浙江省丽水市已针对线位选择、节点设置、客流预测、投资优化等方面提出了建设性的意见建议。
济泰高速磁浮
2019年7月3日下午,*安泰**市召开济南—*安泰**—曲阜高速磁浮项目及*安泰**中低速磁浮交通旅游项目汇报会。
2020年6月《山东省人民政府关于加快省会经济圈一体化发展的指导意见》提出,将“加快基础设施互联互通”作为八项工作的首位,*安泰**多次建议建设“济泰高速磁浮项目”。
从人民网《地方领导留言板》了解到,济南至*安泰**至曲阜高速磁浮项目是省政府与中国铁建共同推进研究的重大基础设施项目,根据省政府铁路项目规划建设安排,目前济南至枣庄旅游高铁项目正加快推进,预留高速磁悬浮项目规划建设空间。
(来源:RT轨道交通网络整理)