劳动合同怎么订制 ,怎么看劳动合同的内容不吃亏,2021年有什么样的新规和原则,劳动合同到期不续签怎么赔偿,最长试用期不超过几个月,劳动合同和劳务合同的区别在哪,这些都是用人单位和打工人都非常需要的知识。
绝对不容错过的劳动合同模板大全电子版,里面包含了 完整的各类合同协议范本,合同签订技巧,劳动合同的订立修订补充和各类用得到的文件范本 等。
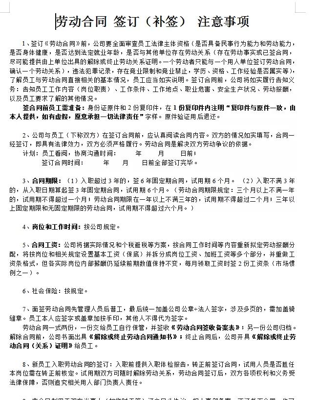
企业合同 是为实现一定的经济目的而设立的,也是对双方的一种约束,所以合同是需要十分仔细和专业的,不能有丝毫错漏,本篇文章给大家提供 合同模板 的资源,拿到手就可以直接用。
资料详情
共计54份文件
关注我并且私信“劳动合同”即可获得完整资料包

此份资料包共包含以下内容:
各类合同范本



合同签订技巧




劳动合同的订立、修订、补充



劳动合同签订、变更、解除协议书、通知书等



需要更多干货的小伙伴看这里!
如何做好薪酬管理,管理者必备薪酬管理制度方案—果果圈企业管理
年终总结2021年PPT模板大全,交一份专业的答卷—果果圈企业管理
考勤统计表汇总模板,一键搞定繁琐考勤工作—果果圈企业管理
积分制方案表格合集,助你轻松管理员工——果果圈企业管理