*载下**该报告完整版请戳下方“了解更多”
获取更多各行业最新精华报告请点击头像私信我,回复关键词【报告】即可。有问题请留言,我看到会第一时间回复大家的。没有套路,只有干货。加关注,不再迷路。
目录:
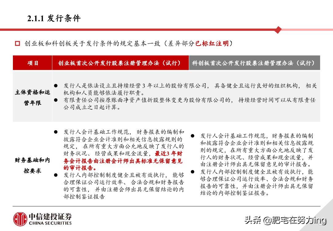
第一章 创业板注册制改革规则体系
第二章 创业板注册规则解读
第三章 发行与承销
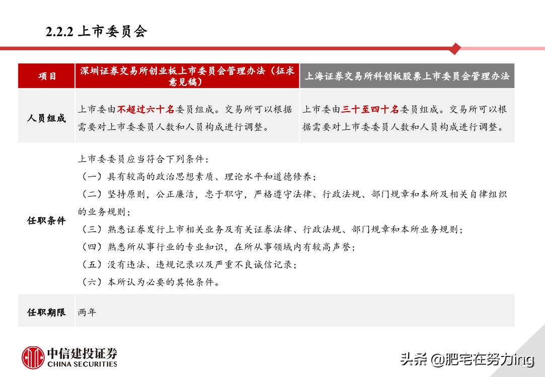
第四章 上市规则与持续监管
第五章 交易规则
2020年4月27日发布的《创业板改革并试点注册制总体实施方案》 是在*共中**中央、国务院、证监会等 明确指出要深化创业板改革的背景下出台,正式拉开创业板改革的大幕。
《创业板改革并试点注册制总体实施方案》指出,推进创业板改革并试点注册制,是深 化资本市场改革、完善资本市场基础制度、提升资本市场功能的重要安排。要着眼于打 造一个规范、透明、开放、有活力、有韧性的资本市场,推进发行、上市、信息披露、 交易、退市等基础性制度改革,坚持创业板和其他板块错位发展,找准各自定位,办出 各自特色,推动形成各有侧重、相互补充的适度竞争格局。














































*载下**该报告完整版请戳下方“了解更多”
免责声明:尊重原创,注重分享。内容大部分来自于网络,版权归原作者所有,仅供学习参考之用,如有侵权,烦请第一时间联系删除,谢谢。