在近日香港无线科技商会会员设立的“移动安全研究所”发表的报告中,香港市面上140个安卓智能手机股票交易应用程序中,“安全通讯”指数有43.8%未通过测试,容易受到黑客恶意攻击。

1、八成应用安全指数不通过
这140个应用程序均在港交所注册,可以进行股票交易。报告中测试了25个安全指数,有超过86%的应用程序在首五个严重性最高的指数中不合格。
包括恶意代码注入攻击、动态调试攻击、代码反编译风险、明文储存WebView数据,和篡改及二次打包风险。

另外,有高达98%的应用程序有被反向追踪原始码的风险,可构成广泛及严重的泄露个人隐私问题。
2、去年也有媒体报道
一位六旬股民的手机股票交易账户被黑客入侵,用900多万元(港元,下同)余额炒高一只“仙股”,托高九成股价后离场,之后这位股民贱卖股票,损失200多万。

移动安全研究所信息安全研究员周志辉表示,双因素认证已广泛用于网上银行理财服务,但是却没有用于研究所涉的大部分手机应用程序,黑客可以非常容易窃取账户及密码信息。
3、安全性越来越在应用中凸显出重要性
特别是在金融这个领域,是非常的受关注。在日常使用中,很多应用的功能非常简单,但最大的风险也许就是好比这座楼,可以出现任何状态,但是你却没有办法承受地震所造成的影响。

4、防患于未然 把关好每一步
无缺在接手X泰证券-涨乐财富通APP,根据应用的研发模式和面临的多种挑战,专门制定测试解决方案。

针对APP的测试版本,及其若干数量的历史版本,测试包括如下的模块和类型:

-
兼容性测试
测试最新版本的App客户端在不同系统版本设备上的运行情况,测试历史版本的App客户端在不同系统版本设备上的运行情况。
-
客户端性能评测
测试中抓取App安装运行时的各个指标,并与历史版本、行业平均数据进行比对。
-
客户端安全漏洞扫描
通过百度安全漏洞扫描工具,自动扫描App的静态、动态和权限漏洞。
-
人工功能型众测
海量用户Bug探索测试、专家驻场支持功能测试。
5、测试流程

-
质量维度
移动应用质量标准为衡量测试能力和应用质量提供模型,无缺和MTC为开发者提供测试能力支持,同时利用质量标准中的模型客观衡量应用质量。

-
应用质量评估标准

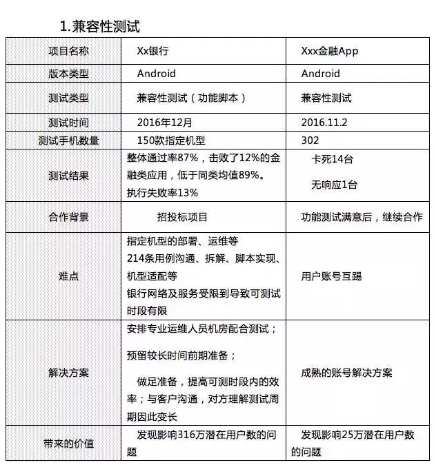
以往客户案例



我们提供主流真机,支持手机、Pad、TV等多种智能设备,设备更新速度紧跟市场,同时提供多种测试套餐类型,涵盖了移动应用质量标准中的绝大部分指标,供开发者选择。
只需一键提交测试,操作简单,并快速反馈测试结果,使开发者拿到测试报告的一手数据,并结合质量标准评分,量化应用质量,帮助全面了解应用质量状况。
