近期,看到网上一位罗马尼亚首都布加勒斯特的小姐姐, Alexandra Covor 在HACKADAY.IO上发布的一款她自行设计制作的电子小提琴的作品,小巧婉约,仿佛是一首流淌自少女心田的曼妙乐曲。

▲ Alexandra Covor和她的指尖小提琴
她执意制作这个迷你小提琴的打算已经有一段是时间了,通过这个充满乐趣的制作过程是她体验了构建自己单片机开发板的完整过程。
正因为自己有了收获,所以也通过 ATtiny85 Mini PCBVoilin 网文将制作全过程记录下来,分享了所有相关硬件和软件设计文件。相关的设计文件可以从 Github代码仓库 中*载下**。

▲ 手中的小提琴
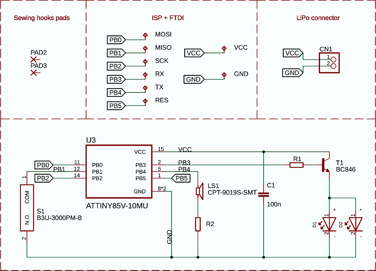
小提琴的原理很简单,下面是它的原理图。核心是一款ATMEL的8pin微型单片机。外围配有压电陶瓷扬声器、三极管和LED、按钮、电池接口、阻容器件以及程序*载下**接口。

▲ 小提琴的电路原理图
关于单片机选择,Alexandra首先考虑到它需要有PWM接口,可以直接驱动压电陶瓷发声,此外还需要有驱动LED闪烁和按钮读入的IO口。在满足这些最基本要求的情况下,单片机越小越好。她于是选择了ATtiny85,并选择了MLF-20的封装形式(这种QNF封装形式会让很大一部分电子初学者望而却步的)。
这款单片机可以在3.7V锂聚合物电池电压下工作。

▲ 闪烁着迷人光芒的小提琴
还是女孩子心细,为了不 使的 这款迷你小提琴徒有虚名,她还利用单片机的模拟口来读取琴弦震动信号以触发音乐的演奏。
真正赋予这个电子作品艺术气息的元素来自于造型独特的PCB板。Alexandra使用Eagle PCB软件设计了PCB引线,并用 SVG to Eagle Converter 工具来绘制PCB的小提琴外形。

▲ 特殊造型的PCB版图
在PCB的Top和Restrict层将PCB上的铜层和阻焊层去掉,半透明的PCB基材可以将后面LED的蓝色或者橙色朦胧的光芒从前面透出,乐器呈现出 冷珑剔透 的感觉。
选择黑色阻焊器可以增加作品的质感。但下订单制作PCB时,不要忘了让PCB厂家将制作日期丝印文字去掉,否则它们会毁了你的所有心情。
只可惜90mA时的锂电池相对于这个吉他来讲实在是太大了,及时将它涂成黑色和无法隐藏在小提琴电路板后面。只好将它通过引线连接到小板上,对于艺术电子作品此处略显败笔。

▲ 小提琴的背面和锂电池
还好,其它的元器件的外观(MCU,蜂鸣器,三极管)封装都是黑色,与电路板的颜色融为一体。Covor甚至将LED都使用黑色 热溶 胶进行固封,使得光芒只能从前面看到。
如果是一个男生制作这个作品,估计这些细节考虑不到。

▲ 装在塑料盒中的三把黑色迷你电子吉他
这可不是一个中看不中用的小提琴。它根据按下按钮的时间长短,程序会在4个功能之间切换:
- 弹奏《欢乐颂》(如果按下按钮不到1秒)
- 弹奏《绿袖子》(如果按下按钮在1秒-2秒之间)
- *放播**哈利波特主题曲(如果按下按钮的时间2秒-3秒之间)
- freestyle(如果按钮被按下的时间3秒-4秒之间)
freestyle功能从连接到琴弦的针脚上读取模拟值,并将其映射到频率范围内,所以当琴弦被导电的东西触碰时,就会弹出一个音符。

▲ 不知道是你装点了风景?还是风景装点了你
对于这个精致的项目,Alexrandra Covor还准备进行进一步的改进:
- 我应该在PCB上加一个LiPo充电电路,因为现在我必须给电池单独充电,不是很方便。
- 现在,编程垫被放置在单片机的周围,所以我不能用pogo pins来编程,我在上面焊了一些线来代替。在下一次的迭代中,我应该把它们都放在彼此靠近的地方,间距相等。

▲ 演奏蓝调音乐的吉他
有人感受到下雨,
有人却只是被淋湿。