编辑导语:为了对企业生产经营中进货、出货、销售、库存等进行全程跟踪、管理,企业便设计了进销存系统。本文作者对进销存业务的流程进行了分析,一起来看一下吧。

进销存系统是为了对企业生产经营中进货、出货、销售、库存等进行全程跟踪、管理(有效辅助企业解决业务管理、分销管理、存货管理、营销计划的执行和监控、统计信息的收集等方面的业务问题)而设计的整套方案。
一、采购入库

这是采购入库的业务流程图,也叫泳道流程图,参与角色有采购部、仓库、供应商、财务部,可以看到各个部门之间业务的流转。
先货后款与先款后货的区别在于付款时机不同,对于核心流程没有影响。先款后货图示如下。

二、销售出库

销售出库业务/泳道流程,参与角色有顾客、店铺/仓库、财务部,其中包含快递到家或上门自提的方式,展示各个角色之间的协同完成。
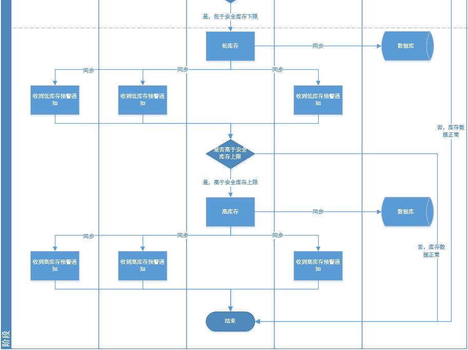
三、库存预警
库存预警提醒能够让店主及时知晓店铺中哪些商品的库存不足,或者随时关注店内热销商品,并根据库存提醒及时补货,不影响店内商品的正常销售。
1. 库存预警——安全库存
安全库存,又称保险库存,是为了防止由于不确定因素(如突发性大量订货或供应商延期交货)影响订货需求而准备的缓冲库存,用于满足提前期需求。
安全库存是建立在数理统计理论基础上的。首先,假设库存的变动是围绕着平均消费速度发生变化,大于平均需求量和小于平均需求量的可能性各占一半,缺货概率为50%。
安全库存越大,出现缺货的可能性越小;但库存越大,会导致剩余库存的出现。应根据不同物品的用途以及客户的要求,将缺货保持在适当的水平上,允许一定程度的缺货现象存在。

安全库存业务/泳道流程,参与角色有采购部、仓库、门店/网店,ERP系统在这中间也起到相当大的作用,无论是采购部、仓库,亦或是门店/网店,数据变化时都会通过ERP同步出来,当然,这只是核心流程,全部流程还涉及到采购出入库数据、仓库出入库数据和门店/网店销售数据等。
2. 库存预警——保质期预警
方便用户提前对商品进行预处理,发现快到期了及时降价处理、或者其他处理。

库存预警——保质期预警业务/泳道流程与安全库存流程一样,参与角色有采购部、仓库、门店/网店,ERP系统在这中间同样也起到相当大的作用,无论是采购部、仓库,亦或是门店/网店,数据变化时都会通过ERP同步出来,当然,这只是核心流程,全部流程还涉及到采购出入库、仓库出入库时所记录的生产日期、保质期数据。
3. 库存盘点——实物盘点
库存盘点的目的主要是:
1)查清实际库存数量
由于众多原因,如收发中记录库存数量时多记、误记、漏记;操作中导致商品损坏、遗失,验收与出货时清点有误;盘点时误盘、重盘、漏盘等,往往导致账面库存数量与实际存货数量不符,通过库存盘点清查实际库存数量与账面数量,发现问题并查明原因,及时调整。
2)计算企业资产的损益
库存商品总金额直接反映企业流动资产的使用情况,库存量过高,流动资金的正常运转将受到威胁,而库存金额又与库存量及其单价成正比,库存盘点就可以准确地计算出企业实际损益。
3)发现商品管理中存在的问题
通过库存盘点查明盈亏原因,发现操作与管理中存在的问题,并做出相应的措施,从而提高库存管理水平,减少损失。

库存盘点业务/泳道流程,参与的角色有总部仓管、门店店长、财务部及其相关盘点人员。
四、总结
实务中,进销存一般指企业进销存管理系统或管理软件,即根据企业需求,为解决企业账目混乱、库存不准、信息反馈不及时等问题,采用先进的计算机技术而开发的,集进货、销售、存储多个环节于一体的信息系统。捋清企业进销存业务流程,对产品经理后台管理系统设计起到重要作用。
本文由 @小志国讲PM 原创发布于人人都是产品经理,未经许可,禁止转载
题图来自 Unsplash,基于 CC0 协议