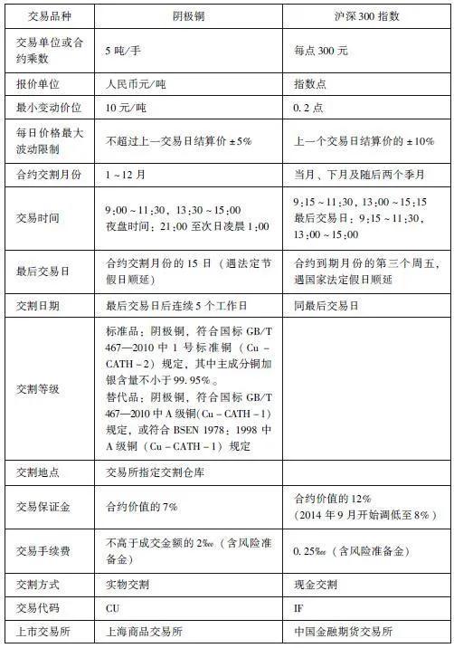
期货合约是期货交易的买卖对象或标的物,是由期货交易所统一制定的,规定了某一特定的时间和地点交割一定数量和质量商品的标准化合约。期货价格则是通过公开竞价而达成的。一份远期合同(合约)涉及多个要素,最主要的要素有:(1)商品名称及质量等级;(2)商品计量单位及数量;(3)交货日期;(4)交货地点;(5)价格。买卖双方一对一订立合同(合约)时,上述要素都可以谈判。显然,这种因人而异的合约是非标准的。而所谓标准合约是指交易者在交易所买卖时,合约的上述要素中,除第(5)条价格外,都由交易所预先统一规定。比如,在上海期货交易所买卖铜,交易所规定:每一个合约对应数量是5吨,质量必须符合国标GB/T 467—2010中1号标准铜(Cu-CATH-2)规定,其中主成分铜加银含量不小于99.95%。替代品必须符合国标GB/T 467—2010中*级A**铜(Cu-CATH-1)规定;或符合BSEN 1978:1998中*级A**铜(Cu-CATH-1)规定。

交货地点为交易所指定的交割仓库。交货日期为指定合约月份最后交易日后连续5个工作日。如此一来,买卖双方在交易之前就已明确知道自己应该承担的责任和义务。例如,某交易者在3月5日卖出10张6月份的合约,6月15日为最后交易日,意味着他应该在6月15日之后的5个交易日期间将50吨符合质量要求的铜送至交易所的交割仓库,由交易所负责交给买方,同时由交易所负责将全部货款付给他。对于非实物的股指期货,由于交易对象是一个统计数字,很难进行实物交割,因此普遍采用现金交割方式。只要在合约中规定一个合约乘数就可以同商品期货一样进行交易。表1是铜期货合约和沪深300股指期货合约的样式。
