带你了解虹吸排水系统
一、虹吸排水系统原理

虹吸屋面雨水排放系统采用特殊设计的雨水斗,使雨水在很浅的天沟水深下,即可在管道中形成满流状态。利用建筑物的高度和落水具有的势能,在管道中造成局部真空,使雨水斗及水平管内的水流获得附加的压力而形成虹吸现象。利用虹吸作用,极大地加快水在排水管内的流速,快速排放屋面雨水。
二、虹吸排水系统演示
- 1. 降雨初期,雨量一般较小,悬吊管内是一有自由液面的波浪流

- 2. 随着降雨量的增加,管内逐渐呈现脉动流,拔拉流

- 3. 降雨量再增大,系统出现间歇式虹吸现象,出现满管气泡流和满管汽水混合流,并逐步趋于稳定

- 4. 降雨量进一步增大,系统达到设计状态,出现水的单向流状态,稳定且全面的系统虹吸形成

三、虹吸排水系统组成
主要的组成部件包括雨水斗、HDPE管道、45度弯头、偏心异径短束节、Y型顺水三通以及一些辅料。

四、虹吸与重力排水的比较
传统重力式雨水排放系统
其原理是利用屋面结构的坡度,使水自然流入屋面上的雨水斗,然后以汽水混合的状态依靠重力作用顺立管而下。
缺点:
①低效排水
②管径大,且需要1%-3%的坡度
③材料多,安装复杂
虹吸式雨水排放系统
在将于初期,利用重力原理进行排水,当降雨量加大,屋面上的水位达到了一定高度时,雨水斗自动隔断空气,从而产生虹吸,系统也转变为高效的排水系统,抽吸雨水向下排放。
优点:
①高效排水
②管径小,无需坡度,美观且节省空间
③更少的材料,更少的地面开挖工作
一、系统的设备材料选用上:
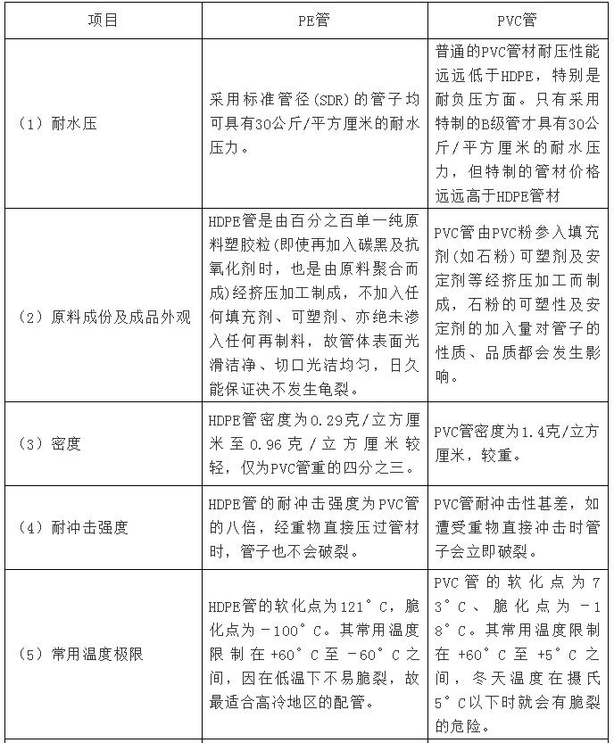
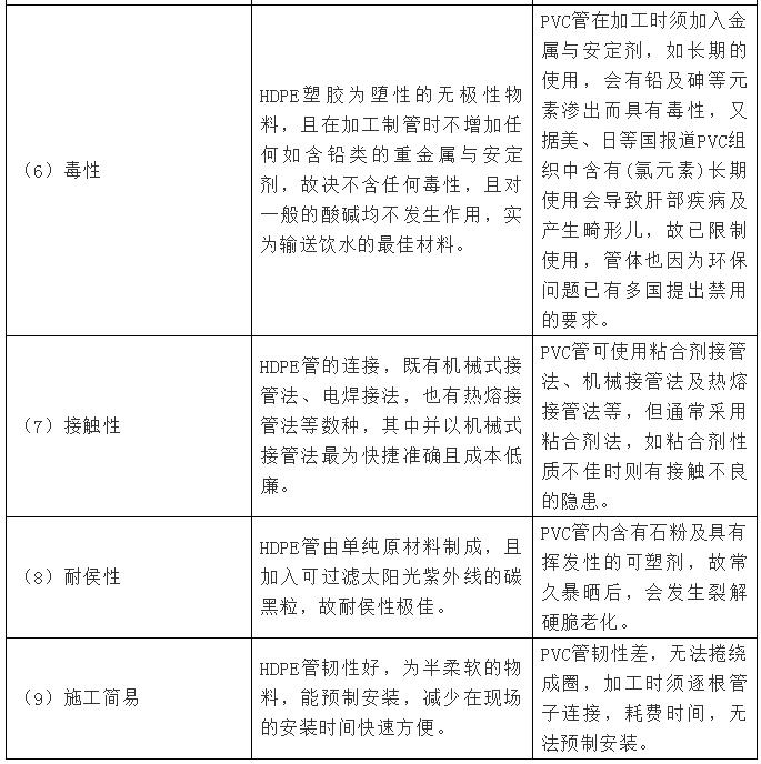
a、雨水管选用上,普通重力雨水系统选用U-PVC排水管,虹吸雨水系统选用HDPE管,HDPE与U-PVC两种管材的性能比较详见附表:


HDPE管配件:原材料有优质的聚乙烯塑料粒子生产保证了整套系统的使用寿命50年以上;
生产机具精度高,生产一次注塑成型。
b、雨水斗:重力系统采用普通铸铁87型雨水斗,虹吸雨水系统选用TY56和TY90型的不锈钢,硅铝合金雨水斗,该雨水斗带有专门的“防水圈材不锈钢夹环”,在屋面的防水性能方面远远优于普通87型雨水斗,并且使用寿命长,经久耐用;空气挡板、挡叶罩一体设计,设计先进的双层进水槽,防堵效果佳;经防腐处理,使用可靠;空气挡板设有防漩涡肋,有效防止产生漩涡,严密杜绝空气进入;底盘水流曲线合理,水阻小,排水效果更好;与不锈钢等金属天沟连接可靠;屋面或天沟开孔要求小,安装不影响建筑屋面结构、减少渗漏隐患,施工简便。
c、固定系统:重力系统采用U-PVC材质的固定管卡,而虹吸系统采用成套的冷轧钢镀锌固定系统,无论从固定管卡的可靠程度和使用寿命上都远远超过U-PVC材质的固定管卡。
d、 由于该建筑屋面为内天沟汇水,所以雨水排放系统必须通过横向吊管排水,根据中国给排水规范要求:


综上所述:采用虹吸雨水排放系统与重力雨水排放系统相比:从技术上看,虹吸系统排水量大,使用寿命长,漏水隐患少,免维修,特别是节约建筑高度空间达0.58米和装饰空间,提高建筑的美观,直接提高建筑使用价值。
从经济上看,单对雨水系统而言,该建筑采用虹吸雨水系统直接投入费用少于重力系统费用,如加上日后的维护费用,重力系统费用会远远高于虹吸系统。