江门限购区域政策2019 (2020年江门二手房购房限购政策)

创作:|湾区买房小咖|

(湾区买房,请点击关注公众号。)

又爆料了,刚刚,湾区购房小咖从11月8日江门住建局网站公布的官方消息得知,按照江门最新发布的《关于我市限购区域内新建商品住房购房资格的通告》显示,江门对限购区域内新建商品住房的购房资格作出了部分优化,江门对限购措施针对部分人群进行放开。

这基本是粤港澳大湾区继香港、澳门得到购房条件放开后,江门也对部分人群放开限购条件。大湾区的购房,也是越来越向往人性化、和具体化的优化性调整。

江门买房买限购的还是不限购的,2020年江门二手房购房限购政策

一、江门哪些人群购房条件是放开的呢?

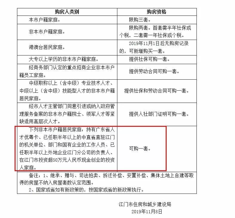
按照江门这份文件指出,

1、港澳台居民家庭,购房资格是:2019年11月1日后无购房记录的,可新增购买一套。

2、经商务部门认定的重点招商企业非本市户籍员工家庭。提供劳动合同可购一套。

3、下列非本市户籍居民家庭:持有广东省人才优粤卡、已任职半年以上的中直省直驻江门的机关单位、部门和国有企业的工作人员、已任职半年以上外地企业江门分公司的负责人、在江门市投资超50万元人民币现金创业的投资人家庭。可购一套。

在江门最新的八种人群购房条件中,以以上三种购房条件相对宽松,均是放开条件,没有社保的要求。此外,江门本市户籍家庭,限购三套。非本市户籍家庭。限购两套。首套需半年社保或个税,二套需一年社保或个税。

江门买房买限购的还是不限购的,2020年江门二手房购房限购政策

二、香港、澳门在大湾区购房条件全部放开

11月初,粤港澳大湾区建设领导小组会议放出利好,全面放开香港和澳门在大湾区的购房条件措施,便利港澳居民在粤港澳大湾区内地城市购房。豁免港澳居民在粤港澳大湾区内地城市购房所需的在本地居住、学习或工作年限证明,以及缴纳个人所得税及社保条件,港澳居民享有与内地居民同等的待遇,引发房产界的热门关注。

江门市住房和城乡建设局政策指出,1、继承、赠与、司法拍卖、*迁拆**补偿、安置补偿、集体土地上自建等取得的房屋不纳入房屋套数认定范围。2、国家或省如有新政策的,按国家或省的新政策执行。

三、大湾区购房限购条件

按照目前政策下,大湾区各大城市购房政策是怎样的?

深圳:

1、深圳户籍家庭

限购2套。深圳户籍家庭包含全部成员为深圳户籍和部分家庭成员为深圳户籍。

2、深圳户籍单身人士

限购1套。单身包含离异人士。

3、非深圳户籍

限购1套。要求自购房之日起计算的前5年及以上在本市连续缴纳个人所得税或社会保险。

广州:

1、本市户籍居民限购2套;

2、本市户籍单身(含离异)人士限购1套;

3、非本市户籍连续缴满5年个税或社保(购房之日前起计算),限购1套;

4、非本市户籍居民家庭在从化、增城区内限购(含受赠)1套住房;

中山:

1、本市户籍居民限购3套;

2.非本市户籍连续缴满半年个税或社保(购房之日前起计算),限购1套;

连续缴满盖2年个税或社保(购房之日前起计算),限购2套;

东莞:

1.本市户籍限购2套

2.非本市户籍连续缴满购房之日前2年内在本市逐月连续缴纳1年以上个人所得税或社会保险证明的,限购1套;

3.非本市户籍居民家庭成员具有全日制本科以上学历或初级以上职称,能提供本市工作单位劳动合同以及购房之日前2年内在本市逐月连续缴纳半年以上社会保险证明的,可在我市购买1套新建商品住房。

惠州:

本市对中国大陆人士不限购,2019年11月开始对香港、澳门购房的社保等条件放开了。

肇庆:

本市对中国大陆人士不限购,2019年11月开始对香港、澳门购房的社保等条件放开了。

佛山:

一、限购区域

1.禅城区全区,南海区桂城街道、大沥镇、里水镇,顺德区大良街道、陈村镇、北滘镇、乐从镇,本市户籍限购2套。

非本市户籍在限购区域购买商品住房时,需提供购房之日前两年内在本市累计缴纳1年以上的个人所得税缴纳证明或社会保险缴纳证明,限购1套;

2.其他镇区不实行限购

珠海:

非本市户籍(非人才):

1.在珠海大桥以西、高新区购买一手住宅将无社保要求,购买二手房提供2年连续缴纳个人所得税或社会保险。

2.香洲区(不含洪湾一体化区域)购买一手住宅提供2年连续缴纳个人所得税或社会保险,二手房提供5年连续缴纳个人所得税或社会保险。

3.横琴新区(含洪湾一体化区域)提供5年连续缴纳个人所得税或社会保险。

江门:

截止2019年11月,分八种购房情况,进行不同的限购条件设置。其中,江门本市户籍家庭,限购三套。非本市户籍家庭,限购两套。首套需半年社保或个税,二套需一年社保或个税。

|“湾区买房”为您时刻奉送新鲜的大湾区房产资讯,欢迎关注。|

|“湾区买房”公众号,湾区追梦,捕捉价值,做您贴心的买房小行家!欢迎热心关注!

江门买房买限购的还是不限购的,2020年江门二手房购房限购政策