做过安防监控系统的人都知道,监控信号最常见的传输方式有视频线缆传输,网络传输,光纤传输,这是安防监控系统最常用的传输方式和介质。如果按各种信号的特点和应用方式进行仔细分类,可以列出十五种安防视频监控系统的信号传输方式。





一、模拟视频信号
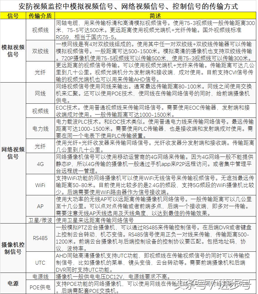
| 视频线 | 同轴电缆,用来传输标清和高清模拟视频信号。使用75-3视频线一般传输距离300米,75-5可达500米。更远距离使用视频*端机光**+光纤传输。国外视频线标准RG59,相当于国内75-5。 |
| 双绞线 | 一根网线是有4对双绞线组成的。使用其中任一对双绞线+双绞线传输器可以传输模拟视频信号。一般距离可达500-1500米。模拟高清的摄像机也支持双绞线传输。720P摄像机使用75-5视频线可以传输500米,使用75-3视频线可以传输300米。 |
| 光纤 | 更远距离的视频信号传输。可以使用视频*端机光**+光纤来传输。传输距离可达几公里到几十公里。视频*端机光**分为发射端和接收端,成对使用。目前支持CVI信号传输的视频*端机光**也可以用来传输AHD信号。 |
二、网络视频信号、监控摄像头控制信号、电源线均有不同的传输介质,如下表。

根据安防监控项目的不同,因地制宜的选择不同的传输方式和介质,能有效的提升安防监控系统信号的传输性能,信号传输方式的选择,安防监控技术人员一定要掌握。
