电路中经常会通过较大的电流,这就造成了电路中存在很多不确定的因素。为了避免这些因素对电路或者重要器件的损伤,保护电路应运而生。保护电路在逆变电源这种经常需要进行电流转换的器件中显得尤为重要。本篇文章就将为大家介绍逆变电源中的几种重要的保护电路设计,并针对其原理进行较为详细的分析和讲解。
防反接保护电路
如果逆变器没有防反接电路,在输入电池接反的情况下往往会造成灾难性的后果,轻则烧毁保险丝,重则烧毁大部分电路。在逆变器中防反接保护电路主要有三种:反并肖特基二极管组成的防反接保护电路,如图1所示。

图1
由图1可以看出,当电池接反时,肖特基二极管D导通,F被烧毁。如果后面是推挽结构的主变换电路,两推挽开关MOS管的寄生二极管的也相当于和D并联,但压降比肖特基大得多,耐瞬间电流的冲击能力也低于肖特基二极管D,这样就避免了大电流通过MOS管的寄生二极管,从而保护了两推挽开关MOS管。
这种防反接保护电路结构简单,不会影响效率,但保护后会烧毁保险丝F,需要重新更换才能恢复正常工作。
采用继电器的防反接保护电路
基本电路如图2:

图2
由图中可以看出,如果电池接反,D反偏,继电器K的线圈没有电流通过,触点不能吸合,逆变器供电被切断。这种防反接保护电路效果比较好,不会烧毁保险丝F,但体积比较大,继电器的触点的寿命有限。
采用MOS管的防反接保护电路
基本电路如下图3:

图3
图3中D为防反接MOS的寄生二极管,便于分析原理画出来了。当电池极性未接反时,D正偏导通,Q的GS极由电池正极经过F、R1、D回到电池负极得到正偏而导通。Q导通后的压降比D的压降小得多,所以Q导通后会使D得不到足够的正向电压而截至;
当电池极性接反时,D会由于反偏而截至,Q也会由于GS反偏而截至,逆变器不能启动。这种防反接保护电路由于没有采用机械触点开关而具有比较长的使用寿命,也不会像反并肖特基二极管组成的防反接保护电路那样烧毁保险丝F.因而得到广泛应用,缺点是MOS导通时具有一定的损耗。足够畅通无阻地通过比较大的电流还保持比较低的损耗。
电池欠压保护
为了防止电池过度放电而损坏电池,我们需要让电池在电压放电到一定电压的时候逆变器停止工作,需要指出的一点是,电池欠压保护太灵敏的话会在启动冲击性负载时保护。这样逆变器就难以起动这类负载了,尤其在电池电量不是很充足的情况下。请看下面的电池欠压保护电路。
可以看出这个电路由于加入了D1、C1能够使电池取样电压快速建立,延时保护。

图 4
逆变器的过流短路保护电路的设计:
大家知道,逆变器的过流短路保护电路在逆变器的安全中是至关重要的,如果没有过流短路保护逆变器很可能会因为过流短路而烧毁。
下面先来分析一下负载的特性,现实生活中的负载大多数是冲击性负载,例如炽灯泡,在冷态时的电阻要比点亮时低很多,像电脑,电视机等整流性负载,由于输入的交流电经过整流后要用一个比较大的电容滤波,因而冲击电流比较大。还有冰箱等电机感性负载,电机从静止到正常转动也需要用电力产生比较大的转矩因而起动电流也比较大。
如果我们的逆变器只能设定一个能长期工作的额定输出功率的话,在起动功率大于这个额定输出功率的负载就不能起动了,这就需要按照起动功率来配备逆变器了,这显然是一种浪费。
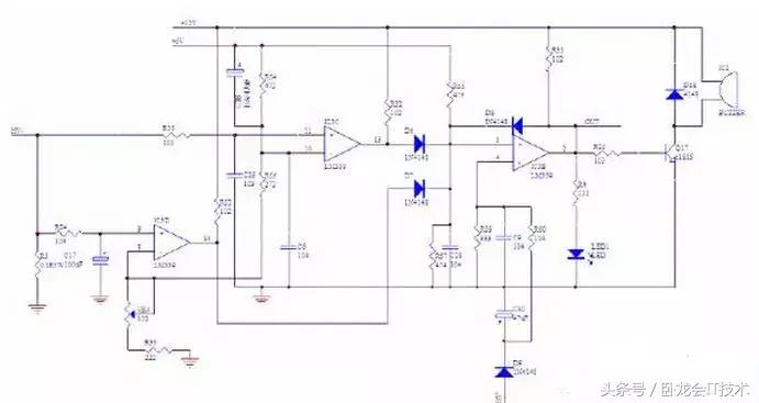
实际中,我们在设计过流短路保护电路时我们会设计两个保护点,额定功率和峰值功率。一般峰值功率设定为额定功率2-3倍。时间上额定功率是长时间工作不会保护的,峰值功率一般只维持到几秒就保护了。下面以过流短路保护电路为例讲解下:

图5
R5为全桥高压逆变MOS管源极的高压电流取样电阻,我们可以这么理解,高压电流的大小基本上决定了输出功率的大小,所以我们用R5检测高压电流的大小。图5中LM339的两个比较器单元我们分别用来做过流和短路检测。
先看由IC3D及其外围元件组成的过流保护电路,IC3D的8脚设定一个基准电压,由R33、VR4、R56、R54分压决定其值U8=5*(R33+VR4)/(R33+VR4+R56+R54)。
当R5上的电压经过R24、C17延时后超过8脚电压14脚输出高电平通过D7隔离到IC3B的5脚。4脚兼做电池欠压保护,正常时5脚电压低于4脚,过流后5脚电压高于4脚,2脚输出高电平控制后级的高压MOS关断,当然也可以控制前级的MOS一起关断。D8的作用是过流短路或电池欠压后正反馈锁定2脚为高电平。
再看IC3C组成的短路保护电路,原理和过流保护差不多,只是延时的时间比较短,C19的容量很小,加上LM339的速度很快,可以实现短路保护在几个微秒内关断,有效地保护了高压MOS管的安全。顺便说的一点是短路保护点要根据MOS管的ID,安全区域和回路杂散电阻等参数设计。一般来说电流在ID以内,动作时间在30微秒以内是比较安全的。
IGBT的驱动和短路保护
IGBT作为一种新型的功率器件,具有电压和电流容量高等优点,开关速度远高于双极型晶体管而略低于MOS管,因而广泛地应用在各种电源领域里,在中大功率逆变器中也得到广泛应用。
IGBT的缺点,一是集电极电流有一个较长时间的拖尾——关断时间比较长,所以关断时一般需要加入负的电压加速关断;二是抗DI/DT的能力比较差,如果像保护MOS管一样在很大的短路电流的时候快速关断MOS管极可能在集电极引起很高的DI/DT,使UCE由于引脚和回路杂散电感的影响感应出很高的电压而损坏。
No.5IGBT的缺点,一是集电极电流有一个较长时间的拖尾——关断时间比较长,所以关断时一般需要加入负的电压加速关断;二是抗DI/DT的能力比较差,如果像保护MOS管一样在很大的短路电流的时候快速关断MOS管极可能在集电极引起很高的DI/DT,使UCE由于引脚和回路杂散电感的影响感应出很高的电压而损坏。
IGBT的短路保护一般是检测CE极的饱和压降实现,当集电极电流很大或短路时,IGBT退出饱和区,进入放大区。上面说过这时我们不能直接快速关断IGBT,我们可以降低栅极电压来减小集电极的电流以延长保护时间的耐量和减小集电极的DI/DT。
如果不采取降低栅极电压来减小集电极的电流这个措施的话2V以下饱和压降的IGBT的短路耐量只有5μS。3V饱和压降的IGBT的短路耐量大约10-15μS,4-5V饱和压降的IGBT的短路耐量大约是30μS。
还有一点,降栅压的时间不能过快,一般要控制在2μS左右,也就是说为了使集电极电流从很大的短路电流降到过载保护的1.2-1.5倍一般要控制在2μS左右,不能过快,在过载保护的延时之内如果短路消失的话是可以自动恢复的,如果依然维持在超过过载保护电流的话由过载保护电路关断IGBT。
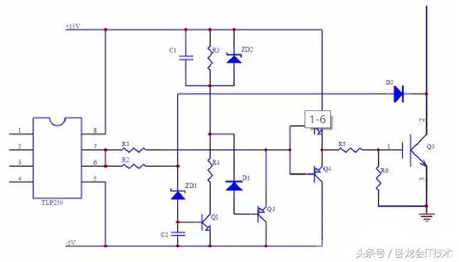
所以IGBT的短路保护一般是配合过载保护的,下面是一个TLP250增加慢降栅压的驱动和短路保护的应用电路图:

图6
图6中电路正常工作时,ZD1的负端的电位因D2的导通而使ZD1不足以导通Q1截止;D1的负端为高电平所以Q3也截止。C1未充电,两端的电位为0。IGBTQ3短路后退出饱和状态,集电极电位迅速上升,D2由导通转向截止。
当驱动信号为高电平时,ZD1被击穿,C2能够使Q1的开通有一小段的延时,使得Q3导通时可以有一小段的下降时间,避免了正常工作时保护电路的误保护。ZD1被击穿后Q1由于C2的存在经过一段很短的时间后延时导通,C1开始通过R4、Q1充电,D1的负端电位开始下降,当D1的负端电位开始
下降到D1与Q3be结的压降之和时Q3开始导通,Q2、Q4基极电位开始下降,Q3的栅极电压也开始下降。当C1充电到ZD2的击穿电压时ZD2被击穿,C1停止充电,降栅压的过程也结束,栅极电压被钳位在一个固定的电平上。Q3的集电极电流也被降低到一个固定的水平上。
本篇文章从防反接、IGBT驱动和短路、电池欠压等三个方面讲解了逆变电源中保护电路,通过对这三种保护形势的讲解,希望能够帮助大家逆变电源中的保护电路有进一步的了解和认识,从而方便自己的设计。