
@2022级新同学们
欢迎你们加入北京交通大学这个温暖的大家庭!
鉴于目前新冠肺炎疫情防控形势
根据北京市和学校疫情防控相关规定
2022级新生开学报到安排 如下:
01
入校要求
(一)京内学生
1、所有学生需在进行 连续7日健康打卡 后方可申请到校报到。
2、在京内管控区、封控区的学生,暂缓返校。待所在区域解除封管控后,凭7日健康打卡记录向学院申请到校报到。审批通过后持48小时内核酸检测阴性证明、北京健康宝绿码、返校绿码到校报到。
3、在京内其他低风险地区的学生,7日内未曾到访京内管控区、封控区,7日内未出京,凭7日健康监测打卡记录向学院申请到校报到。审批通过后持48小时内核酸检测阴性证明、北京健康宝绿码、返校绿码到校报到。

(二)京外学生
1、所有京外学生需 符合北京市进京政策 后,进行 连续7日健康打卡 后方可进京到校报到。
2、在京外7日内有1例(含)以上本土新冠病毒感染者所在县(市、区、旗,直辖市为所在区)或7天内有该区域旅居史的学生,推迟到校报到。在所在地近7日无新增病例后,在进京前进行7天健康监测,凭7日健康监测打卡记录向学院申请到校报到。审批通过后持48小时内核酸检测阴性证明、北京健康宝绿码、返校绿码到校报到。
3、京外其他低风险地区的学生,在进京前进行7天健康监测,凭7日健康监测打卡记录向学院申请到校报到。审批通过后持48小时内核酸检测阴性证明、北京健康宝绿码、返校绿码到校报到。
4、 学生报到当日需进行核酸检测 (校内外均可,校内也设有核酸检测点), 报到第三日需在校进行第二次核酸检测 。
02
入校申请
按照疫情防控要求,新生报到前应进行 连续7天体温监测健康打卡 ,符合入校条件的学生, 在返校服务系统申请入校 ,流程如下:
1、8月15日前,按通知关注学校企业号(红标), 进入返校服务栏目进行每日健康打卡。
⇩
2、在返校系统中填报信息,阅读承诺书, 提交“学生返校申请” 。
⇩
3、等待学院审批。
⇩
4、报到日 4天前 ,系统填写交通信息,提交是否接站。
⇩
5、报到日 前1天 上传48小时内核酸检测阴性证明、北京健康宝绿码、疫苗接种信息。
⇩
6、入校前一直持有返校“绿码”按期入校报到。学生一旦不具备入校条件,学院告知学生停止入校。


如何进入“返校服务”?
1、点击识别二维码,进行学校统一身份认证。

2、填写学工号、mis系统密码和手机号码(须填写本人微信号绑定手机号)绑定身份。

3、关注学校企业微信。
北京交通大学微信信息门户:旨在为学生、教师、校友、管理者提供一站式移动校园服务,为师生提供一个随时随地了解校园动态及工作与学习信息的窗口。
4、进入“北京交通大学”企业号,下拉页面,找到搜索栏;输入“返校服务”字样进行搜索,点击进入“返校服务”应用;在页面右下方可找到“打卡服务”。

03
报到时间
8月23日 8:00-18:00
2022级 本科 新生入校报到
8月24日 8:00-18:00
2022级 研究生 新生入校报到
04
入校流程
1.乘坐校车入校
学校于新生报到当日6:00-18:00在 北京站、北京西站 设置校车接站点。学生经体温测试合格, 持个人身份证件、48小时内核酸检测阴性证明、北京健康宝绿码、返校绿码登车 ,并根据接站人员提示,扫描入校二维码,乘坐校车 (家属不可同乘) 到达学校。体温异常者,由接站人员按应急流程进行处理。
校车在主校区、东校区及各公寓等地设有停靠点。学生在宿舍所在停靠点下车,按照引导,直接入校,前往宿舍办理入住。
宿舍所在停靠点 列表如下:


2.自行入校
本科新生报到当日,学生根据宿舍位置选择从学校 主校区南门 或 东校区南门 入校。学生经体温测试合格,查验个人身份证件、48小时内核酸检测阴性证明、北京健康宝绿码、返校绿码后,扫描入校二维码进入校园,前往宿舍办理入住。
研究生新生报到当日,学生根据宿舍位置选择从学校 学苑公寓南门、主校区南门、东校区南门、学10号公寓、家属区10号楼 入校。学生经体温测试合格,查验个人身份证件、48小时内核酸检测阴性证明、北京健康宝绿码、返校绿码后,扫描入校二维码进入校园,前往宿舍办理入住。
05
注意事项
1、 报到时请携带好个人物品材料 ,包括48小时内核酸检测阴性证明、北京健康宝绿码、返校绿码、个人身份证件、录取通知书(纸质或电子版)、个人学习生活物品等。
2、来校途中随身携带足量的N95口罩、速干手消毒剂等个人防护用品, 全程佩戴N95口罩 。在公共交通工具上尽量减少与其他人员交流,避免聚集,与同乘者尽量保持距离。如返校途中身体出现可疑症状应及时就近就医,并及时将有关情况报告学校。
3、 按照报到时间安排入校 ,提前到校将无法进入校园。
4、因故不能按时报到者,须 事前向学校请假(联系所在学院办理请假手续) ,请假一般不超过2周。
5、报到当天资助中心设有 “绿色通道” ,办理校园地国家助学*款贷**和生源地信用助学*款贷**相关业务,并提供资助政策咨询。
6、入校时出现体温异常,按照工作人员引导前往现场医疗观察点处置。
7、根据疫情防控要求,学校实行相对封闭管理,谢绝家属进入校园。
注:上述报到安排视疫情防控政策动态调整,若有变化另行通知。

查找新生须知相关内容
可点击下方链接
本科生可查询:
《重要!北京交大2022年本科新生必读》
研究生可查询:
《北京交大2022级硕士研究生新生须知!》
北京交通大学迎新网:
http://welcome.bjtu.edu.cn/
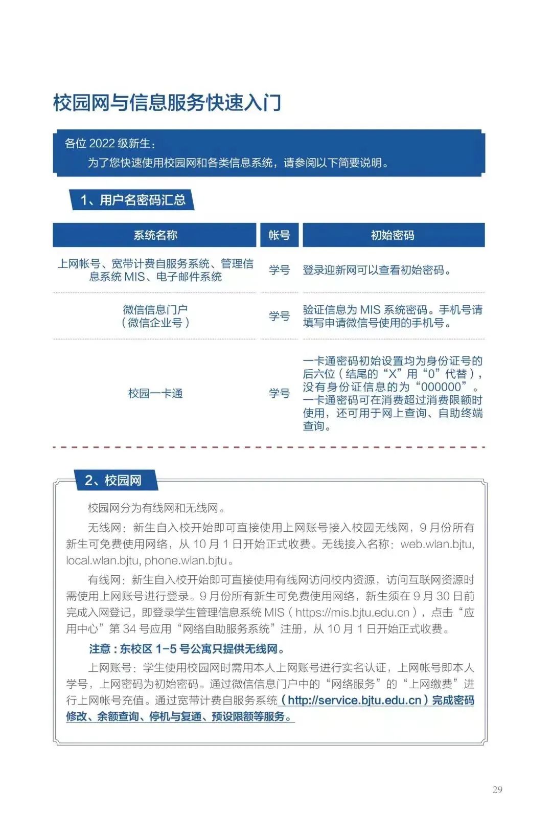
校园网与信息服务操作方法:


小红果们
我们在上园村3号
等你!
来源|北京交通大学官方微信
编辑|伍嘉怡