
冷却塔的概述
冷却塔是一种广泛应用的热力设备,主要是由塔身、水盘、电机、风机、播水系统等组成,冷却塔上的水,是由高压水泵打上去经过布水器过滤后,均匀地散落下来形成的,一般冷却塔高为10几米,几十米,冷却塔上方配有大型排风扇,排风扇带来的风力,会将空气抽走,在空气和水滴接触的过程中将热量带走,起到冷却水的作用。
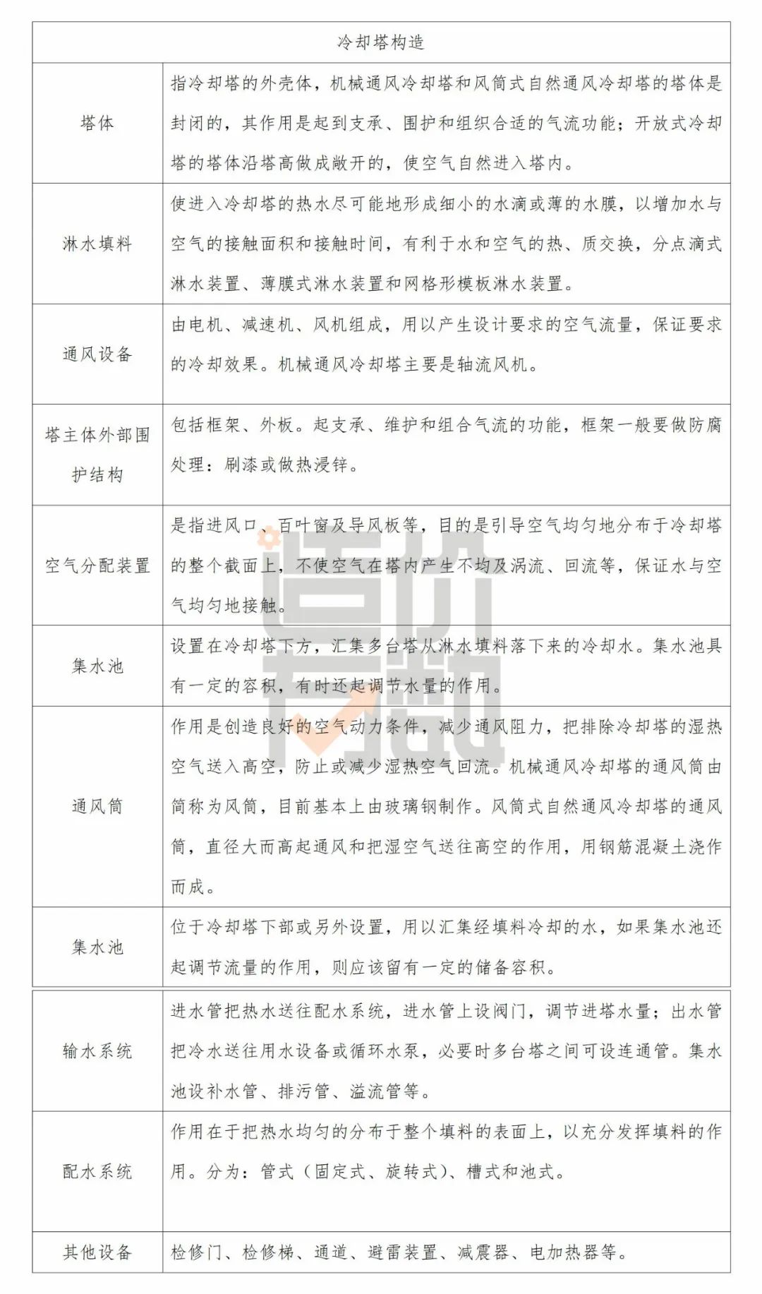
冷却塔的分类和基本构造
1. 按空气与水接触的方式
①湿式冷却塔:空气和水直接接触进行热、质交换,其热、质交换效率高,冷却水的极限温度为空气湿球温度,缺点在于冷却水存在蒸发损失和飘散损失,并且水蒸发后盐度增加,需要补水。
②干式冷却塔:水或蒸气宇空气间接接触进行热交换、不发生质交换,它主要用于缺水地区及特殊场合,热交换效率一般比较低,并且投资大,耗能高。
③干湿式冷却塔:这种塔为湿式塔和干式塔的结合,干部在上,湿部在下。也有的塔四面进风,相对两边为湿部;另外两边为干部。
2. 按通风方式
①自然通风冷却塔:又称风筒式或双曲线型塔,它利用塔内外的空气密度差造成的通风抽力使空气流通(自然通风),其冷却效果稳定,运行费用低,故障少,易维护,风筒高飘滴和雾气对环境影响小,缺点在于空气内外密度差小,通风抽力小,不宜用在高温高湿地区。
②机械通风冷却塔:又分为抽风式和鼓风式冷却塔,分别利用抽风机或鼓风机强制空气流动,它的冷却效率高,稳定,占地面积小,基建投资少 ,但运行费用高,其中抽风式使塔内呈负压状态,有利于水蒸发,鼓风式情况则相反,鼓风式冷却塔主要是用于小型冷却塔或水对风机有侵蚀性的冷却塔中。
3. 按水和空气的流动方向
可分为逆流式冷却塔和横流式冷却塔,其中,逆流式冷却塔里的水自上而下,空气自下而上;横流式冷却塔中水自上而下,空气从水平方向流入。
4. 冷却塔的基本构造
冷却塔塔体一般由上、中、下组成,其内部构造由上至下为风机、收(除)水器、配水系统、淋水填料、进风窗、底盘(或水池)组成。


冷却塔的工作原理
冷却塔是利用水和空气的接触,通过蒸发作用来散发工业上或制冷空调中产生的废热的一种设备。基本原理是干燥空气经过风机的抽动后,自进风网进入冷却塔内;饱和蒸汽分压力大的高温水分子向压力低的空气流动,湿热水自播水系统撒入塔内。当水和空气接触时,一方面由于空气与水的直接传热,另一方面由于水蒸汽表面和空气之间存在压力差,压力的作用下产生蒸发现象,带到目前为走蒸发的潜热,将水中的热量带走即蒸发传热,从而达到降温之目的冷却塔的工作过程。以圆形逆流式冷却塔的工作过程为例:热水自主机房通过水泵以一定的压力经过管道、横喉、曲喉、中心喉将循环水压至冷却塔的播水系统内,通过播水管上的小孔将水均匀地播洒在填料上面;干燥的低晗值的空气在风机的作用下由底部入风网进入塔内,热水流经填料表面时形成水膜和空气进行热交换,高湿度高晗值的热风从顶部抽出,冷却水滴入底盆内,经出水管流入主机。一般情况下,进入塔内的空气、干燥低湿球温度的空气,水和空气之间明显存在着水分子的浓度差和动能压力差,当风机运行时,塔内静压的作用下,水分子不断地向空气中蒸发,成为水蒸气分子,剩余的水分子的平均动能便会降低,从而使循环水的温度下降。从以上分析可以看出,蒸发降温与空气的温度(通常说的干球温度)低于或高于水温无关,只要水分子能不断地向空气中蒸发,水温就会降低。但是水向空气中的蒸发不会无休止地进行下去。当与水接触的空气不饱和时,水分子不断地向空气中蒸发,但当水气接触面上的空气达到饱和时,水分子就蒸发不出去,而是处于一种动平衡状态。蒸发出去的水分子数量等于从空气中返回到水中的水分子的数量,水温保持不变。由此可以看出,与水接触的空气越干燥,蒸发就越容易进行,水温就容易降低。
影响冷却塔报价的基本因素
1. 塔体材质:塔体材质有不锈钢、镀铝锌板、玻璃钢等,其中玻璃钢材质的价格最为便宜,成本仅为不锈钢和镀铝锌板的一半。
2. 水泵:水泵的价格受品牌的影响很大。如赛莱默和普通水泵的价格没有可比性。
3. 冷却盘管:主要有T2紫铜管、普通的铜管、不锈钢管、碳钢管等等,其中紫铜管和不锈钢管是使用最多的,其寿命也比碳钢管高出一倍多。碳钢管字啊使用的时候可以通过镀锌处理来提高使用寿命。
4. 喷淋系统
5. 风机:风机的材质不同,价格不同。叶片有塑料和不锈钢材质的,不锈钢材质的价格比普通的价格高出30~40%
6. 售后服务,如三年质保和5年质保价格自然不同。
7. 税费和运输费用等
影响冷却塔冷却效果的因素
1. 散热片:是冷却塔的关键部件,小型冷却塔一般采用聚录乙烯片材热压或热吸式,大型冷却塔会采用木材,主要目的是使空气与谁的接触面在不影响风阻时,越大越好,同时热交换率也达到最大值,散热片影响传热效果的两个主要参数是散热片形状和高度,在进行水塔安装,尽量不要损坏散热片,以免散热片水流不畅。
2. 风机风量:其主要加速塔中空气流动,加速空气与水的热交换,带走热量。影响风机风量主要是风叶形状即风叶宽长度和本身偏角,风叶转速、安装角度及马达转动比等。另外,在风量一定的情况下,同种类型塔,冷却水量小的比冷却水量大的冷却效果更好些。
3. 冷却水量:当冷却水入口水温、空气湿球温度一定时,冷却水量增加,冷却塔的总容积传热系数也会增加,虽然冷却水温降有所减少,但总的效果还会使制冷能力增加。但也要注意的是,由于水量的增加,将使配管内的腐蚀、管内压力损失增加。因此必须在检验循环水泵,制冷机组及冷却塔等设备的使用条件后才能确定。
4. 室外空气(湿球)温度:冷却塔出水口温度的理论极限值为室外空气的湿球温度。因此当入口水温一定时,室外空气的湿球温度越低,入口水温差越大,冷却塔冷却能力就越强。但是我们必须注意的是冷却水温度太低的话,制冷机组的冷凝压力也会大幅度降低,因为对于制冷机冷凝器冷凝压力也有一个最低限制,冷凝温度也有一个低温限制,所以冷凝温度过低,将导致制冷机组运行容易出现故障。
5. 入水口温差:当冷却水量一定,室外空气湿球温度一定时,随着冷却塔入口水温的增加,入口水温及出口水温与空气湿球温度之差都将增加,促进了冷却,因此冷却能力会增加。但是对于某一结构形式已确定的冷却塔而言,由于冷却能力的限制,可能使出口水温有较大的升高,这样可能导致制冷机组的冷凝压力过高,使机组制冷量不足。
6. 导致冷却塔降温效果不理想的原因还有是冷却塔在长期使用过程中,由于循环水的浑浊和硬度比较高,填料长时间在温度比较高的水里浸泡,导致冷却塔填料发生结垢、堵塞等现象,长期积累,填料的纹理都被堵塞,所以降温效果不达标。
闭式冷却塔和开式冷却塔的区别
1. 冷却原理不同:闭式冷却塔截止在冷却盘管内为全封闭式循环,不与空气直接接触,而开式冷却塔介质直接经过填料冷却。
2. 冷却方式不同:闭式冷却塔实现的是双循环冷却方式,即风冷和水冷的组合,而开式冷却塔是单循环冷却方式,只有风冷。
3. 冷却介质不同:闭式冷却塔可以直接冷却水、油类、醇类、淬水液、盐水及化学液等介质,介质无损耗,成分比较稳定,而开式冷却塔原则上只能冷却水。
4. 冷却温度不同:闭式冷却塔可以冷却高温介质,而开式冷却塔原则上只能冷却65℃以下的水,其很大程度上取决于散热片的材质。
5. 价格不同:闭式冷却塔的购置成本相对较高,一般高于开式冷却塔的3~5倍。
6. 节能效果不同:闭式冷却塔漂水率和蒸发量远远低于开式冷却塔。
7. 对被冷却设备的保护程度不同:循环流体密闭运行,所以不会被污染、蒸发、浓缩、无须补水加药,因而保障了相联设备的使用性和寿命。日常管理也很方便;而开式冷却塔循环流体因蒸发而浓缩,须常年加药、补水,而且由于流体直接接触空气,容易被污染,当遇到硫化天气时,流体发生酸性反应,造成相联设备损坏。
8. 保养维度程度不同:闭式冷却塔无须经常停机保养维护,运行稳定安全、可减低相联设备故障率,适合需要连续运转的系统;而开式冷却塔须经常停机保养维护,不适合需要连续运转的系统。
9. 使用性能不同:如闭式冷却塔循环流体因无阳光照射且不与空气接触,所以不会产生藻类和盐类结晶,“无须除藻、除盐”,从而保障系统高性能运行;而开式冷却塔循环流体开放运行,受太阳照射,容易产生藻类和盐类结晶,从而影响系统的使用性能。
10. 运营成本的不同
|
项目 |
开式冷却塔 |
闭式冷却塔 |
|
设备 |
低 |
高 |
|
水池 |
高 |
0 |
|
循环泵 |
高 |
低 |
|
加药 |
高 |
0 |
|
水处理 |
高 |
低 |
|
维修次数 |
高 |
低 |
|
水耗 |
高 |
低 |
|
能耗 |
高 |
低 |
11. 占地不同:
①闭式冷却塔安装简单,不需开挖地下水池,不影响企业整体布局。
②开式冷却塔需要开挖地下水池,考虑水池占地、距离基础的远近、防水盒渗漏等问题,这需要占用一定的土地面积,再考虑到车间基础、埋地管道、电缆等布置,增加土地、水池、相关等投资。
③闭式冷却塔后期可以随时更换使用场地,无论由室外到室内,还是室内到室外,根据工艺和布局需要都可以进行修改。
2022年冷却塔最新报价

数据来源 | 造价通
整理 | 造价有数
*转载请标明出处