

尾矿是指金属非金属矿山开采出的矿石,经选矿厂选出有价值的精矿后产生的固体废物。在矿产资源开采的过程中,必然伴随是尾矿固体废料的产生,尾矿成为矿产资源开发利用无法绕开的课题。尾矿库则是指筑坝拦截谷口或围地形成的,用以贮存尾矿的场所。
据统计,我国目前尾矿年产量约为10亿吨,占一般工业固体废物年产量的四分之一;对尾矿固废处置和利用面临严峻挑战。为鼓励支持矿山企业提高尾矿利用率,减少尾矿堆积量,我国已经出台了相关政策。比如税费上,2020年9月施行的《中华人民共和国资源税法》规定,纳税人开采共伴生矿、低品位矿、尾矿的,省、自治区、直辖市可以决定免征或者减征资源税;《矿产资源补偿费征收管理规定》第十三条对于采矿权人从尾矿中回收矿产品的,经省级人民政府地质矿产主管部门会同同级财政部门批准,可以减缴矿产资源补偿费:很多省份也陆续制定了相应的尾矿税费优惠政策。《矿产资源法》第三十条规定:“在开采主要矿产的同时,对具有工业价值的共生和伴生矿产应当统一规划,综合开采,综合利用,防止浪费;对暂时不能综合开采或者必须同时采出而暂时还不能综合利用的矿产以及含有有用组分的尾矿,应当采取有效的保护措施,防止损失破坏”;《循环经济促进法》第三十条规定:“企业应当按照国家规定,对生产过程中产生的粉煤灰、煤矸石、尾矿、废石、废料、废气等工业废物进行综合利用”;《关于“十四五”大宗固体废弃物综合利用的指导意见》中指出:“稳步推进金属尾矿有价组分高效提取及整体利用,推动采矿废石制备砂石骨料、陶粒、干混砂浆等砂源替代材料和胶凝回填利用,探索尾矿在生态环境治理领域的利用。加快推进黑色金属、有色金属、稀贵金属等共伴生矿产资源综合开发利用和有价组分梯级回收,推动有价金属提取后剩余废渣的规模化利用。依法依规推动已闭库尾矿库生态修复,未经批准不得擅自回采尾矿”等等。目前尾矿综合利用的主要途径有尾矿回采,回收其中有价值的矿物,发挥资源价值,或者适当加工作为建材、轻工业等非金属材料的原材料,或回填矿产采空区。在利用处置尾矿中,不可避免涉及到环保、安全监管、土地等法律问题,本文先围绕尾矿利用权利合法性,环保合规要求两个层面分析探讨。
一、回收利用尾矿资源是否需要办理新的采矿权证
根据《矿产资源法》规定, 矿产资源属于国家所有,勘查、开采矿产资源,必须依法分别申请、经批准取得探矿权、采矿权,并办理登记。任何人开采矿产资源的,必须申请自然资源主管部门审批获得采矿许可证,无证采矿涉嫌构成非法采矿罪。那么,尾矿的综合利用是否需要另行办理新的采矿许可证呢?
首先,需要明确尾矿是否属于矿产资源。尾矿并非法律概念,对于“尾矿”尚没有法律明确规定其法律定义,仅散见于一些部门规章中对“尾矿”词语的解释。比如《尾矿污染环境防治管理办法》第三十四条:“本办法中下列用语的含义:(一)尾矿,是指金属非金属矿山开采出的矿石,经选矿厂选出有价值的精矿后产生的固体废物。……”从大家对尾矿的常规理解以及现有规范的解释,笔者认为尾矿属于矿产资源范畴。《矿产资源法实施细则》第二条规定,矿产资源是指由地质作用形成的,具有利用价值的,呈固态、液态、气态的自然资源。尾矿是选矿流程中分选作业的产物,是自然形成的矿石,只是其有用目标组分含量低,发挥其经济价值暂时比较困难。但尾矿中仍然有可回收利用的矿物成分,可能当下矿山企业只是受限于技术、资金投入等因素未经利用。因此,尾矿作为矿产资源,所有权归属国家,对其进行开采利用时,取得矿业权证是法律规定的应有之义。
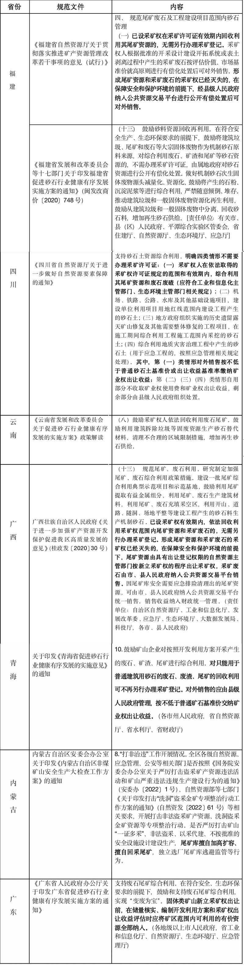
在厘清尾矿的性质后,回答前述问题,大体可以分成两种类型,一是采矿权人在采矿权证有效期内,对于建设、开采、选矿过程中生产的尾矿进行综合利用;二是采矿权人的采矿权证已经过期或采矿权证已经注销,对于之前采矿中产生的尾矿固体废料的回收利用。第一种情形下,采矿权人享有权利开采许可范围内的矿产资源,开采过程中产生的尾矿也是源于矿区开采范围,因此,在采矿权许可证有效期内矿业权人综合利用尾矿,无需再办理新的采矿权证。第二种情形下,矿业主管部门是否需要对尾矿重新出让,尾矿利用人办理新的采矿权证,存在一定争议。有人认为,采矿许可证的过期并不能否认矿业权人在采矿权证合法有效期间采掘形成的尾矿享有处分权。笔者认为从尾矿所有权人角度出发,采矿权人取得采矿权证并不意味着国家对矿产资源所有权的让渡,仅是在特定的许可范围内赋予矿业权人享有矿产资源的用益物权。对于尾矿回收利用的内容,属于用益物权的内涵,在采矿权证失效后,原矿业权人就不再继续享有矿产资源的用益物权,无权对尾矿展开回收利用,此时应当按照矿业主管部门的要求获得新的审批。我国现行有效的法律法规中对此并没有明确规定,笔者整理了部分省份的规定供读者参考,避免因无证开采增加刑事风险。

二、尾矿处置的环境保护合规要求
尾矿属于工业固体废物,体量大,种类多,对周边生态环境存在严重威胁。尾矿中的有害成分会造成环境水、土壤、扬尘、噪音等污染,对周边居民健康安全影响重大。为提升尾矿环境监督管理,我国现行的法律法规、部门规章中制定了预防和减少尾矿污染环境的法律要求。生产经营主体在尾矿综合利用的过程中,必须履行好相关的环境义务,否则不但自身面临民事责任、行政处罚、刑事处罚(在检索尾矿的刑事案件中,涉及污染环境罪比例较高),更重要的是会造成重大环境事件。
在上位法中,《固体废物污染环境防治法》第四十二条规定,矿山企业应当采取科学的开采方法和选矿工艺,减少尾矿、煤矸石、废石等矿业固体废物的产生量和贮存量。国家鼓励采取先进工艺对尾矿、煤矸石、废石等矿业固体废物进行综合利用。尾矿、煤矸石、废石等矿业固体废物贮存设施停止使用后,矿山企业应当按照国家有关环境保护等规定进行封场,防止造成环境污染和生态破坏;《水污染防治法》第四十条,化学品生产企业以及工业集聚区、矿山开采区、尾矿库、危险废物处置场、垃圾填埋场等的运营、管理单位,应当采取防渗漏等措施,并建设地下水水质监测井进行监测,防止地下水污染;《土壤污染防治法》要求,尾矿库运营、管理单位应当按照规定,加强尾矿库的安全管理,采取措施防止土壤污染。危库、险库、病库以及其他需要重点监管的尾矿库的运营、管理单位应当按照规定,进行土壤污染状况监测和定期评估;禁止向农用地排放重金属或者其他有毒有害物质含量超标的污水、污泥,以及可能造成土壤污染的清淤底泥、尾矿、矿渣等。
目前,关于尾矿环境监管最细化、核心的规范是生态环境部2022年发布的《尾矿污染环境防治管理办法》(生态环境部令第26号,以下简称《办法》)。《办法》中首先强化了尾矿环境责任主体。根据《办法》第三条:“产生、贮存、运输、综合利用尾矿的单位,以及尾矿库运营、管理单位,应当采取措施,防止或者减少尾矿对环境的污染,对所造成的环境污染依法承担责任”,除这两类责任主体外,《办法》要求对该两类责任主体控股管理的集团企业也应承担起督导责任,且要确定承担污染防治工作的部门和专职技术人员,明确单位负责人和相关人员的责任,将责任义务落实到具体个人。同时,《办法》提出了尾矿库污染防治分类分级环境监督管理制度,国务院生态环境主管部门将尾矿库分为一级、二级和三级环境监督管理尾矿库,并明确不同等级的尾矿库环境监督管理要求。省级生态环境主管部门负责确定本行政区域尾矿库分类分级环境监督管理清单;市级生态环境主管部门确定的尾矿库分类分级环境监督管理清单。产生尾矿的单位和尾矿库运营、管理单位必须建立尾矿环境管理台账,台账保存期限不得少于五年。此外,《办法》第十条规定:“新建、改建、扩建尾矿库的,应当根据国家有关规定和尾矿库实际情况,配套建设防渗、渗滤液收集、废水处理、环境监测、环境应急等污染防治设施”,并对矿库防渗设施的设计和建设、尾矿库的排尾管道、回水管道、采用传送带方式输送尾矿的、尾矿水的使用排放等提出具体要求。尾矿库运营、管理单位还应当按照国家有关规定开展地下水环境监测以及土壤污染状况监测和评估;建立健全尾矿库污染隐患排查治理制度;开展尾矿库突发环境事件风险评估,编制、修订、备案尾矿库突发环境事件应急预案;最后,在尾矿库进行封场、闭库后,仍应采取措施保证渗滤液收集设施、尾矿水排放监测设施继续正常运行,并定期开展水污染物排放监测,保证地下水水质监测井继续正常运行。
从《办法》的规定中,我们可以清晰的看到,产生尾矿以及运营、管理尾矿库的单位,从尾矿库项目建设、贮存、运输、综合利用尾矿过程、直至尾矿库闭库后,都需承担不同内容的环境责任。在福建省清流县人民检察院督促整治尾矿库行政公益诉讼案中,责任单位因没有依法闭库,造成污染周边环境及汛期溃库垮坝风险情况。清流县华龙矿业有限公司乌石垄尾矿库在2015年停止使用后,根据《尾矿库安全监督管理规定》第二十八条规定,本应当在一年内完成闭库,但尾矿库长年未销库,导致矿区周围地表水均呈浑浊状,成为环境重大污染源,由此引发检察机关关注。
在重庆市绿色志愿者联合会诉湖北恩施州建始磺厂坪矿业有限责任公司水库污染民事公益诉讼案中,磺厂坪矿业公司虽取得湖北省恩施土家族苗族自治州环境保护局环境影响评价批复,但该项目尾矿库工程安全预评价报告建议对尾矿库运行后可能存在的排洪排水问题进行补充评价。磺厂坪矿业公司未补充环评。在项目建成后,公司将产生的尾矿未经处理就排入临近有溶洞漏斗发育的自然洼地,造成周边居民饮用水源被污染。法院一审认为:“磺厂坪矿业公司违法生产行为已导致千丈岩水库污染,破坏了千丈岩地区水体、地下水溶洞以及排放废水洼地等生态,造成周边居民的生活饮用水困难,损害了社会公共利益。同时,磺厂坪矿业公司的选址存在污染地下水风险,且至今未建设水污染防治设施,潜在的污染风险和现实的环境损害同时存在。据此,判决磺厂坪矿业公司立即停止侵害,履行重新申请环境影响评价的义务,未经环境保护行政主管部门批复、环境保护设施未经验收的,不得生产;在判决生效后180日内,制定磺厂坪矿业公司洼地土壤修复方案并进行修复,逾期不履行修复义务或者修复未达到保护生态环境社会公共利益标准的,承担修复费用991000元;在国家级媒体上赔礼道歉等”。
在最高法2023年5月发布的青藏高原生态保护典型案例中,也涉及到尾矿未依法处置造成环境污染案例。青海省某农垦(集团)有限公司诉格尔木市某发展有限责任公司固体废物污染责任纠纷案中,被告某矿山企业2006年与某农垦公司)签订租赁合同,在案涉租赁场地堆存尾矿渣,直至2016年退租时仍未进行合法处置。经调查评估,上述尾矿渣为第Ⅱ类一般工业固体废物。因无法与某发展公司取得联系,格尔木市生态环境局将历史遗留尾矿渣交由出租人某农垦公司处置。某农垦公司处置后,起诉某发展公司追索由此产生的治理费用2612402.28元。青海省格尔木市人民法院一审认为,原被告双方在租赁合同中约定,矿业公司负有不能造成环境污染及合同终止时将土地恢复原状的义务,反映出某农垦公司可以预见某发展公司在履约过程中可能造成环境污染,但其在长达十年的租赁关系存续期间,未对矿业公司持续、大量堆存尾矿渣的行为予以制止并要求其依法处置;在合同关系终止后,随即将案涉场地出租给第三人使用,其不作为导致损害结果进一步扩大。根据双方过错程度及对损害结果所起的作用,确定某农垦公司自行承担15%的责任,判令矿业公司承担剩余85%的责任。
结语,尾矿是所有矿产企业在开采中必然面临的一个问题,尾矿的大量堆放不但造成了土地空间的浪费,威胁周边生态环境,也对周围居民安全造成隐患。在社会经济可持续发展的要求下,提高尾矿的综合利用水平,将尾矿中有价值的资源变废为宝或对尾矿的科学处置,对缓解资源压力,实现环境治理都有积极意义。
本文作者:

王博,德恒北京办公室合伙人,主要执业领域为矿产能源、投融资、基础设施建设、争议解决等相关法律服务。

高璐,德恒北京办公室律师;主要执业领域为民商事争议解决。
声明:
本文由德恒律师事务所律师原创,仅代表作者本人观点,不得视为德恒律师事务所或其律师出具的正式法律意见或建议。如需转载或引用本文的任何内容,请注明出处。