一.发展概况
2019年5月24日,国家发展与改革委员会联合国家能源局、住房与城乡建设部和市场监督管理总局联合发布了“油气管网设施公平开放监管办法”(发改能源规[2019]916号文件)。该文件明确规定:天然气管网运营企业接收和代天然气生产、销售企业向用户交付天然气时,应当对发热量、体积、质量等进行科学计量,并接受政府计量行政主管部门的计量监督检查。国家推行天然气能量计量计价,并规定于文件施行之日起24个月内建立天然气能量计量计价体系。但该文件发布至今已经3年多,能量计量并没有在我国全面推广;其中最重要的原因是: 我国天然气发热量测定技术及其标准化迄今尚未达到与国际接轨的水平。
根据商品天然气供出热量计算公式E=H×Q,天然气发热量单位H的测量误差及其不确定度与气体体积流量Q的测量不确定度,同样对能量计量测量结果的(总)不确定度有重要影响。但当前的现实情况是:在天然气体积流量Q的量值测量方面,中国石油天然气集团公司根据我国输气规模、管理模式和技术要求,已经建成了适合我国国情的m-t法原级(基准)装置和音速喷嘴次级(标准)装置。在设计压力为10MPa和4 MPa的工况下,其测量不确定度分别达到0.05%~0.10%和0.5 %的国际先进水平,形成了较完善的量值溯源体系;并已经列入法制计量范畴。
在发热量测定方面,已发布了一系列有关天然气发热量直接和间接测定方法的国家标准,然而执行这些标准涉及的有关术语及定义的规范、溯源链结构的架构、标准方法的确认、标准气混合物(RGM)的研制,以及测定结果的不确定度评定等等方面,与国外先进水平相比尚有较大差距;近年来的技术进步则基本上乏善可陈。根据我国计量法规的规定,由于目前我国天然气体积计量已经属于法制计量,因而在我国全面实施能量计量后,用于天然气发热量直接测定的基准方法——热量计(法)也应列入法制计量的范畴。
由此可见,在天然气发热量法制计量体系完善前,能量计量的计量管理还存在有一定缺陷。因此, 当前我国推广实施天然气能量计量的技术障碍主要在发热量测定方面;尤其是作为气体燃料发热量测定基准装置的0级热量计的建设与应用,将是近期内亟待解决的关键技术 。
对能量计量检测和校准实验室而言,天然气组成分析测量结果的不确定度评定涉及巨大的经济利益。因此,1980年代中期起美国就已经在商品天然气输配领域开始实施能量计量,并于1996年发布全球第一份阐明能量计量理论和实践的标准文件“燃气的能量测量”(AGA 5报告)以规范气体质量单位换算为能量单位的具体方法。由于AGA 5号报告的内容涉及AGA(美国天然气协会)、GPA(美国天然气加工者协会)和ASTM(美国材料试验协会)等有关学(协)会的一系列计量学标准,从而形成了一个较为完整的能量计量标准体系。
进入21世纪以来,随着管输天然气和液化天然气(LNG)国际贸易的迅速发展,国际标准化组织天然气技术委员会(ISO/TC193)于2007年发布了国际标准“天然气能量的测定”(ISO15112); 并根据该标准6.3节规定的天然气发热量测定技术发布和/或修订了一系列与之相配套的国际标准,从而形成了当前天然气国际贸易中普遍采用的能量计量ISO标准体系 。
总体而言,当前间接法测定天然气发热量的技术发展动向可归结为: 根据计量溯源性是其同一性和准确性技术归宗的基本原理,通过建立与完善量值传递(溯源)链的途径以改善能量计量系统的测量不确定度;并将气相色谱分析系统的测量不确定度评定与其精密度评价结合一体 。对于不适合用GUM法进行评定的(非线性)系统则需要通过蒙特卡洛模拟(MCM)对整个商品天然气输配系统进行不确定度评定,并以最大允许误差(MPE)表示其评定结果。
二.对GB/T35186-2017的认识与讨论
目前我国天然气体积计量已经属于法制计量,因而在我国全面实施能量计量后,用于天然气发热量直接测定的基准方法——热量计(法)也应列入法制计量的范畴。由此可见,在发热量法制计量体系完善前,天然气能量计量的管理方面还存在缺陷。基于上述天然气能量计量的发展态势,推荐性国家标准GB/T 35186-2017的发布无疑是有助于能量计量在我国推广实施。但笔者认为: 在推荐性国家标准GB/T28766-2018发布并全面宣贯后,GB/T35186-2017就没有什么实用价值而建议撤销 。理由如下:
1.GB/T35186是根据GB/T18603为基础而编制的,其内容主要讨论天然气能量计量中涉及体积流量测定的部分;
2.GB/T 35186中给出的计量系统性能评定的定义为:按规定的方法,分别对计量系统中计量器具和设备的配置及性能进行评价,综合给出整个计量系统的性能评价结果。 但至少在天然气发热量测定的领域内,根据GB/T 28766-2018的规定,性能评价已经明确为定量评价(因操作性能评价已经包括在不确定度评定之中) ,故在GB/T28766-2018发布后,GB/T 35186的多处技术内容与GB/T28766-2018存在不协调的问题;
3.众所周知,天然气组成分析属化学分析计量范畴,根据“化学分析测量不确定度评定”(JJF1135)的规定, 其评定程序应如图1所示 ;GB/T35186不太可能应用间接法测定天然气发热量的场合。
三.GB/T27866-2018/(ISO10723:2012,IDT)技术要点
1.ISO 10723:2012的发布
国 际 标 准 化 组 织 天 然 气 技 术 委 员 会(ISO/TC193) 于 1995 年首次发布 ISO 10723 : 1995《天然气 在线分析系统性能评价》 ,其中对测量结果不确定度随机分量的确定作了明确规定。 我国于 2012年等同采用 ISO 10723 :1995, 发布了国家标准 GB/T 28766—2012《天然气分析系统性能评价》。 2012 年 ISO/TC 193 发 布 了内容经重大 修 订 的
ISO 10723 :2012《天然气 分析系统的性能评价》, 后者作为天然气交接计量的一项关键性的配套标准, 在当前天然气能量计量快速发展过程中应充分给予重视。
ISO 10723:2012 与 1995 版标准相比有较大差异。因此,了解ISO 10723 : 2012 修订前后的技术差异,掌握并理解其主要技术内容, 对于保障我国天然气能量测定的顺利实施具有重要的现实意义[1]。
国家标准“天然气计量系统技术要求”(GB/T 18603)规定 A 级计量站发热量测定的准确度等级应优于 0.5%, 即发热量测定的扩展不确定度(U)在包含因子 k等于 2 的条件下应优于 0.25%。 因此,按ISO 10723 : 1995的规定分析方法的精密度评价与分析结果的不确定评估是两项分别独立进行的评定工作。通常精密度评价是在具有相应资质的多个实验室之间进行,而不确定度评估是在单个实验室中独立进行。 但按ISO 10723 : 2012(GB/T28766-2018)的规定,将确定响应函数使用 的“试验气体”(test gas) 改为“ 校准气混合物”(calibration gas mix-ture),从而将精密度评价与不确定度评定结合一体 。
2.ISO 10723 :2012 的技术进步
与ISO 10723 :1995相比,ISO 10723 :2012在在理论上提出一系列新的概念,在实践上推荐了一种简便易行的不确定度评估新方法,对改进间接法计算天然气发热量的不确定度评定极具参考价值。ISO 10723 :2012 的技术进步主要反映在以下4个方面[2]:
1) 在标准的标题中取消了“在线” 两字, 拓宽了标准的应用范围。
2) 将确定响应函数使用 的“试验气体”(test gas) 改为“ 校准气混合物”(calibration gas mix-ture),从而将精密度评价与不确定度评定结合一体。
3) 推荐用 Monte-Carlo 法(MCM) 整体评估输气管网系统发热量测定结果的测量不确定度, 并规定了对气相色谱分析结果进行 MCM 评估的具体步骤。
4) 推荐设置一个以最大允许误差(MPE)和最大允许偏差(MPB) 表征的“仪器性能基准”。分析仪器本身不存在测量不确定度, 但可以理解为在样品气测量结果中由仪器引 入的不确定度分量 。
3.MCM模拟及其结果
表1所示是由10000个随机样品进行MCM模拟而求得的、在表2所示典型组成范围内组分浓度和高位发热量测量结果的平均误差
。由于甲烷是商品天然气中浓度最高的组分,在本例中其设定的浓度范围为63.81%~98.49,故以甲烷浓度为变量而得到的高位发热量测定值的平均误差分布范围最具代表性(参见图2)。图2所示数据表明,RGM中甲烷浓度约为82%时接近测量误差扩散的最小点,RGM中甲烷浓度愈高则测量误差分布范围愈大,即其测量不确定度也愈大。
分析仪器本身并不存在测量不确定度,但可以将其理解为在样品测量结果中由分析仪器引入的不确定度分量。因此,不确定度这个参数并非分析仪器所固有。根据OIML发布的国际建议 R 140的规定,以术语最大允许误差MPE来表征由分析仪器得到的测量结果的不确定度,并对实施天然气能量计量的*级A**计量系统建议MPE值定为±1.0%。据此,英国国家输气管网准入协议也规定, 管输商品天然气每个组分浓度及高位发热量测量结果的平均误差及其不确定度均需与管网协议规定的最大允许误差值(MPE)进行比较,且比较结果也可作为该仪器是否能适用于当前或推荐今后应用的标准。
四.计量技术规范(JJF1993-2022)是否具备发布条件
2022年10月,国家市场监督管理总局发布了天然气能量计量技术规范(JJF1993-2022);该技术规范由中国计量科学研究院起草,参加起草的还有中国石油西南油气田分公司天然气研究院、中石化天然气分公司等8个单位。
笔者认真拜读了JJF1993-2022后,感觉到有一系列迷惑不解之处;并认为在尚未对下列诸多技术关键统一认识之前, 是否具备了发布天然气能量计量技术规范的基本条件?此问题宜进一步仔细斟酌 。
1.以JJF1993测定的天然气能量计量结果是否属于法制计量范畴
根据我国计量法规的规定,由于目前我国天然气体积计量已经属于法制计量,因而在我国全面实施能量计量后,用于天然气发热量直接测定的基准方法——热量计(法)也应列入法制计量的范畴。由此可见,在天然气发热量法制计量体系得到充分完善前,能量计量的计量管理还存在有一定缺陷。因此,当前我国推广实施天然气能量计量的技术障碍主要在发热量测定方面;尤其是作为气体燃料发热量测定基准装置的0级热量计的建设与应用,将是近期内亟待解决的关键技术。
2.我国是否已经建立了较完善的能量计量标准体系
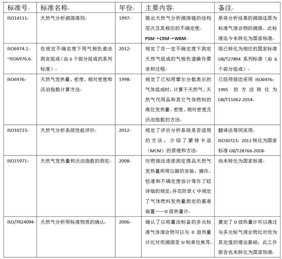
近期发表的文献[3]中提出:“中国天然气能量计量体系基本满足实施天然气能量计量的要求”。笔者认为此观点对天然气体积计量而言完全准确;但对天然气发热量直接和/或间接测定方面与国外先进水平相比则尚存在较大差距。尤其在若干关键ISO标准(或工作报告)的转化与宣贯方面还存在非常明显的不足之处,亟待进一步改善。同样,文献[3]在涉及体积流量计量标准化方面的论述比较全面而准确;但在天然气发热量测定标准化方面的论述则乏善可陈。 参照国外有关发展经验,除了如GB/T22723外,至少应转化并大力宣贯如表3所示一系列关键的ISO技术文件,才能全面指导我国能量计量领域的技术进步 。
3.是否正确理解了ISO 15971提出的燃烧式热量计的分级建议
ISO15971规定天然气热量计分为间歇式和连续式两大类,前者可以在检测和校准实验室内用作标准装置,后者则为现场使用的检测仪器 。
ISO 15971的3.3节提出了一个按测量不确定度(在包含因子k=2,包含概率=0.95条件下)对燃烧式热量计进行分级的建议,后者的主要内容可归纳为表4所示。 但必须强调指出:根据测量不确定度对燃烧式热量计进行分级仅仅是个“建议” 。它与国际标准“天然气分析溯源准则”(ISO 14111)规定的标准气混合物(RGM)应分为基准级→论证级→工作级等3个级别的溯源链完全不同。它也与我国目前已基本与国际接轨的天然气流量计量基(标)准装置分为原级→次级→工作级等3个级别的溯源链并无关系。
表4中 除0级热量计是实验室测定用基准装置外 ,其它3个级别都是供现场连续测定的商用记录式热量计,它们均不是计量学上定义的标准装置。因此,0级热量计(基准装置)与1级~3级商用连续记录式测定装置之间,以及它们相互之间都不存在逐级检定的量值传递或溯源关系。由此可见, 文献[3]图1中所示的溯源/量传链都不能成立(参见图2) 。
4.是否正确理解了燃烧式热量计与0级热量计的不同溯源方式
根据 ISO技术报告“天然气分析用气体标准物质的确认”(ISO/TR24094)的规定,0级热量计以电学方式向SI制单位焦耳(J)溯源;然后以纯甲烷或标准气体混合物(RGM)进行量值传递或溯源。例如,测定天然气发热量常用的水流式热量计是以5个9的纯甲烷进行标物溯源(校准)。ISO15971“天然气发热量与沃泊指数的测定”规定的1级~3级热量计同样也是以纯甲烷校准。因此,目前天然气热量计的量值溯源是采用纯甲烷或RGM[1]。
5.是否正确理解法制计量与0级热量计之间关系
法制计量是保证公众安全、国民经济和社会发展,根据法制、技术和行政管理的需要由政府或官方授权进行管理的计量。包括对计量单位、计量器具(特别是计量基准和标准)、计量方法测量不确定度都有明确规定和具体要求。同时, 如果想将天然气发热测定列入法制计量范畴,必须先建设其计量基准装置。
发热量计量单位焦耳(J)属SI制导出量单位,其计量基准是0级热量计;后者通过电学校准方法直接溯源至SI制单位焦耳(J)。目前建于欧洲的3套0级热量计的扩展不确定度(U,k=2)均已经达到了优于0.1%水平,主要用于科研与确认发热量基础数据。国家计量研究院由氧弹式热量计改装而成的0级热量计,虽然也属于双体等环境式,但它测定的是定容(体积基)发热量,将其换算为质量基发热量时会产生较大的不确定度,故目前U(k=2)只能达到0.6%的水平,估计也很难再进一步改善。因此,建设一套扩展不确定度U(k=2)能达到优于0.35%的、可用以确认能量计量用RGM的0级热量计,是当前亟待完成的一项基础性研究工作。
参考文献
[1] *立新高** 陈赓良 李 劲等,天然气能量计量的溯源性,
北京:石油工业出版社(2015)
[2] 周 理 陈赓良 郭开华等,对国际标准ISO10723:2012的认识与讨论,
天然气工业,,2018,38(7):108
[3] 黄维和 段继芹 常宏岗等,中国天然气能量计量体系建设探讨,
天然气工业,2021,41(8):186
表1 典型组分的组成范围及平均误差

表2 RGM组分范围及其不确定度

表3 有关天然气发热量测定的关键ISO文件

表4 天然气(发热量直接测定式)热量计的分级建议


图1 JJF1135规定的化学测量结果不确定度评定程序

图2 以甲烷浓度为变量的测量误差分布图

图3 文献[3]所示的发热量直接测定水平对比图