订单管理是一个常见的管理问题,包含在公司的客户订单处理流程中。由于客户下订单的方式多种多样、订单执行路径千变万化、产品和服务不断变化、发票开具难以协调,这些情况使得订单管理变得十分复杂。加上订单流中涉及到部门比较多,一个好的管理制度来指引各部门就显得尤为重要
【资料获取】以下资料获取,点击青牛智能古老师的头像--转发后--关注后--私信:“订单制度”,即可得到。

XX集团订单管理制度
装配行业,订单行业,简单介绍了订单分类 、订单下达、订单调整的各方面内容,格式不错,可以根据实际情况做适当修改后直接使用


订单管理制度--体系文件格式
这个制度是为应对审厂或者体系审查编写,包含目的、范围、职责、主要内容,如刚好要完善这个制度可以参考,以下为部分内容截图




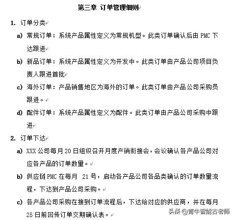
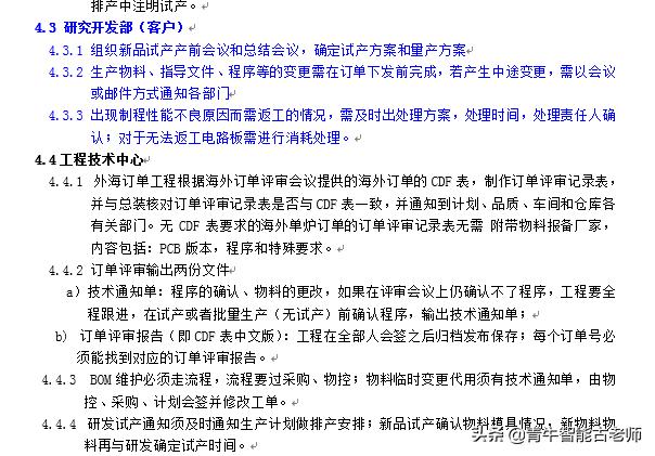
订单管理细则--电子行业
以下内容编写比较详细,是细分的电子行业,写得比较详细,需要详细版本的可以参考,以下为部分截图



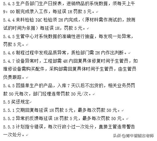
订单交期管理制度
这个是在订单管理的制度上明确了交期管理的,同时也加上的交期管理的表单,需要 订单管理+交期管理的可以参考,以下是部分截图





以上就是订单管理制度的分享!
大家好,我是头条号作者,职场问答专家,职场领域创作者,青牛咨询古老师,专注生产计划体系咨询,有思想、有技术、可信任!更多文章,请点击古老师头像后关注查看;