
编者按:
做任何事情都有“门槛”:想要开车得先掌握驾驶技巧,想治病救人得先了解医学知识,股票投资也是一样。为帮助初入股市及潜在投资者系统获取股票基础知识,深交所投教中心特别推出《投资者入市手册(股票篇)》,并在此基础上精编为“股市入门300问”系列文章。本篇为第十篇,一起来看看。
“景点游览”指南
旅行中会游览不同的景点,每进入一个景点参观都可能需要支付门票。同样的,参与股票交易也需要交纳一定费用。那么,非交易过户及交易费用具体是怎样的呢,让我们通过下面的小问题一起了解一下。
1、什么情况可以申请办理非交易过户登记?
答:登记在中国证券登记结算有限公司开立的证券账户中的股票、债券、基金(限于证券交易所场内登记的份额)、权证等证券,因证券协议转让(含行政划拨)、法人资格丧失、继承(含遗嘱)、离婚财产分割、向基金会捐赠、公司合并与分立、合格境外机构投资者错误交易产生的证券非交易过户、证券公司定向资产管理业务所涉证券划转和社保基金证券账户所持证券划转等情形之一的,可申请办理非交易过户登记。
2、在申请办理过户登记业务前,证券持有人需查询其证券持有情况的,可向证券公司或中国证券登记结算有限公司查询,需要提交什么资料?
答:(1)《证券查询申请表》(可现场填写);
(2)证券账户卡原件(如有);
(3)证券持有人身份证明文件;
(4)持有证券的自然人死亡的,符合《继承法》的法定继承人可办理查询,并需提交死亡证明、有效亲属关系证明、申请查询人身份证明文件等;法定继承人以外的其他继承人办理查询,另需提供证明其合法继承人身份的司法文书或经公证的证明文件;
(5)持有证券的法人资格丧失的,其清算组、出资人或合法承继人等可以办理查询;其中,清算组、出资人还应当提供身份证明文件;合法承继人还应当提供法人资格丧失的证明文件、证券权属证明文件、身份证明文件等;
(6)中国证券登记结算有限公司要求的其他材料。
3、因继承、离婚涉及证券持有人变更的该如何办理相关手续?
答:继承、离婚财产分割所涉证券过户,既可以委托托管证券公司、转入证券公司远程申报办理,也可以到中国证券登记结算有限责任公司及其分公司办理;证券公司定向资产管理业务所涉证券划转必须由定向资产管理证券公司远程申报办理;其他类型的非交易过户业务,只能到中国证券登记结算责任有限公司柜台办理。
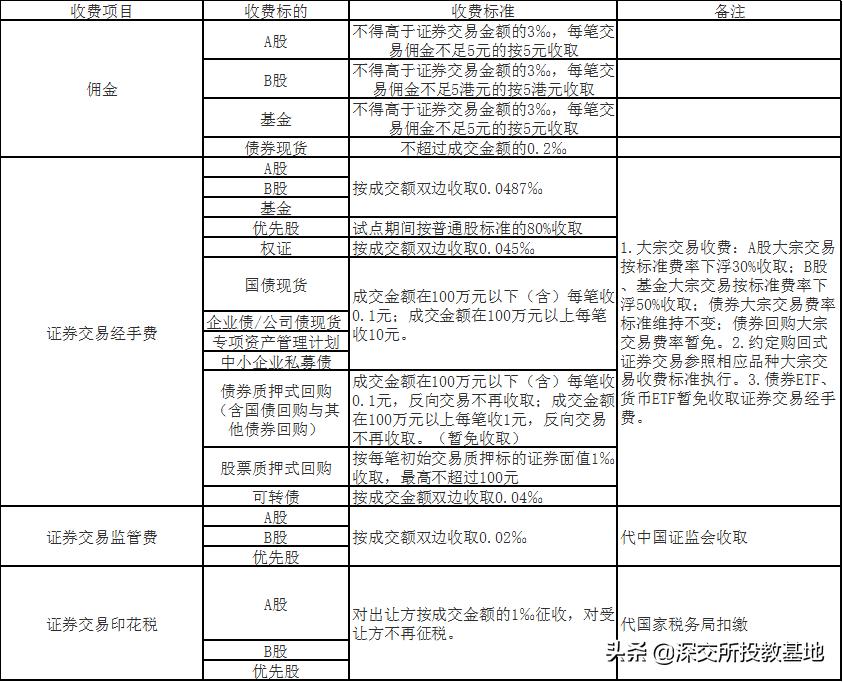
4、参与证券交易需要缴纳哪些费用?
答:投资者在参与证券交易时,需缴纳一定的费用,主要包含佣金(证券公司收取)、证券交易经手费(交易所收取)、证券交易监管费(证监会收取)、证券交易印花费(国家税务局收取)。其中经手费、监管费及印花税等均由证券公司代为收取,一般情况下,包含在佣金内,具体情况请以开户证券公司收取为准。
5、收取的费用有无具体的标准规定?
答:深圳证券交易所证券交易收费标准具体可参考下表:

注:(1)佣金收费标准为收费上下限标准,具体收费标准各证券公司可在该范围内确定,投资者可与开户证券公司确认;
(2)以上费用均以证券成交为前提,证券未成交不产生任何交易费用;
(3)上海证券交易所收费标准与本所略有不同,具体标准请参考上海证券交易所相关规定。
小贴士:
开立证券账户时会同时确定佣金标准,投资者在签订佣金相关文件时,可与证券公司工作人员确认佣金收取比例及包含的费用项目,以免后期因佣金收取问题引起不必要的纠纷。
(登陆http://investor.szse.cn/阅读手册全文)
(免责声明:本文仅为投资者教育之目的而发布,不构成投资建议。投资者据此操作,风险自担。深圳证券交易所力求本文所涉信息准确可靠,但并不对其准确性、完整性和及时性做出任何保证,对因使用本文引发的损失不承担责任。)