《陕西日报》是全国创刊最早的省级*党**报之一,是中国*产党共**在延安创刊并一直出版到今天的唯一一张报纸。前身是由毛*东泽**同志倡议创建并亲自题写报名、1940年3月25日在延安创刊的《边区群众报》,后更名《群众日报》。1954年10月更名《陕西日报》,成为*共中**陕西省委机关报。
陕西日报社拥有《陕西日报》《三秦都市报》《陕西农村报》《西部法制报》《当代女报》《新闻知识》《*党**风与廉政》等5报2刊,群众新闻网、三秦网、陕西农村网、西部法制报网、陕西文明网、丝路网等9网,以及群众新闻、新丝路、秦闻等3个客户端和100余个微博微信账号,《陕西日报》发行量稳定在21万份,新媒体覆盖用户超过1000万。同时,陕西日报传媒集团按照“围绕主责主业,积极培育发展涉报产业”的思路和要求,制订、实施产业发展战略,初步形成了覆盖新闻、广告、印刷、网络、物业管理、地产置业、文化传播、国际会展等多个领域的传媒产业集群。
因工作需要,现面向社会公开招聘20名工作人员。
一、招聘岗位及人数
本次招聘岗位共计7个,具体招聘岗位职责及任职条件,详见招聘岗位表。
二、招聘基本条件
1.政治信念坚定,热爱*党**的新闻事业,品学兼优,未受过违纪违法处分。
2.各招聘岗位要求第一学历为全日制本科。
3.*共中***党**员优先,工作经验丰富者优先。
4.年龄要求:本科毕业的,年龄在25岁以下(1995年11月1日以后出生);硕士毕业的,年龄在28岁以下(1992年11月1日以后出生);博士毕业的,年龄在30岁以下(1990年11月1日以后出生)。
三、招聘岗位表
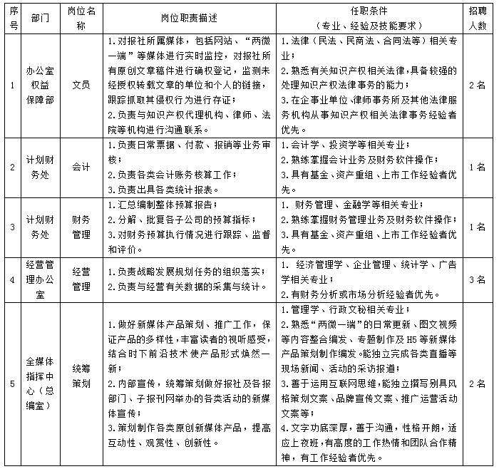
(一)行政岗位(9名)

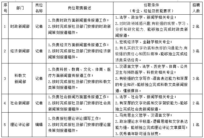
(二)采编岗位(共11名)

四、有下列情形之一者不得报考
1.有违法犯罪记录,曾受过刑事处罚的;
2.涉嫌违法、违纪正在接受审查尚未作出结论的;
3.被国家机关、事业单位开除公职或者辞退的;
4.因在公务员招录、事业单位招聘中违规违纪,在禁考期限内的;
5.有较为严重的个人不良信用记录的;
6.法律、法规规定不符合本次招聘要求的。
五、聘用与待遇
1.本次招聘结束后,招聘人员实行统一培训、试用、考核。试用期半年,试用期满,经考核合格后,报社人事处与其签定劳动合同书。
2.同地区同行业具有竞争力的薪酬待遇,试用期综合薪酬5千元左右(含五险一金);转正后,按平均绩效测算,月收入不低于8千元(含五险一金)。
3.按照国家政策办理五险一金。
六、 招聘流程
1.招聘公告在群众新闻网
(http://www.sxdaily.com.cn/)发布。
2.本次招聘按照网上报名、资格审查、面谈、笔试、面试、复审、考察、体检、公示等规定程序进行。
4.报名方式: 请将《陕西日报社招聘登记表》《信息登记表》电子版以附件的形式发送至shanbao2018@sina.com,邮件主题均以“姓名+应聘部门+岗位”为格式。每人限报一岗。
5.获取《陕西日报社招聘登记表》《信息登记表》
陕西日报社招聘登记表.doc
信息登记表.xls
七、声明
因疫情影响,本次招聘相关环节工作安排以实际通知为准。
本次招聘不收取应聘人员任何费用,不指定考试辅导用书,不举办也不委托任何机构举办考试辅导培训班,谨防上当受骗。
联系人:蔡老师、夏老师
咨询电话:(029)82267288,82267201
咨询时间:上午8:00-12:00、下午14:00-18:00
陕西日报社
2020年11月2日