继安能物流、百世快运之后,壹米滴答、中通快运、韵达快运、顺心捷达等全网型快运企业也陆续发布2022年春节放假通知,最早的从腊月二十开始放假,最晚的正月十五开工,官宣集结,节前最后一波高峰期已来袭,但愿平稳度过,回家过虎年!
集结汇总:快运企业放假时间表
直营体系快运公司: 以顺丰快运和德邦零担为主,2022年依旧和往年一样,以值班形式保障核心城市能正常取派,一线值班人员春节不打烊,其他不值班的放假8天,德邦职能部门放假19天
加盟体系快运公司: 以安能物流、百世快运、壹米滴答、中通快运、韵达快运、顺心捷达为主,2022年春节正常放假休息,基本上一线经营放假在12-15天,职能部门放假在12-25天左右。

图片来源:致快递根据调研整理
1、百世快运 官方正式对外通知
1月6日百世快运官方公众号正式发布“关于2022年春节期间物流停运告客户书”,对2022年春节运营做出如下安排:2022年1月25日(腊月二十三)至2022年2月8日(正月初八)放假,2022年2月9日(正月初八)全网恢复正常运营。

图片来源:官方微信公众号
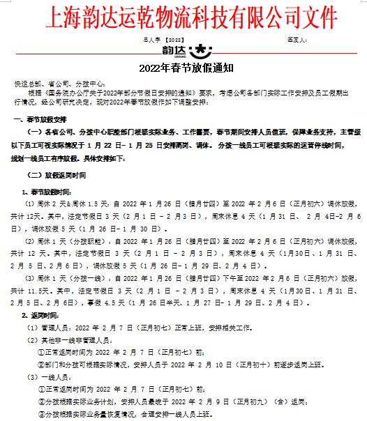
2、韵达快运 内部通知春节放假时间
春节放假安排: 2022年1月26日(腊月二十四)至2022年2月6日(正月初六)调休放假,共计12天。
节后返岗时间: 管理人员2022年2月7日(正月初七)正常上班,一线人员最晚2月9日返岗,非一线管理人员根据实际情况安排人员于2月10日逐步返岗上班。

图片来源:区域样本调研
3、顺心捷达 春节放假时间通知
总部放假通知: 2022年1月25日(腊月二十三)-2022年2月8日(正月初八),放假15天。 线上平台订单停运通知: 2022年1月15日(腊月十三)-2022年2月10日(正月初十),节后正月十一起恢复运营。

图片来源:区域样本调研
4、壹米滴答部分偏远线路停发
壹米滴答春节放假时间: 总部职能部门2022年1月22日(腊月二十)-2022年2月13日(正月十三),放假23天。一线部门2022年1月25日(腊月二十三)-2022年2月7日(正月初七),放假14天。 壹米滴答部分偏远路线: 1月4日起关闭甘肃/青海部分网点的到达功能。

图片来源:区域样本调研
其他快运企业放假时间关联文章:
安能:春节正常放假,这家物流企业内部放假通知来了;
德邦:2022年春节快递放假吗?这家企业率先给出答案