锦波重组胶原蛋白 (锦波生物胶原蛋白)

(报告出品方/作者:广发证券,罗佳荣、李桠桐)

一、重组胶原蛋白领域标杆企业,拥有先进核心技术及 完备产业链

(一)国内唯一重组Ⅲ型人源化胶原蛋白植入剂产品上市企业

锦波生物是国内领先的、具有代表性的已实现重组胶原蛋白及重组人源化胶原蛋白 产业化的企业。公司主营业务为以重组胶原蛋白产品和抗HPV生物蛋白为核心的各 类医疗器械、功能性护肤品的研发、生产及销售。公司的重组胶原蛋白产品和抗 HPV 生物蛋白产品分别基于公司自主研发的重组Ⅲ型胶原蛋白及酸酐化牛β-乳球蛋白为 核心成分。目前公司已经建立了从上游功能蛋白核心原料到医疗器械、功能性护肤 品等终端产品的全产业链布局,终端产品主要应用于妇科、皮肤科、外科、五官/口 腔科、肛肠科、护肤等不同应用场景中。公司已经完成包括Ⅰ型、Ⅲ型、XVII型等 重组人源化胶原蛋白主要的基础研究 并已在妇科、泌尿科、皮肤科、骨科、外科、 口腔科、心血管科等领域持续开展重组人源化胶原蛋白的应用研究。

公司是国内唯一重组Ⅲ型人源化胶原蛋白植入剂产品上市企业。2021年3月公司完 成重组Ⅲ型人源化胶原蛋白原材料技术突破,是我国第一个获得该医疗器械原材料 登记的企业,2022年4月24日,国家药监局综合司发布了《国家药监局综合司关于< 重组人源化胶原蛋白>医疗器械行业标准立项的通知》,锦波生物是该文件的主要参 与制定方之一。公司的三类医疗器械“重组Ⅲ型人源化胶原蛋白冻干纤维”于2021 年6月获NPMA批准上市,是国内目前唯一的重组Ⅲ型人源化胶原蛋白植入剂产品, 该产品用于面部真皮组织填充以纠正额部动力性皱纹(包括眉间纹、额头纹及鱼尾 纹),商品名为“薇旖美”。该产品是我国自主研制的首个采用重组人源化胶原蛋 白制备的医疗器械。

(二)产品线围绕重组胶原蛋白及抗病毒功能蛋白等核心成分多点位发展

公司的重组胶原蛋白产品和抗HPV生物蛋白产品分别以公司自主研发的重组Ⅲ型胶 原蛋白及酸酐化牛β-乳球蛋白为核心成分,包括医疗器械、功能性护肤品等各类终 端产品。其中公司在重组胶原蛋白产品领域的主要产品包括重组Ⅲ型人源化胶原蛋 白冻干纤维、创面及黏膜修复敷料、功能性护肤品等;在HPV生物蛋白产品领域的 主要产品为抗HPV生物蛋白敷料等。公司同时研发生产及销售以多肽为核心成分的 护肤品,用于治疗妇科病症的功能辅料以及具有抑菌功效的妇科卫生用品等产品。

近年来发展迅速,收入及利润端均快速增长。据公司招股说明书及财报披露数据, 公司2017年-2022年收入端以40.3%的复合增速从5126万元增长至3.90亿元,归母 净利润以33.5%的复合增速从1933万元增长至1.09亿元。2022年公司实现收入3.90 亿元,同比增长67.15%,实现净利润1.09亿元,同比增长90.24%。

锦波生物胶原蛋白深度分析,锦波生物重组蛋白价格

据公司招股说明书披露数据,公司抗HPV生物蛋白制品2022年实现收入4670万元, 占比11.97%,其中抗HPV生物蛋白医疗器械收入占比11.82%,抗HPV生物蛋白尾 声用品收入占比0.15%;重组胶原蛋白相关产品2022年实现收入3.34亿元,占比 85.60%,其中重组胶原蛋白医疗器械、功能性护肤品、原料及重组胶原蛋白卫生用 品收入占比分别为65.30%、16.91%、2.67%及0.72%。重组胶原蛋白医疗器械收入 占比快速提升。

围绕核心成分,构建丰富研发管线。公司研发以自主研发为主,同时结合产学研合 作研发,目前已形成蛋白结构研究及功能区筛选技术、功能蛋白高效生物合成及转 化技术、功能蛋白标准化注射剂研究平台、功能蛋白多维度评估BSL-2实验室及临 床前应用平台五项核心技术平台,并正在开展以重组Ⅲ型、Ⅰ型及ⅩⅦ型人源化胶 原蛋白为核心成分,可应用于妇科、外科、骨科等多种领域产品的开发,以及广谱抗冠状病毒药物EK1多肽雾化吸入剂的研发。

(三)股权结构清晰,第一大股东为公司实控人

截至2023年6月13日,公司控股股东、实际控制人为公司董事长杨霞女士,共计持 有公司4009.88万股股份,占公司总股本的64.32%。除杨霞外,公司目前不存在其 他持有公司5%以上股份的股东。

公司高管团队多在公司任职多年,核心高管稳定性较强。董事长杨霞、董事兼副总 经理金雪坤、陆晨阳、李万程等核心高管均在公司供职多年,其他高管团队多拥有 丰富从业经历及医疗行业工作背景。

二、重组胶原蛋白终端应用场景丰富,市场前景广阔

(一)胶原蛋白是人体组织器官的主要结构蛋白,发挥多种重要生物学功 能

胶原蛋白是人体主要的细胞外基质(ECM),是人体组织器官的主要结构蛋白,约 占人体蛋白质总量的30-40%。胶原蛋白常见于皮肤、血管、肌腱、筋膜等部位,发 挥多种重要的生物学功能。人类目前已发现 28 种型别的胶原蛋白,分布在人体不 同的组织器官,全方位参与人体组织器官的修复和再生。

胶原蛋白由特殊的三重螺旋结构链组合而成,原胶原为胶原蛋白的基本结构单元, 每条原胶原链大约含有1000个氨基酸单体。原胶原肽链的一级结构具有(Gly-X-Y)n 重复单位,其中X和Y可以为任意一种氨基酸,通常为脯氨酸和羟脯氨酸,少数为赖 氨酸和羟赖氨酸。目前已发现的胶原蛋白类型达28种,根据胶原蛋白在体内的分布 以及功能特点,可分为间质胶原、基底膜胶原和细胞外周胶原。根据其结构的不同, 又可分为微纤维胶原、类纤维胶原、成纤维胶原、成网状胶原、跨膜胶原、锚定胶 原等。其中纤维胶原在组织中分布最广,根据类型可以分为:Ⅰ型胶原、Ⅱ型胶原、 Ⅲ型胶原、Ⅳ型胶原等。其中Ⅰ型和Ⅲ型胶原蛋白主要存在于皮肤、肌腱、韧带、 关节等结缔组织中,构成细胞外基质网状结构,是真皮层中最主要的胶原蛋白类型, 起到支撑、连接真皮组织的作用,因此Ⅰ型和Ⅲ型胶原蛋白是治疗由于萎缩或迁移而引起的皮肤体积消耗的常见材料选择之一。据巨子生物招股书资料显示,胶原蛋 白具有低免疫原性、与细胞外基质的强相互作用性能、生物相容性和可降解性等生 物特性,同时凭借其自身的机械强度,可在人体内作为填充材料使用。

(二)重组胶原蛋白优势明显,市场规模有望快速赶超动物源胶原蛋白

胶原蛋白根据原材料的来源可分为动物组织提取的动物源胶原蛋白和生物合成的重 组胶原蛋白。动物源胶原蛋白获取方式主要为通过从牛皮、猪皮、鱼皮等胶原含量 高的动物组织中进行提取,主要应用于止血海绵、凝胶剂、生物敷料、人工骨及护 肤品等产品。但动物源的大分子胶原蛋白存在一些缺陷:(1)存在潜在的传染病危 险;(2)存在引起机体排斥反应炎症的风险;(3)排斥反应导致的高吸收率使治 疗频次增加、成本增加的风险。此外,动物源胶原蛋白的提取过程还存在高成本、 重污染、获取率低等缺陷。因此,基于基因工程技术生产的重组胶原蛋白近年来得 到快速发展。

重组胶原蛋白是采用重组DNA技术,对编码所需人胶原蛋白质的基因进行遗传操作 和修饰,利用质粒或病毒载体将目的基因带入适当的宿主细胞中,表达翻译成胶原 蛋白或类似胶原蛋白的多肽,经过提取和纯化等步骤制备而成。重组胶原蛋白的具 体生产工艺为:将来自人体胶原蛋白的mRNA经逆转录合成cDNA,随后进行酶切, 再通过特定序列的整理缝合、与特定表达载体连接,转入大肠杆菌或毕赤酵母中, 获得相对较高的表达量;通过发酵、分离、纯化手段生产生物重组胶原蛋白是利用结构生物学、基因重组工程等技术,以人特定型别胶原蛋白功能区基因编码为模板, 进行筛选、制备得到与人胶原蛋白氨基酸序列相同或类似的一类新型生物材料。其 中,与人胶原蛋白全长或部分氨基酸序列一致的为重组人源化胶原蛋白。目前,已 有许多重组表达系统被应用于胶原蛋白的重组表达,如大肠杆菌、酵母、动物细胞、 转基因动物和转基因植物等。据公司招股书资料显示,相较于动物源性胶原蛋白, 重组胶原蛋白不含非人胶原蛋白的序列片段,具有生物活性及生物相容性更高、免 疫原性更低、漏检病原体隐患风险更低、水溶性更佳及可进一步加工优化等固有优 势。此外,重组胶原蛋白的变性温度在72℃以上,而动物源性胶原蛋白的变性温度 为40℃,因此重组胶原蛋白更容易运输及储存。

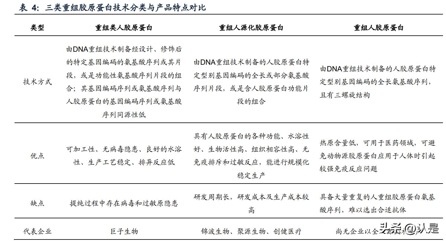
根据《重组胶原蛋白生物材料命名指导原则》,重组技术可分为三类:(1)重组类 胶原蛋白:由人体胶原蛋白功能区域的mRNA逆转录为cDNA,并重组修饰后形成的 特定基因编码的氨基酸序列或片段,主要企业为巨子生物;(2)重组人源化胶原蛋 白:由人体中胶原蛋白功能区基因序列的部分区域重组制成的人胶原蛋白特定型别 基因编码的全长或部分氨基酸序列片段,或含人胶原蛋白功能片段的组合,主要企 业为锦波生物、创健医疗等;(3)重组人胶原蛋白:具备三螺旋结构的人胶原蛋白 特定型别基因编码的全长氨基酸序列,目前尚无规模企业达到全人源重组水平。重 组胶原蛋白的核心区别在于表达体系建立、宿主选择、蛋白表达等,随着基因序列 同源性和相似度的提升,胶原载体表达产率和生物活性功能出现相应提升。

锦波生物胶原蛋白深度分析,锦波生物重组蛋白价格

据巨子生物招股书披露数据,按零售额计算,中国重组胶原蛋白产品的市场规模从 2017年的人民币15亿元增至2021年的人民币108亿元,未来预计将进一步以42.4% 的复合年增长率从2022年的185亿元增至2027年的1083亿元。2021年动物性胶原蛋 白产品终端市场规模约为179亿元,2017年至2021年复合增速为21.8%,重组胶原 蛋白产品终端市场规模约为108亿元,2017年至2021年复合增速为63.0%。此外, 重组胶原蛋白产品在整个胶原蛋白产品市场中的渗透率从2017年的15.9%增至 2021年的37.7%,且预计将进一步从2022年的46.6%增至2027年的62.3%。预计到 2023年重组胶原蛋白产品终端市场规模将超过动物性胶原蛋白,达到271亿元。

(三)重组胶原蛋白应用场景广泛,各细分市场规模均快速增长

据巨子生物招股书披露,重组胶原蛋白主要有如下三种应用场景:

1.专业皮肤护理(功效性护肤品和医用敷料):专业皮肤护理产品用于解决皮肤敏 感、皮肤衰老、慢性湿疹及过敏等皮肤问题,包括功效性护肤品及医用敷料。

(1)功效性护肤品采用温和的配方和活性成分,如胶原蛋白、透明质酸和植物提取 物等,有助于确保通过高性能成分解决一系列肌肤状况。据巨子生物招股书披露数 据,2021年中国皮肤敏感人群总数超过4亿人,占中国总人口30%以上。按零售额 计算的功效性护肤品市场规模从2017年的133亿元增至2021年的308亿元,复合年 增长率为38.8%,预计2027年将达到2118亿元,复合年增长率为38.8%。其中,基 于重组胶原蛋白的功效性护肤品规模已经超过动物源性胶原蛋白(2021年前者市场 规模为46亿元,后者为16亿元),预计未来重组胶原蛋白功效性护肤品将继续高速 增长。

(2)中国医用敷料的市场规模以40.0%的CAGR从2017年的67亿元增至2021年的 259亿元,预计未来将以23.1%的CAGR从2022年的347亿元进一步增至2027年的 979亿元。其中基于重组胶原蛋白的医用敷料市场规模以92.2%的CAGR从2017年的3.52亿元增至2021年的48亿元,预计未来将以28.8%的CAGR从22年的72亿元增至 2027年的255亿元。

2.肌肤焕活应用(非手术类医美领域应用):透明质酸钠、肉毒毒素及胶原蛋白是 三大适用于肌肤焕活应用的生物活性成分,相比于透明质酸钠和肉毒毒素,胶原蛋 白由于动物源性胶原蛋白生产成本较高及安全隐患较大,目前市场份额尚低。考虑 到重组胶原蛋白在多个特性上优于动物源蛋白,且价格有逐渐下降的趋势,预计重 组胶原蛋白相关产品未来市场份额将进一步扩大。截至2020年尚未有重组胶原蛋白 类医美产品上市,但预计其未来渗透率将从2022年的4.8%进一步提升至2027年的 9.7%。

3.生物医用材料:中国基于胶原蛋白的生物医用材料市场规模以33.5%的CAGR从 2017年的10亿元增至2021年的32亿元,预计将以35.1%的CAGR从2022年的44亿元 增至2027年的199亿元。由于重组胶原蛋白具备较好生物相容性及促进成骨细胞再 生的能力,其是用于植入型医疗器械的理想生物活性成分,尤其是牙科植入物。

从竞争格局来看,功效型护肤品市场较为集中,2021年前五大参与者占67.5%的市 场份额;医用敷料市场较为分散,2021年前五大参与者仅占26.5%的市场份额;专 业批复护理产品市场竞争格局适度集中,2021年前五大参与者占44.7%的市场份额。

三、重组Ⅲ型人源化胶原蛋白冻干纤维快速放量中,有 望为公司提供较大业绩弹性

(一)公司基于重组人源化胶原蛋白材料开发多种产品

公司在重组胶原蛋白领域具有行业领先优势。不同于行业内传统的动物提取方式, 公司的重组人源化胶原蛋白来源于生物发酵,并且其氨基酸序列确定,具有稳定的 三螺旋结构,注射入体内后可完全降解吸收,克服了动物源胶原蛋白引起的免疫原 性风险因此具有较强的技术先进性。 公司基于重组人源化胶原蛋白材料开发了包括重组胶原蛋白皮肤修复敷料、重组胶 原蛋白精华液、重组胶原蛋白植入剂、重组胶原蛋白面膜和重组胶原蛋白黏膜修复 敷料等。代表产品包括重组Ⅲ型人源化胶原蛋白冻干纤维、医用重组人源胶原蛋白 功能敷料(凝胶型)(无菌型)、医用Ⅲ型胶原蛋白溶液、重组人源胶原蛋白阴道 敷料、164.88肌频活性蛋白面部精华原液和肌频164.88生物蛋白面膜等。

据公司招股书披露,2022年公司重组胶原蛋白类产品中,收入占比最高的产品为重 组人源化胶原蛋白修复敷料(占比33.54%),其次是重组胶原蛋白植入剂(占比 29.87%),二者分别实现销售收入1.31亿元、1.17亿元。重组胶原蛋白精华液、重 组胶原蛋白面膜、重组胶原蛋白粘膜修复敷料收入占比分别为9.42%、3.70%、1.89%。

(二)重组Ⅲ型人源化胶原蛋白冻干纤维上市后快速放量,渗透率仍有较 大提升空间

重组Ⅲ型人源化胶原蛋白是通过DNA重组技术制备的人Ⅲ型胶原蛋白核心功能区的 组合,其氨基酸序列的重复单元与人胶原蛋白氨基酸序列特定功能区相同;其功能 区域具有164.88°柔性三螺旋结构;具有高于人体Ⅰ型和Ⅲ型胶原蛋白的细胞粘附性; 具有良好的修复特性,预计在血管内皮、子宫内膜、创面、口腔黏膜修复及骨科等 领域具有广阔的临床应用。 2018年6月,锦波生物联合复旦—锦波功能蛋白联合研究中心、中国科学院生物物 理研究所首次解析了人Ⅲ型胶原蛋白中央功能区域的高分辨率原子结构,在该领域 取得了重要的原始创新突破,相关成果已被国际蛋白结构数据库收录。公司主要通 过对人胶原蛋白长期研究、氨基酸序列分析,发现其核心功能区(其有1466个氨基 酸,发行人发现的III型胶原蛋白的核心功能区为483-512位氨基酸序列),并用原子 结构解析确认功能区内在特征,再将该核心功能区串联重复,无缝拼接,通过合成 生物方法制备具有相关三螺旋结构和功能的重组人源化胶原蛋白。公司科研团队利 用重组DNA技术,结合蛋白工程前沿的蛋白理性设计和优化技术,成功得到了高活 性型人源Ⅲ型胶原蛋白。同时,公司科研团队通过优化蛋白序列与选择性拼接,破 解了活性胶原蛋白大规模产业化的技术瓶颈,实现了人源Ⅲ型胶原蛋白量产。至此, 锦波生物构建了所有人源Ⅲ型胶原蛋白从原料到制剂的完整自主知识产权。

锦波生物胶原蛋白深度分析,锦波生物重组蛋白价格

公司以重组III型人源化胶原蛋白作为唯一成分,开发了重组III型人源化胶原蛋白冻干 纤维产品,2021年6月,公司的“重组Ⅲ型人源化胶原蛋白冻干纤维”(商品名: 薇旖美)获国家药品监督管理局批准上市,是我国首个采用重组人源化胶原蛋白制 备的医疗器械,该产品的主要用途为面部真皮组织填充以纠正额部动力性皱纹。公 司的“重组Ⅲ型人源化胶原蛋白冻干纤维”属于第三类医疗器械。截至2022年底, 公司的“重组Ⅲ型人源化胶原蛋白冻干纤维”为国内唯一获药监局批准的可注射重 组人源化胶原蛋白产品,市场上暂时不存在完全一致的竞品。

薇旖美为目前已上市胶原蛋白注射剂产品中唯一重组胶原蛋白类产品。在产品特征 方面,上表中其他注射剂产品均为动物源胶原蛋白类产品,其中双美生物的产品所 胶原蛋白为Ⅰ型胶原蛋白,其他产品标明的所含胶原蛋白成分并未明确说明其是否 为Ⅲ型胶原蛋白;且主要成分除胶原蛋白外,部分产品还含有如PMMA微球体、盐 酸利多卡因等其他成分。而公司的“重组Ⅲ型人源化胶原蛋白冻干纤维”的唯一成 分是Ⅲ型胶原蛋白,且属于重组人源化胶原蛋白,其唯一的成分就是重组Ⅲ型人源 化胶原蛋白,不含其他物质,产品形态为冻干纤维。 在使用方法方面,该产品终端使用方式为用注射用生理盐水配制成溶液进行注射, 其不存在强制性的剂量要求及疗程周期,一般情况下单人单部位建议单次注射量为 2-3 支,同时临床试验显示该产品90天内有效,因此后续根据患者具体情况建议每 间隔 3 个月左右注射一次。 2021年公司重组III型人源化胶原蛋白冻干纤维产品实现销售收入2842.21万元,收入 占比12.18%,2022年实现销售收入1.17亿元,收入占比29.87%,收入占比快速提 升。假设每人每年注射2次,每次注射2-3支,以终端价格(6800元/支)计算的单人 年消费金额约为2.72万元-4.08万元,以出厂价格(1133元/支)计算的单人年消费金 额约为4532元-6798元;2022年公司产品使用人数大约在1.71万人-2.57万人,仍有 较大推广空间。

公司重组III型人源化胶原蛋白冻干纤维产品分为民营医院和公立医院两部分客户开 展推广工作。(1)民营医院方面,公司以一二线城市的头部机构皮肤科为主,以直 营团队直销为主,重点省份(北京、浙江、江苏、四川)经销为辅,直销侧重于专 业化学术推广,经销侧重于客户服务、物流配送等,直营团队和经销商互相配合, 更好的服务目标客户。(2)公立医院方面,以一二线城市大型三甲医院皮肤科为开 发重点,并以经销为主,直营团队辅助,经销商侧重于开发进院、推广服务等推广 活动,直营团队侧重于学术、培训等实操性较强的活动。截至2022年H1,公司直销 渠道销售占比44.51%,经销渠道渠道销售占比43.61%。据爱美客招股书披露,2019年中国具备医疗美容资质的机构约为13000家。截至2022H1,公司重组III型人源化 胶原蛋白冻干纤维非同一控制下客户数量373家,有较大提升空间。预计覆盖终端机 构数量将快速提升,带动产品加速放量。预计随销售规模持续扩大,产品毛利率有 望进一步提升。

(三)重组Ⅲ型人源化胶原蛋白冻干纤维上市后快速放量,渗透率仍有较 大提升空间

公司拟向不特定合格投资者公开发行股票不超过500万股股票(未考虑超额配售选择 权的情况下),公司及主承销商可以根据具体发行情况择机选择使用超额配售选择 权,若全额行使,本次发行股票数量增加至不超过575万股。

重组人源化胶原蛋白新材料及注射剂产品研发项目主要建设内容为重组人源化胶原 蛋白新材料及注射剂产品的研发,能够加速公司研发成果转化、提高公司研发核心 竞争力。该项目分为6个子项目,研究对象主要包括重组I型人源化胶原蛋白、重组II 型人源化胶原蛋白、重组Ⅳ人源化胶原蛋白、重组V型人源化胶原蛋白、重组Ⅶ型人 源化胶原蛋白和重组XVII型人源化胶原蛋白,研究内容包括对其的基础研究、剂型 研究、动物研究、临床研究及注册申报。

公司募投项目所衍生出的产品的临床前、临床试验时点主要集中在临床阶段结束前, 注册时点则为各项目的注册申报阶段结束时间点,产业化时间点则在注册申报完成 后3-6月内。目前重组人源化胶原蛋白001的基础研究和动物实验已完成、重组人源 化胶原蛋白002的基础研究已完成,重组人源化胶原蛋白006的动物实验已完成。 品牌建设是为满足公司重组胶原蛋白产品为主导的医疗器械、功能性护肤品价值信 息及影响力传播的需要而进行的市场推广活动安排、广告投放以及所需的各种推广 资料的设计及制作。其中,公司部分医疗器械和功能性护肤品的品牌建设活动主要 的受众为广大消费者。该项目将在现有公司销售体系的基础上,加强营销体系建设, 强化医疗机构的服务培训,强化公司品牌建设,加大对个人消费者的品牌推广,增 强电商业务的获客能力及客户粘性。

四、抗 HPV 生物蛋白产品市占率领先,预计保持平稳 增长趋势

病毒的完整生命周期包括附着、入侵、脱壳、基因组及蛋白合成、组装、释放等。 “病毒进入抑制”是指药物/蛋白在病毒附着与入侵阶段,阻断病毒与宿主靶细胞的 黏附以及与受体/共受体的结合及与靶细胞膜的融合。此外,病毒*制剂抑**可以阻断病 毒通过病毒包膜蛋白介导感染相邻的未感染细胞的途径,从而从多方面阻断感染。 常用的抗病毒药物主要作用于病毒复制周期的某个环节,常见抗病毒药物如逆转录 酶*制剂抑**、整合酶*制剂抑**和蛋白酶*制剂抑**等需进入细胞发挥抗病毒作用。而病毒进 入*制剂抑**作用于病毒感染的起始阶段,无需进入细胞即可从源头阻断病毒与宿主细 胞的直接接触而发挥抗病毒作用。

近年来,随着行业内企业及科学家对病毒抑制机理的研究,功能蛋白在抗病毒领域 的应用场景被逐渐挖掘。通过对功能蛋白以及抗病毒领域的多年研究,公司已成功 开发以酸酐化牛 β-乳球蛋白为核心成分的抗 HPV 生物蛋白产品,用于治疗妇科疾 病,此外公司以 SARS-CoV-2HR17 基序与泛冠状病毒*制剂抑** EKI 复合的晶体蛋 白为核心成分,正在开展研发广谱抗冠状病毒新药 EK1喷雾剂的Ⅰ期临床实验。

(一)公司抗 HPV 生物蛋白产品市占率领先,具有明显竞争优势

HPV是一种球形DNA病毒,目前已经分离出120多种基因型,可分为粘膜型、皮肤 型和疣状表皮发育不良型三种亚型,粘膜型HPV又分为低危型和高危型,高危型HPV 持续感染可引起宫颈癌、肛门和生殖道癌及头颈部肿瘤。高危HPV感染发展为宫颈癌一般需要10年左右,阻断高危HPV感染对预防宫颈癌有重要意义。 世界卫生组织2018年统计结果显示,全球宫颈癌每年新发病例近57万人,死亡病例 约31.1万例;其中我国每年有10.6万新发宫颈癌病例,并有约4.8万例死亡。国际癌 症研究协会(IARC)认定持续性高危型HPV感染正是诱发宫颈癌的重要原因,99% 以上的宫颈癌与HPV感染有关,30岁以上妇女HPV持续感染平均8-24个月可发生宫 颈癌前病变,平均8-12年可发展为浸润癌。国际癌症研究中心(IARC)的研究结果 显示75%以上宫颈癌中HPV16,18,31和45型呈阳性,主要的两个高危型 HPV16 和 HPV18 约引起 70%左右的宫颈癌,世界卫生组织也因此将HPV与艾滋病、癌症一 起列为人类三大绝症。根据国内2020年癌症统计数据,国内统计发现宫颈癌已成为 新发病例第6位、死亡率第7位。

目前临床常用治疗HPV的主要方法包括:重组人干扰素α-2b外用剂型(包括:栓剂、 阴道泡胶囊(片)、凝胶、软膏剂等)、中药制剂保妇康栓及抗HPV生物蛋白敷料。 干扰素以及中药制剂等通过调节机体免疫功能等机制发挥抗病毒作用,抗HPV生物 蛋白敷料通过其核心成分酸酐化牛β-乳球蛋白空间占位、直接阻断HPV病毒与人体 细胞结合,从而进一步阻断HPV感染。

(1)重组人干扰素α2b系列产品: 重组人干扰素α2b系列产品包括重组人干扰素α2b阴道泡腾片等产品,主要成分是重 组人干扰素α2b,主要用于治疗某些病毒性疾病,如急慢性病毒性肝炎、带状疱疹、 尖锐湿疣等,根据广州 标点医药信息股份有限公司统计数据,在2020年度我国治疗 HPV感染医药产品市场主要产品中, 重组人干扰素α2b系列产品市场份额为 20.61%,生产该产品的主要企业包括北京凯因科技股份有限公司等。

(2)保妇康栓: 保妇康栓主要成分是莪术油、冰片,用于湿热瘀滞所致的带下病,症见带下量多、 色黄、时有阴部瘙痒;霉菌性阴道炎、老年性阴道炎、宫颈糜烂,同时对于HPV病 毒有一定效果。根据广州标点医药信息股份有限公司统计数据,在2020年度我国治 疗HPV感染医药产品市场主要产品中,保妇康栓市场份额为29.76%,生产该产品的 主要企业包括海南碧凯药业有限公司等。

(3)抗HPV生物蛋白敷料: 抗HPV生物蛋白产品含有核心成分酸酐化牛β-乳球蛋白,其能够有效阻断HPV感染。 根据广州标点医药信息股份有限公司 统计数据,在2020年度我国治疗HPV感染医 药产品市场主要产品中,公司抗HPV蛋白产品市场份额为14.58%。

锦波生物胶原蛋白深度分析,锦波生物重组蛋白价格

公司的抗HPV生物蛋白产品主要为抗HPV生物蛋白敷料。该产品以酸酐化牛β-乳球 蛋白为主要原材料,用于HPV感染引起的皮肤病,阻断生殖道高危型HPV感染,预 防宫颈病变发生。酸酐化牛β-乳球蛋白表面带有负电荷,能与HPV壳蛋白的正电荷 区域相结合,并占位、阻断HPV病毒侵入宿主细胞内的过程,达到阻断HPV感染的 目的。公司酸酐化牛β-乳球蛋白系列产品通过与病毒壳蛋白结合直接阻断病毒,且 因分子量较大不会被血液吸收,保障了安全有效,并且其直接针对由HPV病毒引起 的适应症,具有较高的有效性。 公司抗HPV生物蛋白产品有效性更佳明显。根据广州标点医药信息股份有限公司统 计数据,在2020年度我国治疗HPV感染医药产品市场主要产品中,公司抗HPV蛋白 产品市场份额为14.58%。排名第3,前两位分别为保妇康栓和重组人干扰素α2b系列 产品,市场份额分别为29.76%和 20.61%。根据实验结果,公司的抗HPV生物蛋白 产品相较保妇康栓和重组人干扰素α-2b外用剂型的转阴率更高,有效性更加明显。 此外,公司还有抗HPV生物蛋白隐形膜(Ⅱ类医疗器械)、抗HPV生物蛋白消毒洗 护等产品。

从市场份额来看,根据广州标点医药信息股份有限公司统计数据,在能够治疗HPV 感染的产品中,抗HPV生物蛋白敷料产品的销售规模占比由2018年的18.59%下降为 2020年的14.58%。主要是因为2020 年各类医疗产品均受到下游需求下降的影响, 而抗HPV生物蛋白敷料是专用于治疗HPV病毒感染的产品,适应症相对单一,相比 于适应症更多的其他竞品受到下游需求影响相对更大。

公司抗HPV生物蛋白敷料市场占有率有所下降,但抗HPV生物蛋白敷料业绩整体稳 定,并未出现大幅下滑。公司抗HPV生物蛋白敷料/膜2019年-2022年分别实现收入 5986万元、4592万元、5444万元及4610万元,收入占比分别为38.39%、28.47%、 23.32%、11.82%。主要竞品中保妇康栓属于中药制剂,重组人干扰素α2b系列产品 属于生物药,公司的抗HPV生物蛋白敷料属于医疗器械,三者定位不同。抗HPV生 物蛋白敷料产品自2012年上市已有十年,在HPV治疗领域已积累了丰富的治疗案例 和良好的市场口碑,市场渠道较为稳定。近年来虽然市场占有率有所下降,但市场 销售金额总体平稳,预计未来仍将保持平稳增长趋势。

(二)广谱抗冠状病毒多肽 EK1 目前处于临床一期

冠状病毒是一组有包膜的正链单股RNA病毒,属于嵌套病毒目、冠状病毒科、冠状 病毒属,可引起呼吸道、消化道和神经系统疾病。冠状病毒SARA-CoV的一个变种 是引起非典型肺炎的病原体,属于RNA病毒。以新冠病毒(COVID-19)为代表的冠 状病毒对全世界人民的生命健康带来巨大威胁,对各个国家的医疗体系带来沉重负 担,为了应对新冠疫情的必要防控措施也对各国经济产生了巨大影响。目前我国对 于冠状病毒的特效药物需求仍比较迫切。

S蛋白是一种经典一型病毒膜融合蛋白,在介导病毒感染中起重要作用,并且是所有 关中病毒共有的,是开发特定药物的重要靶蛋白。广谱抗冠状病毒多肽EK1是根据 冠状病毒的S蛋白的序列和结构,通过对S蛋白特定区域衍生并修饰优化得到的产物, 具有良好的细胞-细胞融合抑制活性。 公司开发的广谱抗冠状病毒新药EK1雾化剂已于2021年9月9日获批临床,基础研究 结果显示EK1雾化剂对新型冠状病毒具有广谱性,对包括新型冠状病毒在内的感染 人的6种冠状病毒及3种感染蝙蝠的冠状病毒均具有良好的抗病毒活性。EK1喷雾剂 Ⅰ期临床试验中,将通过对健康成年实验者进行给药,并且通过剂量递增、单中心、 随机、双盲、安慰剂平行对照的耐受性和药代动力学进行研究。据公司招股书披露, 截至目前,一期临床单次给药已完成,已进入二期给药阶段,未出现重不良反应事 件,临床研究的安全性数据显示该产品安全性良好。

五、盈利预测

公司的重组胶原蛋白产品和抗HPV生物蛋白产品分别以公司自主研发的重组Ⅲ型胶 原蛋白及酸酐化牛β-乳球蛋白为核心成分,包括医疗器械、功能性护肤品等各类终 端产品。

(1)重组Ⅲ型人源化胶原蛋白冻干纤维:2021年9月上市,为国内已上市胶原蛋白 类医疗器械产品中唯一可用于面部注射的重组胶原蛋白产品,上市后迅速放量,目 前产品仍在初期推广阶段中,覆盖机构数量及人群数量均较少。据爱美客招股书披 露,2019年中国具备医疗美容资质的机构约为13000家。截至2022H1,公司重组III 型人源化胶原蛋白冻干纤维非同一控制下客户数量373家,有较大提升空间。据爱美 客招股书披露,2017年-2019年爱美客新增客户数量为478家、614家、829家,公 司主要产品嗨体随覆盖客户数量快速增长,2018、2019年收入端分别同比增长 118.7%、225.3%。预计未来2-3年随公司重组Ⅲ型人源化胶原蛋白冻干纤维覆盖机 构 数 量 快 速 增 加 , 带 动 销 售 规 模 快 速 增 长 , 预 计 未 来 三 年 收 入 增 速 为 200%/120%/50%。

随销售规模快速增长,产品毛利率有望进一步提升。据公司招股书披露,公司重组 胶原蛋白产品的毛利率分别为78.33%、81.69%和86.05%,2021年和2022年,毛利 率上升主要是因为第三类医疗器械产品“重组Ⅲ型人源化胶原蛋白冻干纤维”(薇 旖美)销售金额占比增长并且该产品毛利率较高。 毛利率方面:由于薇旖美出厂价约为1133元/支,终端应用场景主要在医疗美容机构 皮肤科,跟爱美客嗨体应用场景较为类似,且相关原料为公司自产,我们判断该产 品毛利率与爱美客毛利率水平较为接近。据爱美客年报披露数据,爱美客2019-2022 年毛利率分别为预计该产品毛利率约为92.63%、91.81%、93.70%、94.85%,假设 薇旖美毛利率约为90%左右,考虑到该产品销售体量仍然较小,规模效应带来的成 本降低趋势尚不明显,预计毛利率未来三年基本保持稳定。

(2)重组胶原蛋白二类医疗器械产品:包括重组胶原蛋白修复敷料(主要应用于皮 肤科)、重组胶原蛋白黏膜修复敷料(主要应用于妇科、皮肤科、口腔科等科室), 前者随重组Ⅲ型人源化胶原蛋白冻干纤维(薇旖美)上市后在皮肤科得到快速推广, 近年来增速较快,预计未来跟随薇旖美推广保持快速增长态势,预计未来三年收入 增速分别为100%/40%/30%;后者主要应用科室中同类适应症存在多种可选产品, 预计未来将保持平稳增长,预计未来三年收入增速分别为30%/28%/25%。据公司招 股书披露数据,公司重组胶原蛋白产品包含医疗器械、功能性护肤品及卫生用品, 2022年公司重组蛋白产品综合毛利率为86.05%,预计二类医疗器械产品毛利率相对 较高,假设在85%左右,受益于产品结构优化,未来三年每年增长0.2%。

(3)重组胶原蛋白功能性护肤品:市场竞争较为激烈,但市场增速较快,预计未来 将以市场增速为基础增长,预计未来三年收入增速分别为20.7%/14.6%/11.0%。据 公司招股书披露数据,公司重组胶原蛋白产品包含医疗器械、功能性护肤品及卫生 用品,2022年公司重组蛋白产品综合毛利率为86.05%,公司重组胶原蛋白功能性护 肤品技术壁垒低于医疗器械类产品,预计该类产品毛利率低于重组蛋白产品综合毛 利率,假设在80%左右。考虑到功能护肤品销售策略未出现重大变化,预计毛利率 未来三年基本保持平稳。

(4)抗HPV生物蛋白产品:公司抗HPV生物蛋白敷料市场占有率有所下降,但抗 HPV生物蛋白敷料业绩整体稳定,并未出现大幅下滑。公司抗HPV生物蛋白敷料产 品自2012年上市已有十年,在HPV治疗领域已积累了丰富的治疗案例和良好的市场 口碑,市场渠道较为稳定。近年来虽然市场占有率有所下降,但市场销售金额总体 平稳,预计未来仍将保持平稳增长趋势,预计未来三年收入增速分别为10%/9%/8%。 据公司招股书披露,2022年抗HPV生物蛋白产品毛利率为88.44%,公司抗HPV生物 蛋白产品销售较为稳定,预计未来三年毛利率基本保持平稳。

(5)卫生用品及其他销售:主要为重组胶原蛋白及九肽原料、重组胶原蛋白消毒洗 护产品、抗HPV生物蛋白消毒洗护产品等产品,自有品牌主要有兰蜜、锦波等,ODM 模式客户品牌主要有秀域等。2022年受疫情影响收入有所下滑,23年开始恢复性增 长,预计未来三年收入增速分别为38.4%/36.9%/34.5%。由于包含ODM产品,预计 该类产品毛利率相对较低,假设为75%左右,考虑到业务模式较为稳定,假设未来 三年毛利率水平基本保持平稳。

综上,我们预计公司2023年、2023年及2025年营业收入分别为7.80亿元、13.31亿 元及18.54亿元,同比增速分别为100.0%、70.6%及39.2%;归母净利润分别为2.17 亿元、3.92亿元及5.60亿元,同比增速分别为98.9%、80.3%及43.0%。

(本文仅供参考,不代表我们的任何投资建议。如需使用相关信息,请参阅报告原文。)

精选报告来源:【未来智库】。「链接」