摘要:我国工程建设行业已进入向高质量发展转型的新阶段。在工程行业追求项目绩效提升和行业可持续发展的过程中,激励作为一种重要的项目管理工具,能够发挥不可忽视的积极作用。然而,现有研究侧重于对激励的现状和策略进行描述,缺乏对其内在作用机理的揭示。该文提出了组织间激励作用机理理论模型,通过问卷调研收集来自中国工程企业的实证数据,并利用偏最小二乘法结构方程对模型进行分析验证。分析结果揭示了组织间激励与组织间关系、项目资源、组织能力以及项目绩效之间的作用机理;验证了组织间激励既能够直接促进项目绩效的提升,又能够改善组织间关系和项目资源供给,从而间接促进项目绩效的提升;强调了将组织间关系转化为项目资源以及将项目资源内化为组织能力的重要性。研究结果为激励在我国工程行业的推广提供了理论依据,为在工程项目中的应用提供了实践指导。
关键词:组织间激励;合同奖励;激励机制;组织间关系
工程建设项目具有规模大、复杂度高、利益相关方众多等特点,这给工程项目的绩效管理带来了诸多挑战,例如成本超支、进度延迟、质量不合格等[12]。对项目绩效进行有效管理,需要调动参建各方的积极性,促使大家共同致力于绩效的提升和项目的成功,这就要用到一种重要的项目管理工具——激励。激励是指为实现某种目标而提供的奖励或惩罚,在工程项目中常表现为业主提供的进度奖励、质量违约处罚等[3]。在工程项目中设置激励机制,有助于调动参建各方的积极性,减少冲突和争议,促进项目绩效的提升[4-6]。
目前工程管理领域已对激励的应用开展了一定研究。Bresnen等[7]通过典型案例展示了激励机制在伙伴关系和联盟中的应用。Bower等[3]通过案例对工程项目激励的设计与应用进行了初步研究。Tang等[8]通过问卷调研分析了激励在中国工程行业的应用情况。文[910]运用定性研究方法分别对南非和加拿大建筑市场中激励的运用进行了研究。Meng等[11]通过在英国和爱尔兰开展的问卷调查揭示了激励机制对项目绩效的积极作用。Suprapto等[12]利用问卷数据对激励与项目绩效的关系开展了定量分析。然而,已有研究仍处于激励应用现状描述和管理对策分析的阶段,对于激励在工程项目管理中的积极作用重视程度不足,缺乏对激励作用机理的深入分析和揭示,缺少系统性实证研究。我国工程建设行业已进入追求高质量发展的新阶段,在新常态下如何通过发挥激励的重要作用来实现项目绩效的全方位提升,从而改善行业市场竞争、促进全行业的可持续发展,是具有重要理论及实践意义的研究课题。因此,有必要对激励的作用机理进行研究,揭示激励机制促进项目绩效提升的路径,并基于我国工程企业的数据开展实证研究。
本研究提出组织间激励作用机理理论模型,并采用基于问卷调查的定量数据和偏最小二乘法结构方程对模型进行理论验证,揭示组织间激励、组织间关系与项目绩效之间的作用机理,为激励在我国工程行业的推广提供理论依据,并为激励在工程项目中的应用提供实践指导。
1.理论背景
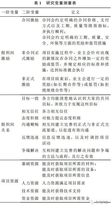
当激励应用于2个或2个以上组织之间时,即成为组织间激励。组织间激励是指主体组织对客体组织采取的、用以促进主体组织目标实现的管理工具,例如项目合同中约定的违约处罚条款、项目提前完工时业主提供的奖金等。工程项目中的组织通常包括业主、施工承包商、分包商、供应商、设计方和监理方等,组织间激励可能发生在业主承包商、业主监理方、业主设计方、承包商供应商等具有委托代理关系的组织之间。组织间激励通常包括以下7个要素:激励主体、激励客体、激励目标、激励措施类别、激励强度、目标实现测量标准以及激励措施分配原则。
从激励的性质上来看,组织间激励包括正向激励(即奖励)和负向激励(即惩罚)。从激励形式上来看,组织间激励既包括物质激励,也包括非物质激励。从激励目标来看,根据不同的绩效目标维度,可将组织间激励划分为成本激励、进度激励、质量激励、安全激励、环保激励、创新激励、综合激励等类别[3]。从类型上来看,根据激励要素的约定形式,可将组织间激励分为3大类型:1)合同激励,即在合同中对激励要素进行约定的激励措施,如合同奖励条款;2)非合同正式激励,指在除合同以外的其他正式文件中对激励要素进行约定的激励措施,如业主方单位依据公司制度提供的奖金奖励;3)非正式激励,即未以任何书面形式提前对激励要素进行约定的激励措施,如口头表扬、口头承诺长期合作机会等。
组织间激励具有3大功能。一是利益分享功能,即业主通过奖励措施将实现激励目标所带来的收益拿出来与其他参建方分享,这既能够传递业主追求高绩效的决心及合作共赢的态度,也能够为被激励的组织提供资源以抵消改进绩效所带来的成本增加。二是风险共担功能,即业主通过惩罚措施将激励目标无法实现的风险与被激励方分担,减少风险分配的分歧与冲突,从而约束被激励方的行为、实现利益与风险的平衡。三是目标对齐功能,即通过设置具体的激励目标,业主可将其追求的项目目标更加清晰明确地传递给被激励方,并通过将激励目标与绩效评价和奖金支付挂钩来减少各方目标的不一致,实现目标对齐[13]。
业主在工程项目中提供激励机制,能够营造合作共赢的项目氛围,促进建立友好、主动、公平的合作关系,调动各方改善绩效水平的积极性,并为项目绩效改善提供必需的资源[4],从而促进组织能力的提高和项目绩效的提升。
2.模型与假设
基于1节所陈述的理论背景,本研究构建组织间激励作用机理理论模型(图1)来描述组织间激励与组织间关系、项目资源、组织能力以及项目绩效之间的关系,从而对组织间激励促进项目绩效提升的作用机理进行揭示。

组织间激励通过激励目标传递业主对高绩效的诉求、调动被激励方的积极性,从而直接促进项目绩效的提升。基于此,提出假设1(H1)。
H1:组织间激励对项目绩效具有直接的正向促进作用。组织间激励通过利益分享能够传递业主合作共赢的态度,并促进各方目标协调一致,从而减少争议和分歧,促进建立良好的合作关系[4,6,8]。基于此,提出假设2(H2)。
H2:组织间激励能够促进合作型组织间关系的构建。组织间激励的利益分享为被激励方提供资金支持[10],从而使被激励方可以利用该资金去获得提升项目绩效所需的资源,包括更优质的材料设备、更先进的技术手段和更充足的信息等。基于此,提出假设3(H3)。
H3:组织间激励对项目资源供给具有正向促进作用。利益相关方是项目资源的重要来源,如信息、资金和技术等资源,良好的组织间关系能够促进信息的交流与沟通,减少组织间壁垒,促进资源在组织间的流动[7]。基于此,提出假设4(H4)。
H4:良好的组织间关系对项目资源供给具有正向促进作用。良好的组织间关系能够提升沟通效率,降低交易成本,加强信息的流动[14],从而直接改善项目管理的各个环节。基于此,提出假设5(H5)。
H5:良好的组织间关系对项目绩效具有正向促进作用。合作共赢的组织间关系有助于组织获得外部支持以提升自身资源整合能力和价值创造能力,从而更好地完成项目履约和实现组织发展。基于此,提出假设6(H6)。
H6:良好的组织间关系有助于组织能力的提升。充足的项目资源为组织能力提升提供了重要输入,能够为组织升级改造现有技术和流程提供支撑。基于此,提出假设7(H7)。
H7:充足的项目资源供给有助于组织能力的提升。充足的项目资源供给能够改善项目管理的各个环节,例如及时的信息输入有助于有效应对项目风险,良好的技术资源支持能够减少技术原因导致的进度延误。基于此,提出假设8(H8)。
H8:充足的项目资源供给有助于项目绩效提升。组织能力是组织整合资源进行价值创造的能力,组织能力的提升意味着在相同资源输入的情况下,组织能够创造出更高价值的产品或服务。基于此,提出假设9(H9)。
H9:组织能力的提升对项目绩效具有正向促进作用。
3.研究数据与方法
为验证本研究所提出的组织间激励作用机理理论模型(图1),通过问卷调研的研究方法来收集定量实证数据,并采用偏最小二乘法结构方程模型(partial least squares structural equation modeling,PLS-SEM)方法和SmartPLS3.0软件进行数据分析。
3.1问卷设计
基于理论背景和理论模型(图1),设计调查问卷收集数据。问卷采用Likert5分量表对指标进行量化,问卷调查要求调研对象回答其基本信息,并选取一个所参加的项目针对组织间激励、组织间关系、项目资源、组织能力和项目绩效等方面进行回答。问卷量表详见表1。


3.2调研样本
本研究选取30家中国工程企业作为调研对象,共发放调查问卷350份,回收有效问卷242份,回收率为69.14%。调研对象平均从业年限为12.81年,其中超过77%的调研对象具有5年以上工程行业工作经验,调研对象的工作内容涵盖了质量管理、造价管理、试验检测和物资设备管理等方面(表2),调研数据具有一定的代表性。


3.3数据分析
结构方程模型(structural equation modeling,SEM)是一种多元分析工具,能够为具有多元变量和复杂变量间关系的理论模型提供灵活且全面的验证[15]。作为一种探索性分析方法,偏最小二乘法结构方程模型(PLS-SEM)通过最大化潜变量的方差来对模型作出解释,因而具有更高的预测性和更强的灵活性,且对样本数量和数据分布要求较低[16],在工程项目管理领域具有广泛应用。因此,本研究采用PLS-SEM方法和SmartPLS3.0软件分析实证数据,从而对理论模型进行验证。
4.结果分析与讨论
4.1信度与效度检验
运用SmartPLS3.0软件的PLS算*功法**能计算模型的信度与效度,计算结果如表3所示。模型的各项指标权重(measure loading,ML)均大于0.7,表明各项指标的信度良好;各结构的组合信度(construct reliability,CR)均大于0.7且不超过0.95,cronbach'sα均大于0.7,表明各结构的内部一致性良好;各变量的平均变异抽取量(average variance extracted,AVE)均大于0.5,表明各结构的聚合效度良好[16]。综上,模型信度与效度检验结果表明,该模型具有良好的信度和效度。
运用SmartPLS3.0软件的PLS算*功法**能计算模型的区别效度,当各潜变量AVE的平方根值(对角线加粗数字)均大于该变量与其他变量之间的相关系数(同行或同列的非对角线数字),表明区别效度良好[16],模型检验结果见表4。由表4可知,该模型具有良好的区别效度。


4.2共线性检验
运用SmartPLS3.0软件的PLS算*功法**能对模型的共线性进行检验,以判断自变量之间是否高度相关,当各自变量的变异膨胀系数(variance inflation factor,VIF)均小于5时,不存在共线性问题,检验结果如表5所示。各自变量的VIF均小于5,表明各自变量之间不存在高度相关,模型路径回归不存在共线性问题。
4.3预测准确性检验
运用SmartPLS3.0软件的PLS算*功法**能计算模型的路径系数,并运用自主法(bootstrapping)功能计算路径系数的t值和p值,以检验模型路径系数的显著性,结果如表6所示。除“H6:组织间关系→组织能力”(β=0.004,p=0.946)和“H8:项目资源→项目绩效”(β=0.089,p=0.308)这2条路径的路径系数不显著外,其余路径的回归系数均在0.001水平下显著(p<0.001),表明模型的路径系数显著性水平良好[16]。

运用SmartPLS3.0软件的PLS算*功法**能计算模型各变量的决定系数(R2),以检验模型的预测准确性,R2大于0.3时模型预测准确性良好,检验结果如图2所示。除变量“组织间关系”(R2=0.157)的R2较低外,变量“项目资源”(R2=0.457)、“组织能力”(R2=0.516)、“项目绩效”(R2=0.496)的R2均大于0.3,表明模型具有良好的预测准确性。

4.4分析结果讨论
由图2和表6可知,除假设H6和假设H8外,本研究提出的其余假设均得到验证。
组织间激励通过3条路径对项目绩效产生正向促进作用:1)路径A:组织间激励→项目绩效;2)路径B:组织间激励→组织间关系→项目绩效;3)路径C:组织间激励→(组织间关系→)项目资源→组织能力→项目绩效。即组织间激励既能直接促进项目绩效的提升,又能通过改善组织间关系来促进项目绩效的提升,还能通过改善项目资源供给来促进组织能力的提高,进而促进项目绩效的提升。这3条路径揭示了组织间激励的重要作用:组织间激励能够改善组织间关系、优化项目资源供给,以及促进项目绩效提升。
“H6:组织间关系→组织能力”的路径系数不显著,表明本研究无法验证组织间关系对组织能力的直接促进作用,组织间关系对组织能力的促进作用通过项目资源的中介效应来实现。换言之,组织间关系通过2条路径对项目绩效产生正向促进作用:1)路径D:组织间关系→项目绩效;2)路径E:组织间关系→项目资源→组织能力→项目绩效。良好的组织间关系并不能直接促进组织能力的提高;组织间关系首先要改善项目资源供给,为组织能力的提升提供更优质的输入,才能对组织能力的提升起到促进作用。这一结果既肯定了良好的组织间关系对于项目绩效的重要影响,也强调了将组织间关系转化为项目资源的重要性。
“H8:项目资源→项目绩效”的路径系数也不显著,表明本研究无法验证项目资源对项目绩效的直接促进作用,项目资源对项目绩效的促进作用需要通过组织能力的中介效应来实现。换言之,充足的项目资源供给不能直接促进项目绩效的提升;项目资源要先转化为组织能力的升高,进而通过更高的组织能力来创造更高的项目价值,才能实现项目绩效的提升。这一结果强调了资源向能力转化的重要性,一味追求获取更多资源并不一定能带来绩效的改善;只有重视将资源内化为组织能力,才能有效发挥资源的价值,实现绩效提升。
5.应用案例分析
5.1中国水电EPC总承包项目Y
Y项目是我国首个大型水电站EPC(engineering-procurement-construction)总承包项目,2015年开工建设,2021年首台机组并网发电。项目业主为某水电开发央企,总承包商为央企设计院与央企建设公司组成的紧密型联合体[17],应用了合同激励来促进项目绩效提升。
Y项目业主在合同中约定了奖励条款和违约处罚条款来对总承包商进行激励(表7)。当总承包商在绩效考核中达到奖励标准时,业主在下一次进度付款时按照合同约定支付相应金额的奖金;总承包商发生合同中指定的违约情形时,业主在下一次进度付款时扣除相应金额的违约金。

合同激励方案有助于利益与风险在双方之间的公平分配,促进双方建立共同目标,构建平等、合作、共赢的组织间关系,从而提升合作效率和项目绩效;奖励机制充分调动了总承包商提升自身绩效表现的积极性,激发了总承包商的自律意识,并为总承包商提高项目绩效提供了充足的资源,促使总承包商在质量、安全、环保、设计优化、施工优化等方面积极进行改进和创新,提高了总承包商的履约和发展能力。最终,该项目取得了较高的绩效水平,获得了中国质量技术一等奖等荣誉,并成功实现首台机组提前5个月并网发电。
5.2马来西亚房建大总包项目P
P项目是中资企业在马来西亚投资建设的住宅建筑群中的高端地产子项目,采用大总包模式进行开发[18]。项目业主为我国民营地产企业,总承包商为我国某国企建筑公司在新加坡的分公司。P项目主要采用了非合同正式激励和非正式激励来促进项目绩效提升。
P项目在签订合同时并未约定任何奖励条款,但是在项目执行过程中,业主公司根据公司制度举行季度绩效评比,并对表现优异的承包商给予现金奖励。这种奖励便是一种非合同正式激励:虽然未在合同中有任何体现,但是有公司制度文件为激励提供正式的依据。季度绩效评比在公司管辖的多个子项目之间开展,围绕“质量绩效”和“安全卫生与文明施工绩效”2个方面进行百分制评分。对于评分排名第1名的项目,业主公司将给予现金奖励,并颁发荣誉证书。对于评分排名最后1名的项目,业主公司将处以罚款,进行通报批评并发函通知其母公司,情节严重者将要求更换项目负责人,甚至进入合作黑名单。
业主提供的奖励措施有助于调动总承包商的积极性,改善业主项目部与总承包商之间的关系,促进双方建立共同的目标,并为总承包商改进项目绩效提供资金资源,从而激励总承包商为了提升绩效而努力。业主提供的惩罚措施对总承包商有一定约束作用,能够减少其机会主义行为,实现风险共担,减少目标不一致,从而保证项目绩效。
P项目是大型住宅综合体的一个子项目,如果总承包商在该项目取得较好的绩效表现,将能够获得继续合作的机会,参与到该综合体下一个阶段的项目开发中。此外,P项目业主是知名中资地产企业,与该企业的海外高端地产项目合作,总承包商不仅能够获得相关项目经验,还能积累声誉和资质,有助于未来获取更多项目机会。这2种非正式激励措施都有助于调动总承包商配合业主工作和努力追求卓越绩效的积极性,改善组织间关系,促进项目绩效的提升。
6.结论
本研究通过构建组织间激励作用机理理论模型,利用PLS-SEM方法进行验证,识别出组织间激励可通过如下3条路径对项目绩效产生正向促进作用:1)路径A:组织间激励→项目绩效;2)路径B:组织间激励→组织间关系→项目绩效;3)路径C:组织间激励→(组织间关系→)项目资源→组织能力→项目绩效。
上述研究结果揭示了组织间激励的重要作用,即组织间激励既能够直接促进项目绩效的提升,又能够改善组织间关系和项目资源供给,从而间接促进项目绩效的提升;强调了将组织间关系转化为项目资源,以及将项目资源内化为组织能力的重要性;此外,通过对2个典型案例进行分析,进一步解释了组织间激励的具体应用和重要作用。本研究内容为激励在我国工程行业的推广提供了理论依据和实践指导。
基于本研究结论,我国工程行业应从如下方面提升项目绩效管理水平:1)推广应用组织间激励机制。业主可根据不同绩效目标的优先级和重要性设计综合激励方案,对施工承包商、监理、供应商等项目参与方进行激励,促进利益与风险的公平分配,节约监控成本,提升项目绩效。2)参建方之间积极构建合作伙伴关系。平等、合作、互利、共赢的组织间关系对于强化项目合作、协商解决问题与争议、共同应对风险、改善项目绩效至关重要,各项目参与方(包括业主、设计方等)应从行业可持续发展的角度出发,主动推进建立基于平等和共赢的合作伙伴关系。3)拓宽项目资源获取渠道,加强组织能力建设。一方面,业主应发挥自身的资源优势,主动提供足够的资源和渠道,通过共享知识、经验、关系网络等帮助承包商、监理提升组织能力,从而促进项目绩效提升;另一方面,承包商、监理等应充分利用既往项目资源、集团公司资源和合作关系网络资源,拓宽项目资源获取渠道,如聘请外部咨询机构或专家团队等不断提升自身履约能力和发展能力。
由于组织间激励在我国工程行业的应用实践仍处于起步阶段,未来研究可进一步探索激励合同条款范本、激励金额设计规范、激励措施创新等问题,促进激励的推广与应用。(来源:《清华大学学报(自然科学版)》 作者:王运宏,胡森昶,唐文哲,强茂山(清华大学水利水电工程系,水沙科学与水利水电工程国家重点实验室,北京100084))