上一篇【人力资源规划】主讲要本着 业务导向、人尽其才、持续性发展 的原则进行公司年度 组织架构、岗位体系、人员编制及薪酬福利预算 ;一个人力资源规划高手往往可以助力公司战略主题的实现、业务绩效的提升。
第二篇-【人力资源“招聘”】
●招聘具体职责如何科学划分?
●招聘的整体工作流程是什么?
●如何落实招聘人员需求分析?
●如何选择好适合的招聘渠道?
●怎样发布完整的招聘信息?
●如何落实好简历的三次筛选?
●怎样进行好面试和专项测试?
●如何落实好背景调查的工作?

招聘职责划分和工作流
招聘并不仅仅是人力资源部的事情,要跟业务部门通力配合,共同保证招聘工作的质量。



招聘中需求及渠道选择
人员需求一般因业务进展、人员流动产生性的人员空缺,招聘人员需要一定的时间,部门提出人员需求后, 初级职位的招聘 ,从需求提出到实际到岗时间间隔应不少于30天; 中级职位 ,间隔应不少于60天; 高级职位或管理职位 ,间隔应不少于90天。
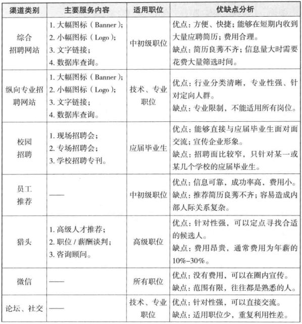
招聘渠道一般包括 招聘网站、校园招聘、人才交流会、员工推荐和猎头 。渠道的选择需要注意合理节约原则,即在限定时间内,以最合理的成本,招聘到最适合的人才。



招聘中信息发布
招聘信息主要包括五方面,即公司简要介绍、职位综合信息、具体要求、职位薪酬福利、其他补充信息。


招聘中简历筛选技巧
第一步(初筛) :利用第三方招聘平台筛选功能进行初筛,如可以通过设置职位名称、工作年限、行业、学历、更新时间、求职状态、薪资期望值等进行单或多种条件进行筛选。
第二步(二筛) :用重点信息匹配法进行二筛,是对简历的符合程度进行比初筛更为细致的判断。
第三步(终筛) :用特殊信息关注与标注的方法进行终筛,确定是否进行下一步面试环节。
特殊信息关注与标注主要集中在以下几个方面。
(1)空档 。在不同学历阶段或不同工作经验阶段有空档的,是需要特殊关注的,而且要标注下来,作为面试时的一个重点。
(2)缺失 。一般从常理上看,如果未完整展示某一 类别信息的,排除制作简历无经验情况外,多为制作人有意回避。如学历的不完整、工作经历的不完整等。
(3)异常 。明显有悖于常理的地方,要加以关注,如项目经验明显与工作经验不匹配、学历时间与工作经验时间重叠、简历内容自相矛盾等。


招聘中的面试
面试的候选人范围是经过初次筛选确定的面试对象,为了考察应聘者的任职能力、综合素质以及对公司价值的认同度,以决定录用与否,并对决定录用的新员工的职位、身份、合同期、薪资等具体情况进行确认。
面试一般分为人力资源部、用人部门及总经理三级。
1. 人力资源部的面试 : 侧重考察应聘者的求职动机、离职原因、个人对就职公司及工作的期望、价值观是否相容、个性特点、学历、资格、工作背景、与原单位劳动合同是否已解除、社会保险公积金状况等方面。
2.用人部门进行面试 :主要考察应聘者的专业技能、行业知识、工作经验、以往业绩等方面。
3.总经理最终面试 :在人力资源部和用人部门面试的基础上,总经理对应聘人做出最终的判断。

招聘中的专项测试
专业测试 : 针对专业、技术职位较为常见的一种甄选方式。答题式笔试、现场操作和情景模拟等,专项测试这一环节更多的是针对人员的专业、技术能力进行考察。
其他测试 :指性格测试、智商测试、管理风格测试等。性格测试比较常见的是MBTI职业性格测试、DISC性格测试和九型人格测试等。
经验分享 :注意其他测试的辅助性功能,其他测试只具有辅助性功能,并不代表可以替代其他方法。实践工作中还是应以面试和专项测试为主,在有精力、有充裕工作时间的情况下再逐步增加其他测试,否则会在分析其他测试结果上用掉大量时间,在日常招聘工作中喧宾夺主。
秋天,宜简单