众所周知,天津人称呼陌生女性,除了走道拄着拐棍儿那种要喊大娘、奶奶以外,甭管被叫的那人是不是真的够格,天津人都会尊称其一声姐姐。

尤其是前些年的春晚小品,从林永健到蔡明,出现过很多次天津口音的“姐姐”叫法,自此全国人民都知道了天津人独特的方言习惯,于是他们开始模仿春晚很不标准的发音方式,那调就甭提多侉了。

大概也是受到天津人的影响,如今外地人称呼小女生,都不喊爱美女,“小姐姐、小姐姐”喊的那叫一脆生。这“姐姐”大有取代“嘛”成为天津话新名片的趋势。
为嘛叫姐姐呢?其实背后是有原因的。
1
早年以天津为中心,有个宗教,名为“理教”,京津冀鲁地区入这教的人很多。您要看过老舍的《我这一辈子》就知道,福海他媳妇,大妹儿一家子就是在理的人。

如果人家过去有没结婚的老姑娘,又或者像大妹一样“在理”,你叫错人家一句大嫂子、大娘,人家真跟你翻呲,到时骂你两句,啐你一口唾沫,你就得忍。
天津人多机灵,为了不惹这祸,凡是不知道底的一律按未婚女性处理,又因为见人得挫寿,所以姐成了通用词。
再者,这和过去天津浓厚的商业氛围有一定关系,早年外地商人集中在天津,他们根据籍贯开办各种商会,为了增强凝聚力,内部以哥哥姐姐相称,这种做法扩散开来,也助力天津形成了独特的“姐姐”文化。
和姐姐一样,天津的很多称谓,在外地人看来也像是乱了辈分,但细说起来,背后各有各的原因。
2
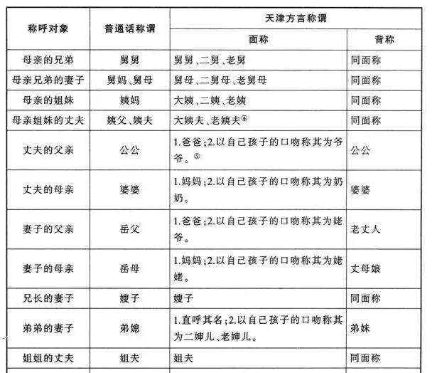
比如姑爷管丈母娘、老丈人叫姥姥、姥爷;儿媳妇管公公、婆婆叫爷爷、奶奶。
这种叫法是指着自己孩子叫的,不信你就看,这小两口要是刚结婚,还没孩子的时候,一般都不会这么喊,都规规矩矩管对方的父母叫爸、妈。有那个脸皮薄的还喊阿姨,叔叔。我以前和一个四十出头的大哥聊天,他说自打有了孩子之后,他一直喊丈母娘叫姥姥,喊妈他张不开嘴。

当年婚礼上的改口钱花的实在太冤,一沓红票,弄俩外孙子,生一赠一。
当然也有不少嘴甜的姑爷,喊丈母娘比喊自己妈都亲,听他喊丈母娘一声妈,得打两针胰岛素。

这种指着孩子称呼的的例子还有很多,不仅仅是晚辈对长辈,同辈之间也很常见,比如说喊自己大伯子夫妇叫大爷、大娘;喊小叔子夫妇叫老伯、老婶儿,也是这道理。
我有个忘年交,比我大三十多岁,平时直呼我名,但我喊他大爷。他媳妇家书香门第,除了医生就是老师。有一次我去他家串门,他媳妇竟然喊我叔叔。叔叔,就是小叔子的敬称,这当然也是指着孩子叫的。这个称呼我是头回在现实生活中听到。
当时我第一反应就是《水浒》里孙二娘喊武松,显然这是把我和他丈夫以平辈看待,不过俗话说,老嫂比母,小叔子是儿,这么叫似乎也并无不妥之处。
3
在咱天津,还有种平辈之间的官称——“爷”。

现在平辈人之间喊“爷”的也有,但几乎都是上了岁数的。
要是俩人倍儿熟,现在小年轻都跟着名叫,前面按年龄坠上大小,比如大强、小刚;上了年纪的,就用老字后面坠姓,比如老张、老李;要不是熟人,那就是要称大哥、兄弟了。
但是在早年间,无论对方是什么身份,趁多少钱,是不是真的“爷”,都必须得尊称一句“X爷”。俩人见面,一个招呼:
“呦,李爷!(这个呦必须带!)”
对面那位马上回一句:“爷爷爷!”。

叫“爷”也有规矩,正常的叫法,都是跟姓叫。比如王刚、李强俩人,应该叫“王爷”、“李爷”,但很少叫“刚爷”、“强爷”。这种称呼都是稍微年长一点的男性之间用的,怎么也得30岁以上,晚辈叫长辈也可行,但长辈叫晚辈的比较少。
少,不代表没有,我见过特例。
以前单位派了10多个人驻外,我们宿舍隔壁屋里住着俩同事,一个60多退休返聘的,一个20出头来实习的。有一回夏天中午,实习生在屋里正光着脚打游戏呢,老头刚推门进屋就开始嚷嚷起来了:
“小爷!您受累洗洗脚吧,我X,可熏死我了!我这是出来补差,不是出来玩命,我刚退休,孩子还没结婚呢,犯不上!你看看你这才来几天,我尼玛养的花都蔫了!”

在生死面前,别说喊爷,喊祖宗都是应该的……
说到爷,就不得不提一个特殊的爷,姑爷。
4
姑爷都知道,就是女儿的丈夫。天津人喊姑爷,有两种喊法,一种是姑爷(轻声),一种是姑爷(二声)。
好比在过去的人口多的家庭里,大年初二姑爷和大闺女回丈母娘家拜年,姑爷见面就要说:“给姥姥拜年啦!”丈母娘就回:“大姨夫来了,大姐来了,快进屋!”

这里老天津人会喊女婿叫姨夫,这是指着其她闺女的孩子喊的,不过二姨夫可别提,二姨夫甩货了……;而女儿叫大姐、二姐……若是最小的女儿,则会喊老丫头、老姑娘、老闺女。

要是身边有做客的外人,就得给互相介绍:“这是李婶。这是大姑爷(轻声),大闺女!”
李婶这会就得说:“这就是大姑爷(二声)呀!”
您咂摸咂摸,是不是这样?介绍自己家人时的“爷”是轻声,显得亲切、熟悉;外人当面喊的“爷”是二声,显得热情、对对方重视,是就是天津话的细腻之处。不了解其中意思的人听着准有点乱,心说这都是嘛玩意儿?

可天津人保准乱不了。
这姑爷本身就是外姓人,要真是一五一十的把关系都捋明白,喊清楚了,反而会显得生疏、客套。
那姑爷之间怎么称呼呢?天津人讲话,一担一挑儿。简称:担挑儿。

当然当面儿不能这么喊…当面的时候,小喊大,就喊姐夫,大喊小,就喊名字。一担挑儿,这是个背称。
“一担一挑”,这个称谓形象的描述了姑爷们与岳父之间的关系。“一担一挑”是嘛?就是一条扁担挑着两个筐。这两边的分量要相差不多才能保持平衡,决不能分配不公,有所偏重。
这扁担挑在谁的肩上呢?当然是挑在老丈人的肩上了。所以这岳父,又叫老丈杆子不是?
老丈人要是偏向一方,那这担子自然也就稳当不了,最后吃亏的不是外人,是自己闺女。


如果你是天津人,自然懂得这些称谓的奇妙之处。
可对于外地人来说,天津的称谓一点不比天津话容易。
但是,天津人的称谓虽然听着乱,但是背后各有其道理和规律,热情客道的天津人,把他们的处世态度融入了生活里,也体现在了称呼中。
哪怕是一句在外人眼中看似纯粹搞笑的“姐姐”,其实也饱含着天津人待人处事的智慧和礼仪。