关注【本头条号】更多关于制度、流程、体系、岗位、模板、方案、工具、案例、故事、图书、文案、报告、技能、职场、知识、常识等内容,弗布克15年积累与您分享!

一、技术研发职位说明书
1. 技术总监职位说明书

2. 技术部经理职位说明书

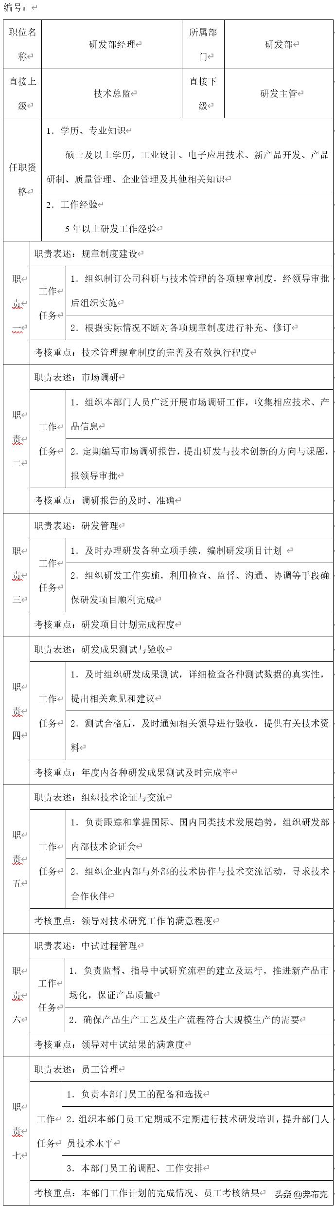
3. 研发部经理职位说明书

4. 技术主管职位说明书

5. 研发主管职位说明书

6. 技术专员职位说明书

7. 研发专员职位说明书

二、 技术研发管理制度
制度名称:技术研发过程管理制度
第1章 总则
第1条 目的。
为规范公司技术研发活动,加强对技术研发项目的管理,提升公司的核心竞争力,确保公司的稳定与健康发展,根据国家相关的法律法规,并结合本公司实际情况,特制定本制度。
第2条 适用范围。
本制度适用于公司相关人员进行技术研发工作时的管理。
第3条 本制度中的技术研发项目是指新技术研发项目以及原有技术的改动幅度超过 %的技术改进项目。
第4条 公司的技术研发活动必须符合公司中长期的战略发展规划。
第5条 公司的技术研发活动由公司技术部统一进行管理。
第2章 技术研发的决策
第6条 公司的技术研发活动实行审批制与备案制相结合的方式。
第7条 公司的技术研发项目审批的原则如下。
1.符合国家产业政策以及公司的中长期发展规划。
2.技术领先,具有良好的发展前景。
3.经济效益良好。
4.上报的方案完整、可行、真实、可靠。
5.与公司技术研发能力相适应。
第8条 公司相关人员提交的技术研发项目方案至少应包括以下九项内容。
1.项目的名称。
2.技术研发项目背景情况。
3.项目要实现的成果目标。
4.预期成果效益分析。
5.项目所采用的方式(自主开发、合作开发、外部引进等)。
6.参与项目的人员。
7.项目的实施进度计划。
8.项目所需经费的额度。
9.其他需要说明的事项。
第9条 公司技术研发项目的审批流程,按照方案提出、论证审查、审议决策、审批实施四个步骤进行管理。
1.方案提出。公司技术研发人员经过研究论证提出技术研发项目方案,经技术研发项目经理签字确认后交公司专家委员会进行论证、审查。
2.论证审查。公司专家委员会在收到全面资料后,对其内容进行鉴定、评议。根据方案的实际情况,必要时可聘请外部专家参与评议。在对技术研发项目方案进行充分论证后提出建议,并出示专业意见,报分管副总审核。
3.审议决策。公司分管副总出示意见后报公司总经理,经总经理办公会议审议决策并形成决议。
4.审批实施。对于公司的发展有决定性影响或研发预算超过万元的技术研发项目方案,需报公司董事会进行审批,审批通过后方可实施。
第10条 在技术研发项目决策过程中未能通过的研发方案,公司将对其进行备案并实行分类管理,任何人不得私自销毁备案研发方案或造成备案的研发方案外流。
第3章 技术研发的过程管理
第11条 公司的技术研发项目负责人应定期将项目进展情况向公司主管领导做出书面汇报,并由技术管理人员进行存档备案。
第12条 技术研发过程中需要增加预算时,由研发项目负责人编制“增加预算申请书”,详细说明技术研发项目的进展、需增加的预算额度、预算的花费方向、预期成果等内容,报主管副总与总经理审批。
第13条 技术研发经理应对技术研发项目进行跟踪检查,帮助解决各种实际问题,协调各方面的关系。
第14条 公司审计小组将根据具体情况,定期或不定期地对技术研发项目进行专项检查和审计,对违反研发方案的相关内容,提出处理意见或建议,并报公司总经理办公会议批准后执行。
第4章 技术研发成果评价与管理
第15条 公司专家委员会负责对技术研发项目成果进行评价,并将评价结果上报分管副总。
第16条 重大的技术研发项目成果,可聘请外部权威机构进行鉴定。
第17条 公司技术部应安排专人对技术研发项目的成果进行管理,包括申报技术专利、项目过程和最终文档的存档备案等。
第5章 附则
第18条 本制度由公司技术部制定,其修改权、解释权归公司技术部所有。
第19条 本制度经总经理办公会议审议通过后,自颁布之日起实施。

制度名称:技术文件综合管理制度
第1章 总则
第1条 目的。
为规范公司的技术文件管理,确保技术文件的完整性、正确性、系统性和保密性,特制定本制度。
第2条 术语解释。
本制度中的技术文件是指公司的产品设计图纸、各种技术标准、技术档案和技术资料以及与之相关的商务合同、客户资源、财务报表等。此外,技术文件还包括未打印出图的尚在计算机里的图纸资料、技术文档等。
第2章 技术文件的编制与发放
第3条 公司的技术文件由公司技术部负责编制,技术文件一旦成形,其所有权均属于公司,编制人员不得将其归为私有。
第4条 技术文件、技术标准及图纸资料的编制应严格执行设计(编制)、校对、审核三级把关制度,明确各级受权人员的责、权、利。
第5条 技术文件标题栏中的编号、名称、日期,设计、校对、审核、批准等栏中应签署齐全,签署不全的技术文件不得投放到生产车间。
第6条 图纸投入生产,即投放到生产车间之前,必须加盖“生产用图”、“受控文件”章,由专人签字凭部门经理批准的领单从技术部领出。
第7条 生产所需图纸只可使用技术文件的复印件,原件由技术部妥善保存,不得外用。
第8条 纸质技术文件或光盘技术文件等由技术部收存到资料柜内保管,资料柜钥匙由技术部指派专人负责保管。员工借阅技术文件应凭部门经理批准的“借阅申请单”向技术部借阅,用完后及时归还,并保证资料的完整性。
第9条 技术文件的修改必须按级、按各职能部门的业务分管范围执行;技术文件修改前,由负责修改的部门提出修改理由及具体修改内容,交有关领导审批。
第10条 修改后的技术文件必须重新履行会审、会签及批准手续,填发“更改通知书”。
第3章 技术文件的管理与存档
第11条 技术文件是公司进行生产和各项管理工作共同的技术依据,各部门应指定一名专职或者兼职人员负责各种技术文件的登记、保管、复制、收发、注销、归档和保密工作,保证技术文件的完整、准确、清晰、统一等。若暂时未指定负责人,则由部门经理暂行代理。部门经理和技术部负责本部门技术文件的保密、发放与归档工作。
第12条 各技术文件的使用部门使用完技术文件后,签字领出技术文件人应负责将领出的文件收回,交技术部存档。若丢失,由领用人负责。
第13条 各部门使用技术文件时,不得擅自更改技术文件,不得涂抹、损毁技术文件。确因实际需要必须更改技术文件时,必须填制“更改申请单”,并经部门经理、技术部经理、主管副总审批同意后,由技术部人员做出更改。
第14条 每一研发项目完工后,该项目的项目负责人应在半月内完成技术资料整理工作,交技术部刻制光盘,备份、存档。
第15条 技术部定期清理技术文件的借阅手续。各部门使用技术文件的期限为一个月,若超期使用,必须先归还后再重新办理借阅手续,否则视为私自占有,公司将按相关规定进行处理。
第4章 技术文件的保密
第16条 接触到技术文件的任何部门、任何个人不得擅自打印、复制技术文件内容,不得以电子文档等形式在网上传递或者用移动硬盘、U盘、软盘等复制技术文件内容。因工作需要必须打印或复制技术文件时,经办人须提出书面申请单,部门经理签字批准后方可通过技术部打印、复印或复制技术文件。
第17条 为了保证技术资料的保密性,除按正常程序(员工填写申请单,由部门经理批准)办理借阅手续外,任何人不得私自向外转让和借出技术资料,否则,公司将给予严肃处理。
第18条 员工用于工作的计算机未经部门经理批准不得随意拆开,计算机硬盘中的资料属公司机密,硬盘不准任何人私自带出公司。若计算机出现故障,需部门经理指定专人送修,并保证硬盘中资料的保密性。
第19条 计算机是公司提供给员工的工作工具,不允许安装能够传送文件资料的软件程序,如QQ、MSN、网务通等,本制度自公布实施之日起,请每位员工将原安装的此类程序删除并不得再安装。公司将不定期抽查员工计算机中的软件程序,未经批准私自安装以上程序者,公司将按照有关规定给予严厉处罚。
第20条 技术部保存技术文件的计算机不得联网,必须与互联网保持物理隔断,防止技术文件的失窃。
第21条 公司部门经理以上领导使用的计算机作为部门唯一的可以收发电子文档的窗口,允许安装QQ、网务通等软件程序用于对外联系和收发电子邮件,其余员工的计算机除可以收取邮件以外不得外发E-mail,如确需外发E-mail,须按正常程序办理,即员工填写申请单,经部门经理批准后,从部门经理的计算机中外发邮件。
第22条 若不负责任造成技术文件遗失或者因为其他种种原因泄漏公司的技术文件,公司将根据有关保密规定给予责任人以罚款和公司内部记过处罚,对于情节严重者,公司将保留追究法律责任的权利。
第5章 技术文件的销毁
第23条 公司的所有技术文件属公司资产的一部分,任何人不得擅自销毁,否则公司将追究其责任。
第24条 需要销毁的技术文件由技术部提出,由部门经理会同有关技术人员一起仔细校对核实,然后将销毁理由与销毁文件清单上报总公司,经公司总经理审批同意后方可销毁。
第25条 需要销毁的纸质技术文件必须经过碎纸机粉碎或者用火烧掉,光盘等文件必须用锤击碎。
第26条 公司技术文件管理人员应做好所销毁的技术文件的档案记录工作,以备不时之需。
第6章 附则
第27条 本制度由公司技术部制定,其修改权、解释权归公司技术部所有。
第28条 本制度经总经理办公会议审议通过后,自颁布之日起实施。
三、 技术研发管理表格

四、技术研发管理流程
1. 技术开发实施流程

技术开发实施流程关键节点说明
任务概要:技术开发实施管理
关键节点:相关说明
① 技术研发经理结合行业技术的发展趋势及企业现有能力、研发条件等因素进行技术开发规划
② 技术研发人员根据企业技术开发规划确定技术开发方向并收集资料,并进行可行性分析
③ 技术研发经理需要监督技术开发过程,及时解决开发中出现的问题
④ 技术研发经理组织鉴定技术开发成果时,如有需要可聘请外部专家进行鉴定
2.技术设计工作流程

技术设计工作流程关键节点说明
任务概要:技术设计工作的开展与管理
关键节点:相关说明
① 设计人员按各自分管的领域,广泛收集国内外同行业的技术信息;有关职能部门和下属生产单位协助设计人员收集信息,提供资料
② 技术部正式出图后,由设计人员组织生产单位执行,生产单位在执行过程中发现问题需及时向设计人员汇报,专家委员会与技术部共同讨论技术方案是否需要修改
③ 设计人员根据专家委员会的意见,开展技术设计修订工作,并将修订后的设计方案报专家委员会进行论证
3.技术文件管理流程

技术文件管理流程关键节点说明
任务概要:技术文件管理
关键节点:相关说明
① 公司员工因工作需要借阅技术文件时,应提前填写“资料借阅申请单”,并经技术部经理审批同意
② 档案管理员办理技术文件借阅手续时,必须严格按照文件借阅规定进行办理,且不得对外借出技术资料的原件
③ 档案管理员应定期清理技术文件借阅手续,收回借阅时间过长的文件,防止技术文件遗漏、丢失

五、技术研发管理方案
1.技术研发合同范例

2.技术文件编号方案

3.技术设计任务书范例

#技术管理# #管理# #技术部#
本文由弗布克原创,版权归属弗布克,欢迎转发,禁止转载,抄袭、洗稿,侵权必究。
关注【本头条号】更多关于制度、流程、体系、岗位、模板、方案、工具、案例、故事、图书、文案、报告、技能、职场等内容,弗布克15年积累与您分享!
领取本资料的Word、PDF版完整内容方法:
1.本资源编号:146。
2.关注+评论+转发,然后私信“资料”。
更多经营管理实务资料可点击下面“了解更多”。