
题图|宝可梦盲盒
声明|本文为行业文
作者|Stefan
近期,盲盒热潮席卷全球。
几年前,“盲盒”还不为大众所知。2021年,各大盲盒App百花齐放,仅在苹果应用市场,就能搜索到近百款盲盒App,如盲多多、小芒果潮玩盲盒,网易大玩家,B站的魔力赏等。
在抖音平台上搜索盲盒,关于盲盒的KOC和推广视频数不胜数, 其中不乏专精于盲盒推广的头部大号,粉丝量近千万。

抖音盲盒App与推广视频
那么,火爆的盲盒App究竟是什么?其背后的商业逻辑又是怎样的呢?
一、盈利能力极强、ROI可达6000%
盲盒App的显著特征之一就是拥有极强的盈利能力。
据业内人士透露,个别盲盒App的30日ROI (投资回报比)可达6000%。
如此高的ROI是如何实现的?这还要从盲盒App的基本机制谈起。
1)随机性
随机性是盲盒的底层逻辑之一。
有人说,盲盒的魅力之一来源于其不确定带来的“随机性”,因为你永远不知道你的下一抽会出现什么。
以盲盒App盲多多为例,该平台出售的盲盒以数码产品为主。用户每抽一次盲盒需花费29元,一次买5个盲盒还有折扣。而且获奖概率也写得很明白,至尊0.5%,稀有11.5%,普通89%。

至尊奖之中就包括价值10799元的iPhone13 Pro Max。
数学好的同学不妨计算一下,从概率上来看这似乎是笔划算的买卖。但点开一看,我们发现iPhone13 Pro Max的中奖概率是0.01%。
至于其他至尊奖,如价值6588元的PS5,获得概率是0.02%,至尊奖中最便宜的是kindle,价值1099元,获得概率为0.29%。
也就是说,至尊奖里也分三六九等。用户可能好不容易抽了一个至尊奖,但大概率也只是个Kindle。
大部分用户其实只能抽到概率89%的普通商品。
但一发入魂也不是不可能,你可以想象,用29元抽到一台价值10799元的iPhone13 Pro Max有多么刺激。
就是这种随机性,让许多用户乐此不疲。
2)极低成本
据公开数据显示,盲盒的平均成本很低, 一般29块钱的盲盒,其中20块钱都被盲盒App赚走了。
这是因为用户抽取的大多是普通奖。而这些普通奖品,大多是鼠标垫,小夜灯,玩具公仔等“经典时尚小垃圾”,以盲多多为例。普通奖品标注的最低参考价都是29元,但其实际价格嘛,懂得都懂,市场批发价最多几块钱。
所以有人说,盲盒App是清仓库库存的绝佳平台。
一般来说盲盒产品的利润空间远远高于快消品、饮料等,快消品本身最高价格不超过10元,利润更低。 而一个普通的盲盒产品价格在30-100元不等,利润率可以达到35%-45%,也就是说,盲盒带来的利润约为快消品的5倍。
3)超高复购率
盲盒产品具有极高的复购率。
在早期,盲盒产品多为公仔手办,一套公仔可能有几十个,其中有几个是隐藏款。
“隐藏款”由于其稀缺性,可以制造一种类似寻宝的体验。这种“隐藏款”与普通款不同,无法从常规渠道中购买,只能通过购买盲盒的形式抽中。
不少“强迫症”玩家为了获得“隐藏款”和“限量款”,会反复购买盲盒,直到凑齐整套。
正是这种营销手法,大大提高了用户的复购率。
如今的盲盒App除了售卖公仔手办之外,还有各种潮玩与电子数码产品。
而且商家有各种手段提高用户复购率。
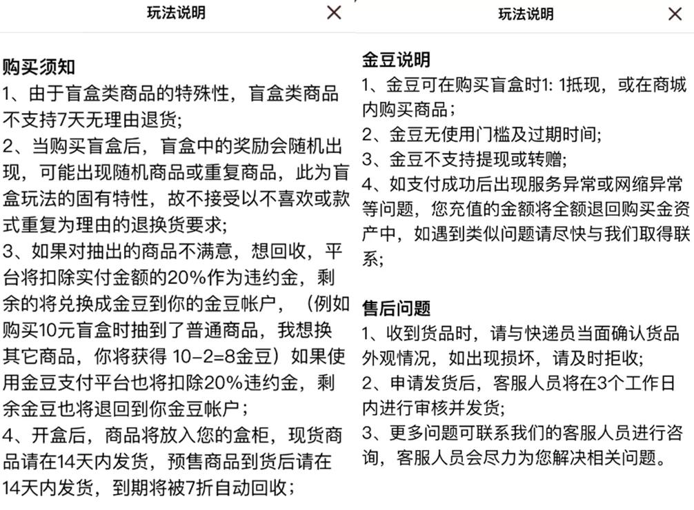
不少盲盒App宣称如果对抽出的商品不满意,能进行回收。 以盲多多为例,平台将扣除实付金额的20%作为违约金,剩余的将兑换成金豆到用户的金豆账户。

盲多多回收机制
别小看这个回收机制,这是实现盲盒App高复购率的核心机制之一。
多数用户在花费金钱抽取盲盒之后,大概率获得的是一系列“经典时尚小垃圾”,这些普通奖品食之无味,弃之可惜。
如果没有回收机制的话,那么大部分用户很可能就止步于此了。但加入回收机制之后,用户的就会希望用回收的金豆翻盘。这样反复几次,复购率自然就上去了。
二、谁在玩盲盒?
那么,使用盲盒App的都是什么人呢?盲盒的热度又是怎么炒高的呢?

2021.6.1-2021.11.28 盲盒App抖音指数
数据显示,盲盒App抖音指数在2021年10月中旬达到峰值。

据数据显示,一线城市的人们更偏爱盲盒,广东、江苏、山东、浙江等沿海省份就是盲盒的热潮地。 依据性别划分,可以看到盲盒玩家男性占比为89%,女性占比为11%。按年龄划分,盲盒玩家年龄多在18-40岁区间。

通过抖音等短视频平台KOC进行投放,盲盒App更容易获得精准用户。
除了KOC投放之外,运营商短信精准投放也是获客的主要手段之一。据业内人士透露,每天花费30W左右的盲盒App投放预算,当天就能回本。
三、盲盒App就是一元购吗?
盲盒App的概念除了和游戏抽卡,扭蛋机类似之外,与之前火爆的一元购也有相似之处。
2017年8月,国家互联网金融风险专项整治领导小组办公室下发《关于网络“一元购”业务的定性和处置意见》,正式将一元购定性为赌博(诈骗),

但一元购和盲盒存在不同之处: 一元购投入并不一定能收到产品,但盲盒App的一个基本规则是必出商品。这在很大程度上实现了风控规避。
盲盒App与一元购的相似之处在于:
1)都利用了玩家的博弈心理
既然总有人能中奖,那个人为什么不能是我?
大多数用户被一元购或是盲盒吸引的原因都是类似的:
能用低于商品价值的钱得到想要的商品。
在一元购里,用户花一块钱就可能得到心仪的手办玩具、价值成千上万的手机、家电。
搏一搏,单车变摩托。为什么不碰碰运气?
“抽盲盒真的上头”,几乎每一个玩过盲盒的用户都会发出这样的感慨。
以B站魔力赏为例,不少用户就深陷其中无法自拔,有的甚至在短短30分钟之内,就花费了十几万元,入坑半年,流水达到30万。

B站魔力赏与用户控诉
在把握用户心理上,盲盒与一元购有“异曲同工之处”。
2)玩家与平台掌握的信息不对等
无论是一元购还是盲盒App,平台永远掌握着主动权。
拿一元购来说,你永远不知道最后拿走奖品的是谁。
盲盒App虽然也标注了得奖概率,但实际概率除了程序员,谁也说不准。
换一句话说:你可能会赚,但平台永远不亏。
四、百花齐放的盲盒市场
智囊团在天眼查上搜索关键字盲盒,发现共有70余家公司拥有盲盒相关软著。数据显示,绝大部分公司都是在2021年之后申请的盲盒软著。
据智囊团监测, 2019年有4家,2020年有14家,2021年有53家。

这些盲盒App厂家背景多种多样,其中,有由电商转做盲盒 (广州芸众、湖北伴声、北京九天乐),也有从小游戏转做盲盒(黑鱼科技、深圳乐云),还有从做兼职优惠转做盲盒(深圳栢讯灵动)。
此外,还有Dota盲盒和CS:GO盲盒 (武汉纳美克、深圳乐宜、福州蔷薇),机票盲盒(携程),相亲盲盒(台州川流)。
另外,也有部分公司通过小程序制作相亲盲盒,以此实现盈利,而最神奇的当数厄尔信息做的*款贷**盲盒。
五、盲盒交友来了
除了盲盒App之外,最近又兴起了一个新的概念,盲盒交友。
在应用平台上,搜索“盲盒交友”,就能发现不少相关应用。

据了解,这些盲盒交友软件打着“只需付费1元钱就可以“邂逅”一位有缘人”的旗号,因而又被称作“脱单盲盒”。
如今,这些线上盲盒交友软件已经形成一条产业链: 商家瞄准了城市单身男女,通过定制小程序引流,还可以发展代理商。
但智囊团也发现,个别盲盒交友软件虽打着“盲盒”的名号,但实质上走的仍是传统陌生人异性社交加语聊直播的老路,完全看不出有什么盲盒元素,有“挂羊头卖狗肉”之嫌。

在微信上搜索盲盒交友,可以发现 盲盒交友这个概念在2021年10月才开始兴起,其中在10月中旬达到峰值,中间稍有回落,在双十一又有一定回升 。

作为一种新鲜事物,热度总是来得快,去得也快,盲盒交友实质上并没能挣脱传统交友软件的桎梏。
六、结语
万物皆可盲盒,盲盒是什么,取决于从业者想要让它变成什么。
在万千盲盒之中,你能“抽”到最想要的一款吗?