

一、引言
金融产品是保险资产配置的重要组成部分。近年来,保险资金运用领域按照制度先行的原则,逐步拓宽可投资金融产品的范围和品种,保险资金投资金融产品规模不断增加。截至2021年12月末,保险资金投资金融产品规模1.72万亿元,占资金运用余额的7.39%,品种覆盖商业银行理财产品、集合资金信托、信贷资产支持证券、资产支持专项计划等。
为进一步优化保险资产配置结构,提升保险资金服务实体经济质效,防范投资风险,中国银行保险监督管理委员会(以下简称“中国银保监会”)于2022年5月13日修订发布了《关于保险资金投资有关金融产品的通知》(银保监规〔2022〕7号,以下简称“7号文”)。
二、主要修订内容
修订后《通知》共十七条,较原政策增加五条,修订十三条,删除七条,主要修订内容包括:
(一)拓宽可投资金融产品范围
将理财公司理财产品、单一资产管理计划、债转股投资计划等纳入可投资金融产品范围,进一步完善保险资产配置结构。
(二)落实主体责任
明确保险资管公司受托投资金融产品,应当承担尽职调查、投资决策、投后管理等主动管理责任。取消对保险资金投资信贷资产支持证券、资产支持专项计划等产品外部信用评级要求,引导机构落实风险管理主体责任。
(三)强化穿透监管要求
针对部分金融产品,要求保险机构依据产品基础资产的性质穿透具备相应投资管理能力,并按基础资产类别分别纳入相应投资比例进行管理,真实反映投资资产风险。
(四)规范投资单一资管产品行为
对于保险公司投资单一资产管理计划和面向单一投资者发行的私募理财产品,要求完善投资管理人选聘标准和流程,审慎制定投资指引,维护资产安全。
(五)完善投后管理要求
要求保险机构明确投资金融产品投后管理责任,配备专业投后管理人员,定期跟踪投资状况,采取有效措施控制相关风险。
三、修订对比及详细解读
解读:
1.删除了保险资产管理公司发行的基础设施投资计划、不动产投资计划、资产支持计划
近年来监管部门陆续出台《保险资产管理产品管理暂行办法》《关于印发组合类保险资产管理产品实施细则等三个文件的通知》《资产支持计划业务管理暂行办法》等政策,对于保险资产管理公司发行的产品,保险机构在符合产品管理规定中关于投资者资质等要求的情况下即可开展投资,这有利于理顺保险资金投资保险资产管理产品和其他金融产品的监管机制。
2.扩展了保险资金可以投资的金融产品的范围
7号文明确将理财公司发行的理财产品,证券公司、证券资产管理公司、证券投资基金管理公司发行的单一资产管理计划,金融资产投资公司发行的债转股投资计划纳入投资范围。
3.证券期货经营机构发行的集合资产管理计划未纳入保险资金可投资金融产品范围
解读:
1.明确要求保险机构投资金融产品应当具备相应的投资管理能力
根据中国银保监会于2020年10月发布的《关于优化保险机构投资管理能力监管有关事项的通知》(银保监发〔2020〕45号),保险机构投资管理能力包括信用风险管理能力、股票投资管理能力、股权投资管理能力、不动产投资管理能力、衍生品运用管理能力、债权投资计划产品管理能力、股权投资计划产品管理能力。具体情况如下:


解读:
1.不得委托保险资产管理公司投资单一计划产品
虽然单一资产管理计划和面向单一投资者发行的私募理财产品属于保险资金可投资的金融产品,但是不能采取委托投资的方式,可由保险集团(控股)公司和保险公司直接投资单一资产管理计划和面向单一投资者发行的私募理财产品。
2.明确要求保险资产管理公司受托投资金融产品,应承担主动管理责任
保险资产管理公司受托投资金融产品,应当承担尽职调查、风险评估、投资决策和实施、投后管理等主动管理责任。

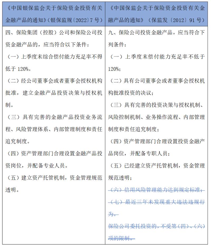
解读:
1.最近三年存在重大违法违规行为仍可投资金融产品
7号文删除了“最近三年未发现重大违法违规行为”的规定,保险集团(控股)公司和保险公司存在违法违规行为的,仍可投资金融产品。
2.委托投资时仍需设置投资金融产品岗位并配备专职人员
7号文删除了“保险公司委托投资的,不受第(四)、(六)项的限制”的规定,保险集团(控股)公司和保险公司委托投资的,其资产管理部门仍应设置投资金融产品岗位并配备专职人员。

解读:
1.保险资金投资商业银行及理财公司发行的理财产品时,保险机构应具备信用风险管理能力
2.将理财子公司发行的理财产品纳入可投资范围
7号文将理财子公司发行的理财产品纳入可投资范围,同时要求理财子公司的注册资本不得低于30亿元人民币。
3.扩大理财产品的投资范围
7号文扩大了理财产品的可投资范围,增加了逆回购协议,扩大了债权类资产的范围,将非标准化债权纳入可投资范围,同时也规定投资品种应属于保险资金运用范围。
4.投资比例穿透监管
保险集团(控股)公司和保险公司投资面向单一投资者发行的私募理财产品,应当按照穿透原则将基础资产分别纳入相应投资比例进行管理,真实反映投资资产风险。
5.无需对理财产品的发行人进行评级
7号文删除了“保险资金投资理财产品,理财产品发行人信用等级不低于国内信用评级机构评定的*级A**或者相当于*级A**的信用级别,境外上市并免于国内信用评级的,信用等级不低于国际信用评级机构评定的BB级或者相当于BB级的信用级别”的规定,保险资金投资理财产品时,无需对理财产品的发行人进行评级。

解读:
1.明确保险资金投资集合资金信托适用的监管规定
7号文明确规定保险资金投资集合资金信托应符合《中国银保监会办公厅关于保险资金投资集合资金信托有关事项的通知》(银保监办发〔2019〕144号,以下简称“144号文”)的各项要求,包括集合资金信托计划受托人的资质条件、信托计划评级、信用増级安排、基础资产等。
2.明确保险机构投资集合资金信托应具有的投资管理能力
根据7号文规定,保险机构投资基础资产为非标准化债权类资产的集合资金信托的,应当具备信用风险管理能力;投资基础资产为非上市权益类资产的集合资金信托的,应当按照穿透原则具备股权投资管理能力、不动产投资管理能力或股权投资计划产品管理能力、债权投资计划产品管理能力。具体如下表:

3.保险资金运用监管比例的特殊规定
根据7号文规定,集合资金信托纳入其他金融资产投资比例管理。其中,基础资产为非上市权益类资产的集合资金信托,应当同时纳入权益类资产或不动产类资产投资比例管理。具体如下表:

4.保险资金投资集合资金信托计划,仍需对信托计划进行评级
目前总体的监管趋势是放松对保险资金投资金融产品的评级要求,但是,目前监管部门尚未取消对信托计划进行评级的要求。根据144号文的规定,对于基础资产为非标准化债权资产的集合资金信托,应进行外部信用评级,且信用等级不得低于符合条件的国内信用评级机构评定的A*级A**或者相当于A*级A**的信用级别。

解读:
1.保险机构投资债转股投资计划,应具备股权投资管理能力(适用于保险集团(控股)公司、保险公司)或股权投资计划产品管理能力(适用于保险资产管理机构)
2.限制保险机构投资同一债转股投资计划的金额比例
7号文规定,保险机构投资同一债转股投资计划的金额不得高于该产品规模的50%,保险机构及其关联方投资同一债转股投资计划的金额合计不得高于该产品规模的80%,该规定有利于分散保险资金投资市场化债转股项目的风险。
需要注意的是,7号文并未明确“产品规模“是否为“实收规模”。这与144号文的规定不同,144号文在限制保险机构投资同一信托计划的金额比例时,明确“信托规模”为“实收规模”。
3.纳入投资比例监管的资产类别
根据7号文规定,债转股投资计划纳入其他金融资产投资比例管理。其中,投资权益类资产比例不低于80%的债转股投资计划,应当同时纳入权益类资产投资比例管理。具体如下表:


解读:
1.不再将关注类的*款贷**作为入池基础资产
根据7号文的规定,保险资金投资信贷资产支持证券,其入池基础资产限于五级分类为正常类的*款贷**,将关注类的*款贷**排除在外。
2.不再要求对信贷资产支持证券强制评级
根据7号文的规定,不再要求对保险资金投资的信贷资产支持证券进行评级。

解读:
1.降低对证券公司净资产的要求
根据7号文的规定,保险资金投资资产支持专项计划,担任资产支持专项计划管理人的证券公司上一会计年度末经审计的净资产不得低于30亿元人民币,低于之前要求的60亿元人民币。
2.不再要求对资产支持专项计划强制评级
根据7号文的规定,不再要求对保险资金投资的资产支持专项计划进行评级。

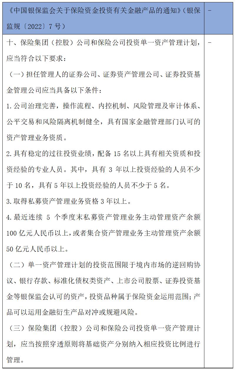
解读:
1.新增对单一资产管理计划管理人的要求
证券公司、证券资产管理公司、证券投资基金管理公司发行的单一资产管理计划属于7号文新增的保险资金可投资的金融产品,7号文对单一资产管理计划管理人的公司治理、业务资质、投资业绩、人员配置、业务资格年限及管理规模等方面作出了详细规定。
2.按穿透原则进行保险资金运用比例管理
根据7号文的规定,保险集团(控股)公司和保险公司投资单一资产管理计划,应当按照穿透原则将基础资产分别纳入相应投资比例进行管理。
3.符合条件的证券公司资产管理子公司的资产管理业务资格年限、管理规模的连续计算
根据《中国银保监会有关部门负责人就<关于保险资金投资有关金融产品
的通知>答记者问》,为推动相关业务平稳过渡,加大对资本市场的支持力度,对于经国务院证券监督管理机构依法核准设立、展业尚不满三年的证券公司资产管理子公司,其资产管理业务资格年限、管理规模可以与证券公司母公司连续计算;因并购重组、风险处置等原因,新设公司承接原证券公司私募资产管理业务资格的,资产管理业务资格年限、管理规模可与原公司连续计算。

解读:
根据该条规定,保险集团(控股)公司和保险公司投资单一资产管理计划和面向单一投资者发行的私募理财产品,应制定投资管理人选聘标准和流程,与投资管理人签订资产管理合同,根据公司资产配置计划,审慎制定投资指引。

解读:
根据该条规定,保险机构自行或受托投资金融产品,应当:
1.评估产品管理人的信用状况、经营管理水平、投资管理能力和风险管理能力;
2.关注产品交易结构、基础资产状况和信用增级安排,有效管理信用风险、市场风险、流动性风险、操作风险和法律风险。

解读:
根据该条规定,保险机构应当加强投后管理,配备专业的投后管理人员,持续跟踪产品管理运作,定期评估投资风险,适时调整投资限额、风险限额和止损限额,维护资产安全。金融产品发生违约等重大投资风险的,保险机构应及时采取风控措施,并按规定向银保监会报告。

解读:
7号文增加了“保险机构不得投资结构化金融产品的劣后级份额”的规定,同时规定了“以公司自身所持资产或资产收益权为基础资产的结构化金融产品”的例外情况。

解读:
本条规定了保险机构投资金融产品信息的登记和报告义务。

四、结语
7号文的发布实施,有利于更好满足保险资产多元化配置需要,发挥保险资金长期投资优势,为资本市场提供长期稳定资金支持,提高保险机构通过权益资产参与资本市场的广度和深度,加大对实体经济的支持力度,服务经济高质量发展。
本文作者:

王正华,德恒北京办公室合伙人;主要执业领域为保险争议解决、保险合规、保险资金运用等;2021年、2022年Legal500金融领域推荐律师,并连续多年选入钱伯斯榜单。

李俊超,德恒北京办公室律师;主要执业领域为资产管理、债券发行、保险资金运用等法律事务。
声明:
本文由德恒律师事务所律师原创,仅代表作者本人观点,不得视为德恒律师事务所或其律师出具的正式法律意见或建议。如需转载或引用本文的任何内容,请注明出处。