扦插石榴苗高产 (高产石榴修剪技术)

高产突尼斯石榴苗,石榴高产栽培技术要点

石榴属仅有2个种,其中一个种是索科特拉野石榴(Punica protopunian Ralff),原产于印度洋的索科特拉岛 (Socotra),无栽培价值,国内未引种栽培;另一个种为石榴(Punica granantum L),又名若榴、海榴、丹若、天浆、金婴、山力叶、狂花等,其在生产中广泛栽培。石榴果品营养价值丰富,同时石榴树亦是观赏价值高的园林树种,还是珍贵的蜜源、药用和化工产品原材料。20世纪90年代以后,我国石榴生产有了较快发展,据统计,2014年我国石榴栽培总面积为150余万亩,产量为66万吨。

石榴适生环境条件

石榴性喜温暖、喜光、对土壤的适应性很强,较耐旱耐瘠薄。石榴正常生长的年平均气温 10.2~18.6℃,≥ 10℃积温4133~6532℃,年日照时数1770~2665小时,降水量550~ 1600毫米,无霜期151~365天,石榴耐受的极限低温为-14℃,当旬最低温度平均低于-9℃和极端最低温度低于-15℃时,枝干会出现严重冻害,甚至整株死亡。石榴对高温的反应相对不敏感,当极端最高温达40℃时,如果水分条件充足,石榴树不会受到危害。石榴对土壤的要求不严格,在pH值4.5~8.2之间均可生长,各种土壤中一般均可生长,以沙壤或壤土栽培为好,过于粘重的土壤则影响生长和果实品质。在石榴生长发育的中后期,良好的光照条件既利于树体的生长,又可促进果实着色,提高果实品质,但光照过强易造成果实日灼和产生果锈。

高产突尼斯石榴苗,石榴高产栽培技术要点

石榴栽培品种及建园技术

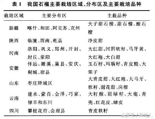
我国石榴栽培历史已有2000多年,经过长期的自然演化和人工筛选,已形成了*疆新**叶城、陕西临潼、河南开封、安徽怀远、山东峄城和云南蒙自为中心的几大栽培群体。根据气候、土壤等条件不同,各大栽培群体均有适合本地区推广种植主栽品种,如表1所示。

高产突尼斯石榴苗,石榴高产栽培技术要点

高产突尼斯石榴苗,石榴高产栽培技术要点

四川会理——青皮软籽石榴

新建石榴园一般选择矮化密植栽培,以方便果实采收和果园的日常管理。根据立地条件不同,可以采用2×4米,或2×3米的株行距。在平地或地势平缓的滩地成片栽植时多采用长方形或三角形,株行距3~4米×4~5米。山区退耕还林时,石榴可安排高密度栽植,采用 1×2米的株行距 (330株/亩),不仅能退耕还林,还可实现早果丰产,增加经济效益。为了达到早成形、早丰产的目的,也采用每穴 2~3株的丛状形栽植。

石榴的施肥技术

果树生产实践中摸索出的一些有益经验,果实采收前施基肥,萌芽前、花期、幼果期追肥等技术已经推广。石榴施基肥以有机肥为主,并混合少量的化学肥料,如尿素、磷酸铵等,一般幼树株施有机肥7.5~10公斤,中年树25公斤,大树50公斤。每年应进行2~3次追肥。第1次在开花前,以氮肥为主,配合以磷钾肥;第2次在果实膨大和花芽分化期,氮、磷、钾肥应配合施用;第3次结合早秋施基肥进行,以磷钾肥为主。施肥量幼树株施 0.25公斤;结果树株施 1~1.5公斤为宜。亩产2300公斤的石榴园,较适宜的氮、磷、钾用量和配合比例为:纯氮21.2公斤/亩、纯磷18.4公斤/亩、纯钾9.6公斤/亩,氮:磷:钾=14:18:18。

高产突尼斯石榴苗,石榴高产栽培技术要点

叶面施肥作为一种有效的辅助性施肥措施在石榴中推广应用。于石榴花期施用叶面喷施肥料可提高石榴坐果率,盛花期喷0.3~0.5%硼砂或0.3~0.5%尿素溶液,能提高坐果率27.1~33.8 %。薛志成的试验表明,石榴花期叶面喷1%过磷酸钙浸出液及0.3%的磷酸二氢钾也可显著提高石榴坐果率。生长季节适时喷施0.3~0.6%尿素或0.2~0.3%磷酸二氢钾,有利于提高座果率和产量。在幼果膨大前期和中期,对石榴树喷施叶面肥后,石榴果实发育整齐,尤其对是促进第2茬和第3茬果的坐果和果实的生长发育具有重要作用。

硅元素已被国际土壤界认为是继氮、磷、钾之后第4大植物营养元素。硅肥在世界农业发达国家得到广泛应用。硅肥作为一种新型肥料不仅能够提高作物的产量,还能改善作物的品质。郑州市农林科学研究所石彦召等研究了硅肥对10年生突尼斯软籽石榴石榴生理、品质的影响,结果表明,施用硅肥后,石榴叶片中叶绿素、果实中维生素C、可溶性固形物、总糖、总酸显著增加;硅肥施用量以4~6公斤/株为宜。

石榴的水分管理

石榴树是比较耐旱的树种,但其在萌芽、抽枝、现蕾、幼果生长等生育期,石榴树仍需要适宜水分,若水分不足,容易出现落蕾和果实发育不良等现象;开花期若遇持续阴雨天气,会因授粉不良而引起落花落果;果实膨大期,若遇突然降雨,加上温度和水分变化剧烈,就会导致严重裂果;果实成熟期,若遇连阴雨,会造成严重裂果。

高产突尼斯石榴苗,石榴高产栽培技术要点

有报道指出,为充分发挥石榴树的生长潜力,在生长季节应满足其水分需求,重点抓好春季萌芽前、花后、果实膨大期三个关键时期的水分供应,浇水时保持田间最大持水量的70~80%为宜。

我国石榴产区多数地方各月降水分布不够均匀,有的年份有春旱、伏旱或秋涝发生,需藉灌排措施加以调控,如*疆新**喀什地区年降水量少,必须重视对其灌溉,补充水分供应。云南蒙自产区,虽年降水量不少,但由于当地气温高,年蒸发量大于2369.8毫米,也需加强石榴园灌溉。

石榴整形修剪技术

石榴为喜光树种,对光照的要求较高。因此,在栽培生产中树体管理要注意通风透光。“石榴树膛要空,树尖要灵”即指石榴整形修剪过程中,其枝条不宜过密,以利很好结果,从而以提高石榴果品的产量和品质。以往的石榴多任其自然生长,由2~4个主枝向四周生长,着生分枝,形成自然丛状或自然圆头形。在石榴栽培种,常用的丰产树形为单主干自然开心形、三主枝自然圆头形和“V”字形。

高产突尼斯石榴苗,石榴高产栽培技术要点

石榴树的整形修剪可在休眠期(冬季)和生长期(夏季)两个时期进行。幼树主要是通过短截促使树体抽生枝条,加速营养生长,快速扩大树冠,促使早成形、早结果;盛果期树以疏剪为主,注意疏除过密枝、竞争枝、病虫枝、枯死枝、下垂枝、交叉枝等,使树冠呈下密上稀的状态,适当短截或回缩结果枝组,以改善通风透光和培养更新结果枝组;衰老树则采用重回缩法,促使隐芽萌发新枝,更新枝组,复壮树势。因石榴的芽有早熟性,树冠内易生徒长枝,需夏季通过抹芽、摘心、剪梢等措施,以调整树冠内枝条数量及生长量,保证树冠通风透光。

*疆新**为我国重要的石榴产区之一,为了保证石榴安全越冬,*疆新**一般采用匍匐栽培,入冬前将树体收拢并埋土,翌年春季出土。然而传统栽培方式不利于树冠的形成和结果枝组的培养,致使石榴产量和果实品质较低。为此,根据生产经验,当地石榴种植户总结出双层双扇形整形修剪,通过整形修剪后,石榴平均产量达795公斤/亩,≥ 450g的特级果比例为62%,分别比对照高258公斤和44%。其主要特点及整形修剪要点:树冠分为两层,第1层由4~5个主枝组成,各主枝分布在与地面呈30°~40°的平面上,第2层由3~4个主枝组成,各主枝分布在与地面呈60°~70°的平面上,每层主枝均呈扇形分布,同一层的各主枝间相互保持20°~30°夹角,每个主侧枝上配备一定数量的结果枝组。夏季修剪按照上稀下密,外稀内密的原则从 6~7月底多次疏除徒长枝、密生枝、病虫枝、交叉重叠枝和根蘖枝,另外采用短截、缩剪、摘心等方法培养新的枝组。

高产突尼斯石榴苗,石榴高产栽培技术要点

石榴套袋技术

水果套袋栽培技术是目前我国生产无公害水果,扩大果品外销保持果业可持续发展的重要措施。近年来,人们对石榴的套袋栽培技术进行了大量的研究工作,并取得了一些成果。申东虎的研究发现套膜袋石榴果实生长期长,石榴单果重增加;未套袋石榴果实生长期短,石榴果较小;套纸袋石榴果实介于两者之间。红河学院理学院张德刚等研究了套袋对石榴中7种金属元素(K,Ca,Mg,Cu,Na,Pb,Cr)含量的影响,发现套袋石榴中金属元素的含量低于未套袋石榴,尤其套袋石榴中Cr,Pb等有害元素的含量明显低于未套袋石榴。石榴套袋可有效减少果实的机械伤害、日灼伤和锈斑,减少病虫害,降低农药残留,提高光泽度,促进着色及增加产量。套袋果实可达到国家绿色石榴生产标准,试验园石榴达国家无公害石榴生产标准。

高产突尼斯石榴苗,石榴高产栽培技术要点

套袋是防止石榴裂果最有效的方法之一,对温度、湿度具有一定的缓冲作用,可防止果实日晒雨淋和骤寒骤热的变化,可保护果皮,减少干旱干燥期日光对果皮的灼伤或持续高湿对果皮韧性和抗膨胀力的损伤,从而改善了果实微环境,达到防止裂果目的。枣庄市石榴研究中心侯乐峰等以枣庄大青皮甜石榴为试材,研究不同栽培措施与裂果的关系,结果表明,石榴套袋后的果实裂果率仅为4.1%,不套袋的高达46%。因此套袋技术已作为石榴生产中的重要栽培措施进行推广应用,以降低石榴果实裂果率,改善果实外观品质,提高果品商品性和生产效益。