
国家药品监督管理局关于安徽航天生物科技股份有限公司停产整改的通告
(2018年第97号)
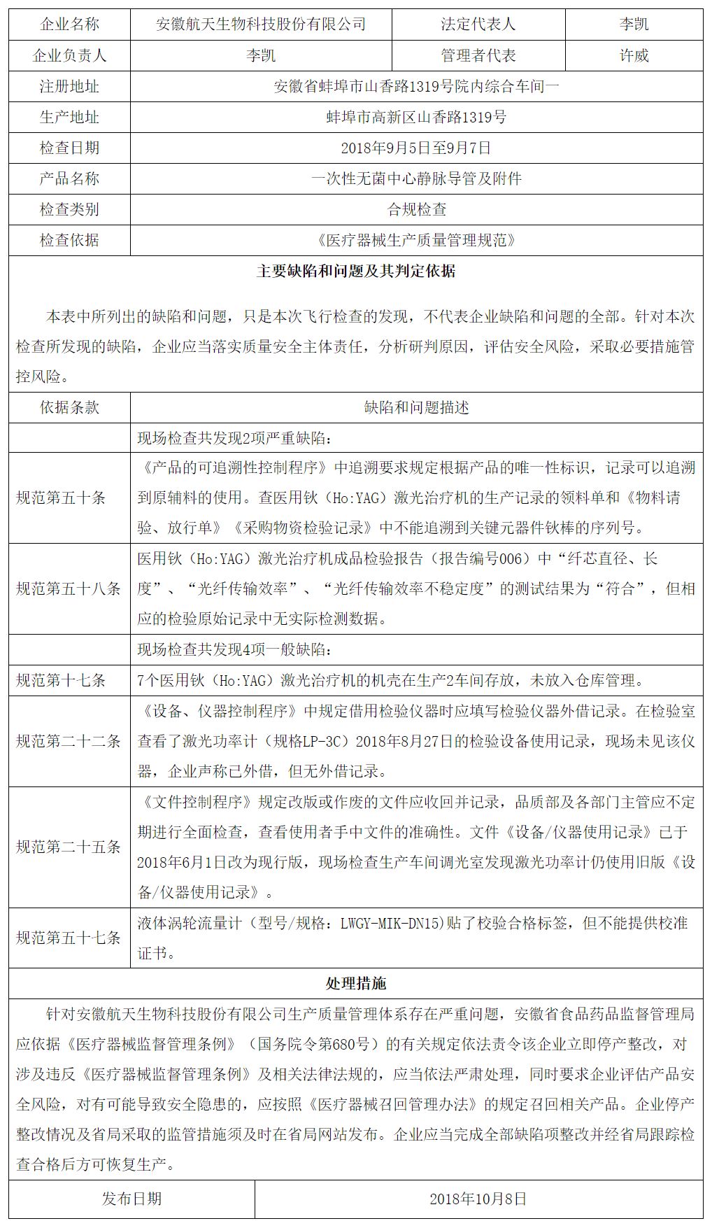
近期,国家药品监督管理局组织对安徽航天生物科技股份有限公司进行了飞行检查。检查中,发现该企业质量管理体系主要存在以下缺陷:
一、文件管理方面
《文件控制程序》规定改版或作废的文件应收回并记录,品质部及各部门主管应不定期进行全面检查,查看使用者手中文件的准确性,文件《设备/仪器使用记录》已于2018年6月1日改为现行版,现场检查生产车间调光室发现激光功率计仍使用旧版《设备/仪器使用记录》,不符合《医疗器械生产质量管理规范》(以下简称《规范》)中分发和使用的文件应当为适宜的文本,已撤销或者作废的文件应当进行标识,防止误用的要求。
二、生产管理方面
企业《产品的可追溯性控制程序》中追溯要求规定根据产品的唯一性标识,记录可以追溯到原辅料的使用,查医用钬(Ho:YAG)激光治疗机的生产记录的领料单和《物料请验、放行单》、《采购物资检验记录》中不能追溯到关键元器件钬棒的序列号,不符合《规范》中每批(台)产品均应当有生产记录,并满足可追溯的要求。
三、质量控制方面
企业医用钬(Ho:YAG)激光治疗机成品检验报告(报告编号006)中“纤芯直径、长度”“光纤传输效率”“光纤传输效率不稳定度”的测试结果为“符合”,但相应的检验原始记录中无实际检测数据,不符合《规范》中企业应当根据强制性标准以及经注册或者备案的产品技术要求制定产品的检验规程,并出具相应的检验报告或者证书的要求。
企业已对上述其质量管理体系存在缺陷予以确认。该企业上述行为不符合《规范》相关规定,生产质量管理体系存在严重缺陷,国家药品监督管理局责成安徽省食品药品监督管理局依法责令该企业立即停产整改,对涉及违反《医疗器械监督管理条例》(国务院令第680号)及相关法律法规的,依法严肃处理。同时责成安徽省食品药品监督管理局要求该企业评估产品安全风险,对有可能导致安全隐患的,应按照《医疗器械召回管理办法》(国家食品药品监督管理总局令第29号)的规定,召回相关产品。
待企业完成全部项目整改并经所在地省级食品药品监督管理局跟踪复查合格后方可恢复生产。
附件
对安徽航天生物科技股份有限公司飞行检查通报

国家药品监督管理局关于南昌卫材医疗器械有限公司停产整改的通告
(2018年第98号)
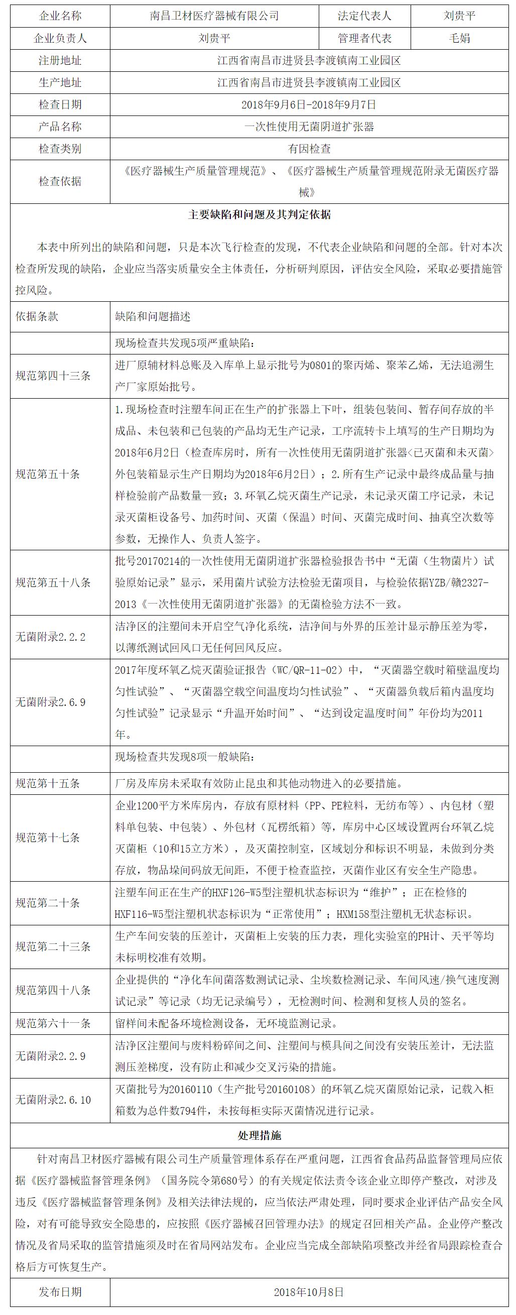
近期,国家药品监督管理局组织对南昌卫材医疗器械有限公司进行了飞行检查。检查中,发现该企业质量管理体系主要存在以下缺陷:
一、厂房与设施方面
企业洁净区的注塑间未开启空气净化系统,洁净间与外界的压差计显示静压差为零,以薄纸测试回风口无任何回风反应,不符合《医疗器械生产质量管理规范》及相关附录(以下简称《规范》)中应当根据所生产的无菌医疗器械的质量要求,确定在相应级别洁净室(区)内进行生产的过程,避免生产中的污染的要求。
二、采购方面
企业进厂原辅材料总账及入库单上显示批号为0801的聚丙烯、聚苯乙烯,无法追溯生产厂家原始批号,不符合《规范》中采购记录应当满足可追溯的要求。
三、生产管理方面
(一)现场检查时企业注塑车间正在生产的扩张器上下叶,组装包装间、暂存间存放的半成品、未包装和已包装的产品均无生产记录,工序流转卡上填写的生产日期均为2018年6月2日(检查库房时,所有一次性使用无菌阴道扩张器〈已灭菌和未灭菌〉外包装箱显示生产日期均为2018年6月2日),所有生产记录中最终成品量与抽样检验前产品数量一致,环氧乙烷灭菌生产记录,未记录灭菌工序记录,未记录灭菌柜设备号、加药时间、灭菌(保温)时间、灭菌完成时间、抽真空次数等参数,无操作人、负责人签字,不符合《规范》中每批(台)产品均应当有生产记录,并满足可追溯的要求。
(二)企业2017年度环氧乙烷灭菌验证报告(WC/QR-11-02)中,“灭菌器空载时箱壁温度均匀性试验” 、“灭菌器空载空间温度均匀性试验”、“灭菌器负载后箱内温度均匀性试验”记录显示“升温开始时间”、“达到设定温度时间”年份均为2011年,不符合《规范》中灭菌过程应当按照相关标准要求在初次实施前进行确认,必要时再确认,并保持灭菌过程确认记录的要求。
四、质量控制方面
企业批号20170214的一次性使用无菌阴道扩张器检验报告书中“无菌(生物菌片)试验原始记录”显示,采用菌片试验方法检验无菌项目,与检验依据YZB/赣2327-2013《一次性使用无菌阴道扩张器》的无菌检验方法不一致,不符合《规范》中企业应当根据强制性标准以及经注册或者备案的产品技术要求制定产品的检验规程,并出具相应的检验报告或者证书的要求。
企业已对上述其质量管理体系存在缺陷予以确认。该企业上述行为不符合《规范》相关规定,生产质量管理体系存在严重缺陷,国家药品监督管理局责成江西省食品药品监督管理局依法责令该企业立即停产整改,对涉及违反《医疗器械监督管理条例》(国务院令第680号)及相关法律法规的,依法严肃处理。同时责成江西省食品药品监督管理局要求该企业评估产品安全风险,对有可能导致安全隐患的,应按照《医疗器械召回管理办法》(国家食品药品监督管理总局令第29号)的规定,召回相关产品。
对南昌卫材医疗器械有限公司飞行检查通报

国家药品监督管理局关于广东百合医疗科技股份有限公司停产整改的通告
(2018年第99号)
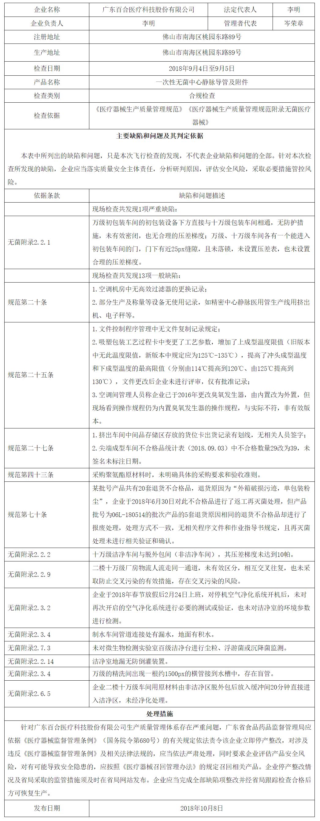
近期,国家药品监督管理局组织对广东百合医疗科技股份有限公司进行了飞行检查。检查中,发现该企业质量管理体系主要存在以下缺陷:
一、厂房与设施方面
(一)企业万级初包装车间的初包装设备下方直接与十万级包装车间相通,无防护措施,未有效密闭,也无合理的压差梯度,万级、十万级车间各有一个能进入初包装车间的门,门下有近1cm缝隙,且未落锁,未设置压差表,也未设置合理的压差梯度,不符合《医疗器械生产质量管理规范》及相关附录(以下简称《规范》)中厂房与设施应当根据所生产产品的特性、工艺流程及相应的洁净级别要求合理设计、布局和使用的要求。
(二)企业二楼十万级厂房物流人流走同一通道,未有效区分,相互交叉往复,也未采取防止交叉污染的有效措施,存在交叉污染的风险,不符合《规范》中洁净室(区)应当按照无菌医疗器械的生产工艺流程及所要求的空气洁净度级别进行合理布局,人流、物流走向应当合理,同一洁净室(区)内或相邻洁净室(区)间的生产操作不得互相交叉污染的要求。
二、采购方面
企业采购聚氨酯原材料时,未明确具体的采购要求和验收准则,不符合《规范》中采购时应当明确采购信息,清晰表述采购要求,包括采购物品类别、验收准则、规格型号、规程、图样等内容的要求。
三、生产管理方面
企业二楼十万级车间用原材料由非洁净区脱外包后放入缓冲间20分钟直接进入洁净区,未经净化处理,不符合《规范》中进入洁净室(区)的物品,包括原料和零配件等必须按程序进行净化处理的要求。
四、不合格品控制方面
企业某批号产品共有20套退货不合格品,退货原因为“外箱破损污迹,单包装粉尘”,企业于2018年6月30日对此不合格品进行了返工再灭菌处理,但产品批号为06L-180514的批次产品的5套退货原因相同的退货不合格品却进行了报废处理,处理方式不一致,无相关程序文件和作业指导书规定,且再灭菌处理未进行相关验证和确认,不符合《规范》中不合格品可以返工的,企业应当编制返工控制文件。返工控制文件包括作业指导书、重新检验和重新验证等内容的要求。
企业已对上述其质量管理体系存在缺陷予以确认。该企业上述行为不符合《规范》相关规定,生产质量管理体系存在严重缺陷,国家药品监督管理局责成广东省食品药品监督管理局依法责令该企业立即停产整改,对涉及违反《医疗器械监督管理条例》(国务院令第680号)及相关法律法规的,依法严肃处理。同时责成广东省食品药品监督管理局要求该企业评估产品安全风险,对有可能导致安全隐患的,应按照《医疗器械召回管理办法》(国家食品药品监督管理总局令第29号)的规定,召回相关产品。
对广东百合医疗科技股份有限公司飞行检查通报

国家药品监督管理局关于郑州迪奥医学技术有限公司停产整改的通告
(2018年第100号)
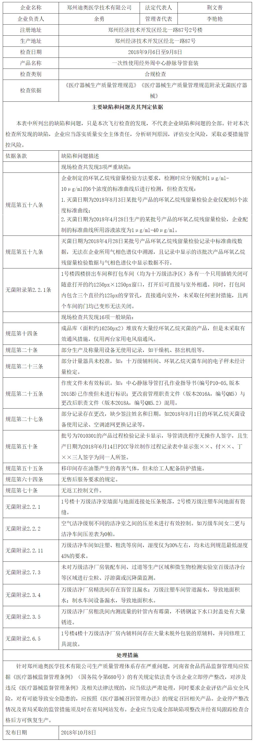
近期,国家药品监督管理局组织对郑州迪奥医学技术有限公司进行了飞行检查。检查中,发现该企业质量管理体系主要存在以下缺陷:
一、厂房与设施方面
(一)企业1号楼四楼挤出车间和打包车间(均为十万级洁净区)各有一个只用插销关闭可随意打开的约50cm×50cm窗口,打开后可直接与室外相通,同时,打包间内包含三个直径约5cm的穿管孔,直接通向室外,未采取任何密封措施,且两个车间的门均已变形无法关闭,不符合《医疗器械生产质量管理规范》及相关附录(以下简称《规范》)中厂房与设施应当根据所生产产品的特性、工艺流程及相应的洁净级别要求合理设计、布局和使用的要求。
(二)企业空气洁净级别不同的洁净室之间的压差未进行有效控制,如万级车间女二更与洁净车间压差表为0帕,不符合《规范》中空气洁净级别不同的洁净室(区)之间的静压差应大于5帕,洁净室(区)与室外大气的静压差应大于10帕,并应有指示压差的装置的要求。
二、质量控制方面
(一)企业制定的环氧乙烷残留量检验方法要求,检测时应分别配制1μg/ml—10μg/ml的6个浓度的标准曲线后进行检测,但检查发现:灭菌日期为2018年8月3日某批号产品的环氧乙烷残留量检验企业仅配制5个浓度标准曲线,灭菌日期为2018年4月28日生产的某批号产品的环氧乙烷残留量检验,企业配制的标准曲线所用溶液浓度为1μg/ml—40μg/ml,不符合《规范》中企业应当根据强制性标准以及经注册或者备案的产品技术要求制定产品的检验规程,并出具相应的检验报告或者证书的要求。
(二)企业灭菌日期为2018年4月28日某批号产品环氧乙烷残留量检验记录中标准曲线数据,无法在企业所用气相色谱仪中溯源,且记录中显示的该批次产品环氧乙烷残留量检验数据与气相色谱仪中显示数据不符,不符合《规范》中每批(台)产品均应当有检验记录,并满足可追溯的要求。
企业已对上述其质量管理体系存在缺陷予以确认。该企业上述行为不符合《规范》相关规定,生产质量管理体系存在严重缺陷,国家药品监督管理局责成河南省食品药品监督管理局依法责令该企业立即停产整改,对涉及违反《医疗器械监督管理条例》(国务院令第680号)及相关法律法规的,依法严肃处理。同时责成河南省食品药品监督管理局要求该企业评估产品安全风险,对有可能导致安全隐患的,应按照《医疗器械召回管理办法》(国家食品药品监督管理总局令第29号)的规定,召回相关产品。
对郑州迪奥医学技术有限公司飞行检查通报
