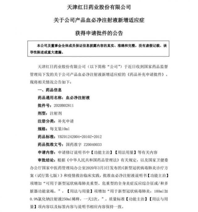
天津红日药业14日发布公告,获得NMPA血必净注射液新增适应症的《药品补充申请批件》【功能主治】项增加“可用于新型冠状病毒肺炎重型、危重型的全身炎症反应综合征或/和多脏器功能衰竭。

公开资料显示,血必净的主要成分为红花、赤芍、川芎、丹参、当归等中药材提取物,主要成分为红花黄色素A等。
主治因呼吸系统疾病如急性化脓性扁桃体炎,化脓性支气管炎、细支气管炎及Klebsiella杆菌、假单胞菌、绿脓杆菌等肺炎;泌尿系统疾病如肾盂肾炎、膀胱炎、尿道炎等;腹腔内感染:化脓性胆囊炎、胆管炎、化脓性腹膜炎等感染引起的全身炎性反应综合征,中医辨证为瘀毒互结证,临床表现为发热、恶寒,气促,口渴,烦躁,舌红绛,脉数等。
因感染、创伤、烧伤等引起的多器官功能障碍综合征(瘀毒互结、邪毒内陷证)的器官功能受损期及衰竭早期,临床以高热,喘促,烦躁不安,或神昏,或心悸,或呕血,或便血,或腹胀,或尿少或无尿,或黄疸,舌绛无苔或舌紫暗有瘀癍,脉数或结代为主要特征。
截至14日收盘,红日药业报5.4元/股,涨3.85%。根据此前,红日药业4月9日晚间发布业绩预告,预计一季度归属于上市公司股东的净利润为9644.01万元~1.32亿元,同比下滑25%~45%。业务方面,公司主力产品血必净注射液销售量较上年同期大幅增长,但因医保支付价下降46.54%,收入与上年同期基本持平;中药配方颗粒因门诊量大幅下降,销售收入同比下降;医疗器械板块,国内外订单量增长较快;原辅料板块利润受疫情影响较大;线上医疗服务增长显著。2020年一季度,来自红日药业的血必净注射液销售量暴增约87%,疫情爆发后,以血必净为代表的8款中药注射剂被纳入诊疗方案,销量实现突破性增长。
但是同时值得注意的是,血必净属于中药注射剂的一种品类,而中药注射剂此前多次被连环炮轰,安全性、疗效及临床数据等问题成为舆论焦点。由于不良反应频发,多种中药注射剂被限制使用,有省份已经将中药注射液关在了基层医疗的大门之外。中药注射液面临的尴尬局面,直接传至相关上市公司。
此前2006年成为中药注射剂遭遇滑铁卢的一年。在此之前,中药注射剂一度被视作“中药现代化突破口”。而2006年时轰动一时的“鱼腥草注射液事件”引发震动效应。由于鱼腥草注射液导致的严重不良反应甚至死亡事件,中药注射液的致命风险逐渐走向公众视野。国家药监局随后发布暂停使用鱼腥草等7个注射剂的通告。也正是从此开始,公众及医疗人士对中药注射剂的安全性等方面提出了质疑。苏中药业集团的生脉注射液,也曾在2011年被发现广东的多起不良反应,后被召回三万余支注射液。
除了接连不断的不良反应,在临床上存在超剂量使用、混合用药、过敏体质用药等不合理使用的现象也制约着中药注射剂的发展。
近年来,因不良反应频发,中药注射液已遭到大医院*制抵**,大批中药注射液转战基层。在此背景下,2017年医保目录对26种中药注射液提出了“在二级及以上医疗机构使用”才予以报销的限制。
除了红日药业以外,14日早些时候,以岭药业发布公告,收到NMPA发布的连花清瘟胶囊和连花清瘟颗粒的关于新增适应症申请的《药品补充申请批件》,功能主治项均增加“在新型冠状病毒性肺炎的常规治疗中,可用于轻型、普通型引起的发热、咳嗽、乏力。”因旗下独家品种连花清瘟胶囊(颗粒)新增轻症新冠肺炎适应症,以岭药业今日(4月14日)午间开盘后涨停封板。
文/21世纪经济报道