电热膜供暖是供暖方式之一,它是一种以电力为能源,通过红外线辐射进行传热的新型供暖方式。低温辐射电热膜供暖系统的主体--电热膜是一种通电后能发热的半透明的聚酯膜。它具有耐高压、耐潮湿、承受温度范围广、高韧度、低收缩率、运行安全、便于储运等优良性能。在韩国、美国等国家已有20多年的应用历史,应用领域十分广泛,于20世纪90年代首次进入我国。

电热膜地暖制热原理是产品在电场的作用下,发热体中的碳分子团产生“布朗运动”,碳分子之间发生剧烈的摩擦和撞击,产生的热能以远红外辐射和对流的形式对外传递,其电能与热能的转换率高达98%以上。碳分子的作用使电热膜采暖系统表面迅速升温。将远红外采暖系统安装在地面上,热能就会源源不断地均匀传递到房间的每一个角落。远红外碳晶之所以能够对空间起到迅速升温的作用,就在于其100%的电能输入被有效地转换成了超过66%的远红外辐射能和33%的对流热能。
低温辐射电热膜供暖系统可用于各种类型的建筑物中。作为一种优良的供暖系统,不仅适用于北方,更适用于冬季无取暖设施的大部分地区。
电热膜地暖广泛应用于别墅、商品房、经济适用房、农村自盖房、等民用住宅;学校、医院、商超等公共建筑,以及农村城镇化建设、道路融雪等领域,电热膜具有广阔的应用前景。
公共建筑:学校、医院、商超、厂房、办公楼、写字楼、汗蒸房、瑜伽房、健身房、等公共营运场所,相对于传统的供暖方式(水暖,发热电缆地暖),使用电热膜电地暖供暖系统可以有效节省非运营时间的供暖支出,如学校不仅可以节省学生放寒假期间的供暖费用,而且还可以节省老师非工作时间办公楼的供暖费用等。
民用住宅:商品房、别墅、经济适用房、廉租房、农村自盖房。
新农村建设:冬季取暖、蔬菜大棚、产房保温、育苗养殖、雏鸡孵化、土壤保温、沼气升温、电热炕、花卉培育、农业育苗、养鱼等。

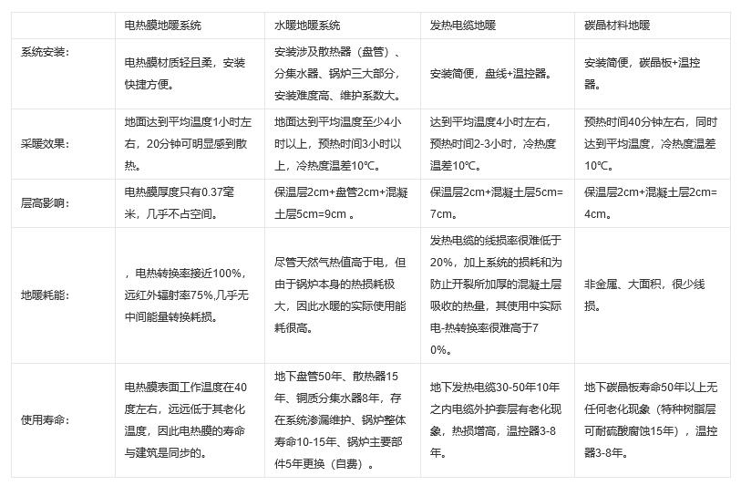
地暖是当下采暖形式的主体形式,自身拥有许多优势,已经成为许多业主的宠儿。那么,各种形式的地暖相比,各有什么样的优势和劣势呢?
