唏嘘不已!闽系知名房企4日正式摘牌!
最新消息!8月4日,根据深圳证券交易所《关于泰禾集团股份有限公司股票终止上市的决定》,泰禾集团股份有限公司正式被深圳证券交易所摘牌。曾打造五年从百亿到千亿“神话”的泰禾集团,股票终止上市。
01
千亿闽系房企泰禾集团股票终止上市
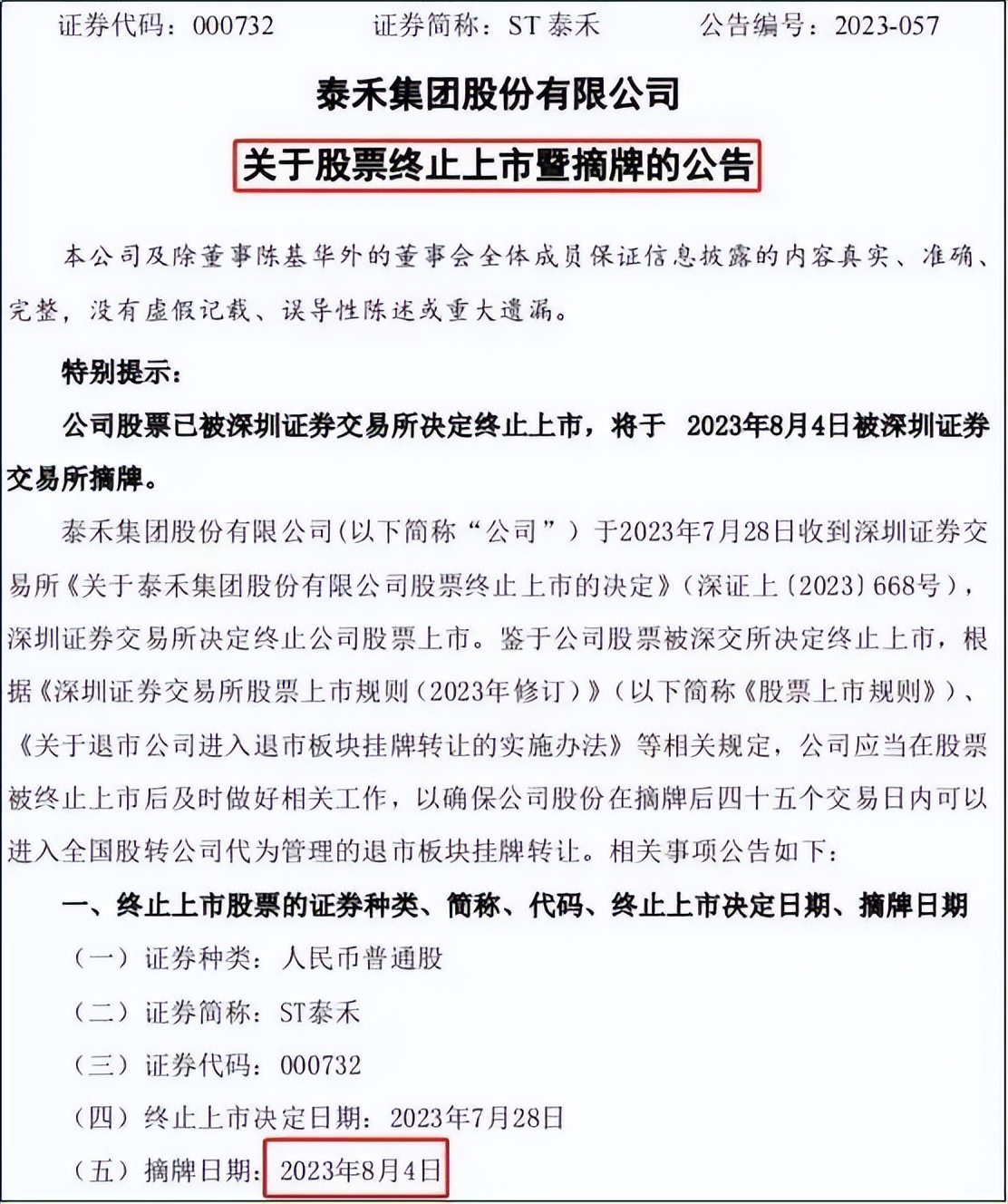
8月2日晚间,ST泰禾(000732.SZ,泰禾集团)发布公告,公司股票已被深圳证券交易所决定终止上市,于2023年8月4日被深圳证券交易所摘牌。

根据相关规定,公司应当在股票被终止上市后及时做好相关工作,以确保公司股份在摘牌后四十五个交易日内可以进入全国股转公司代为管理的退市板块挂牌转让。泰禾集团股票终止上市后,将转入全国股转公司代为管理的退市板块挂牌转让。
今年4月以来,ST泰禾股价一直在1元左右徘徊,在5月5日短暂站到1元临界点之上后一路下行。也是在5月中旬起,ST泰禾接连发布存在可能因股价低于面值被终止上市的风险提示公告,以及股票交易异常波动公告。

资料图
7月28日晚间,ST泰禾披露关于收到股票终止上市决定的公告:泰禾集团的股票在2023年5月8日至2023年6月2日期间,通过深圳证券交易所交易系统连续二十个交易日的每日收盘价均低于1元,触及了深交所规定的股票终止上市情形。最后交易日,ST泰禾市值仅剩10.7亿元,较此前超过500亿元的市值,跌去约98%。
02
曾打造五年从百亿到千亿的“神话”
天元山庄、天元美树馆、东二环泰禾广场、泰禾福州院子……对福州人来说,泰禾集团是一个耳熟能详甚至如雷贯耳的名字。

作为一家从事住宅地产和商业地产开发的大型知名上市公司,创建于1996年的泰禾集团,在福州房地产发展史上占有很重要的地位。尤其是在2010年通过“借壳”福建三农,成功在资本市场上市后,作为当年国内唯一上市房企,成功上市后的泰禾集团名声大噪。
不过,在成功上市之后,有了资本市场的助力,深谙金融市场运作的泰禾集团,开始了更加激进的操作。据媒体统计,泰禾集团从2012年开始高溢价疯狂拿地,仅在2012和2013年短短两年时间,泰禾集团便相继在北京、上海等多个一、二线城市拿下了多宗高溢价地块,拿地资金高达200亿元,而彼时泰禾集团的营收还不到70亿元。
而高杠杆的运作体现在数据上便是:2013年到2017年短短五年时间,泰禾便实现了百亿元到千亿元的突破。

据克而瑞研究中心统计,2017年泰禾销售金额超过千亿元,2018年达到1300亿元,连续两年位居中国房企20强。在产品上,泰禾院子系、大院系、府系等热点IP更是一路高歌猛进,成为国内房产市场上的焦点。2017年底,泰禾喊出“2000亿元的销售目标”,曾经引发公司股价暴涨,市值一度超过500亿元。

随着股价不断走高,泰禾集团董事长黄其森成为福建地产首富。2020年,黄其森家族以200亿元人民币财富名列《胡润全球富豪榜》第1001位。
不过,在高杠杆运作背后也隐藏着巨大的风险。在2019年泰禾集团危机爆发的前夕,泰禾集团的总负债飙升到了1905.55亿元,资产负债率也达到了84.95%。
03
泰禾福州项目都已有保交楼的方案
泰禾集团退市最直接的影响便是5万多户的股东,而对于购房者而言,他们更担心的则是那些延期或停工的房子何时才能交付?
7月19日,泰禾福州区域2023上半年度工作总结会议中,泰禾高管透露,今年上半年,在各部门的通力协作下,泰禾福州区域所有项目都找到了复工保交楼的方案,全面进入保交楼建设阶段。下半年,要继续将保交付、保品质、促销售作为工作重点,加大销售力度和现金回笼,持续改善经营状况。
此外,根据泰禾集团官微此前透露的消息,在各地积极为房地产项目纾困的背景下,泰禾多个区域、多个项目积极沟通地方政府,已经获得不同形式的纾困支持。
其中,泰禾福州区域的金府壹号、福州湾项目、福州院子、鼓山院子、桂山院子、金府大院等6个项目被列入了福州市房地产项目风险防范化解专班小组选定的重点项目名单。
来源:福州晚报微信