国内外可*载下**机械三维模型的网站和论坛!
无论是学生还是已经在工作的工程师,都一定会涉及到零部件的绘制,甚至也想去社区、论坛和别人分享交流。那这些网站和论坛就一定是你需要的!
国外:拥有三大零件库。最出名的是Traceparts,全球最大的免费零件库,国内也进得去,无脑选它就对啦。GrabCAD号称机械工程师的Github,你可以在里面上传*载下**模型,甚至你技术厉害的话,还可以参加里面各种各样的有奖挑战活动哦。PARTcommunity里面很多零件都是供应商上传的,数据真实性和准确性很高。
国内:比较出名的就是沐风网和开拔网,这里面不仅有国内专属的资源,还有行业信息分享、教学视频、软件资源等你意想不到的惊喜!

最强信息来源
想要提高自己能力、了解最新行业知识、获取最新版本软件、学习软件操作教程,这通常都需要很强的搜索能力才行。因此,小编特地为大家统计了全网最强资源,你在学习和工作中所有需要了解的、需要用的、需要学的,在下面全部能找到!
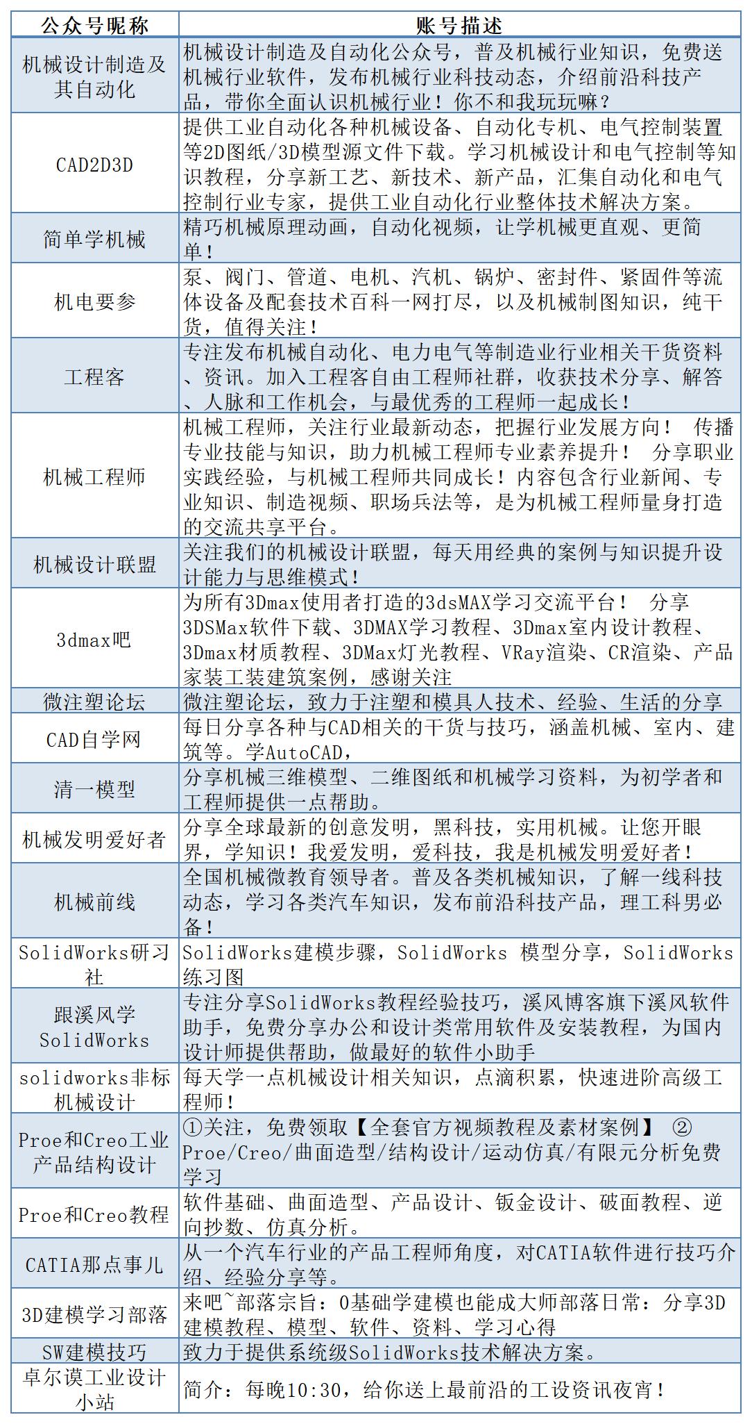
(1)普及机械行业知识,免费送机械行业软件,发布机械行业科技动态,介绍前沿科技产品,带你全面认识机械行业!
(2)提供工业自动化各种机械设备、自动化专机、电气控制装置等2D图纸/3D模型源文件*载下**。
(3)学习机械设计和电气控制等知识教程,分享新工艺、新技术、新产品,汇集自动化和电气控制行业专家,提供工业自动化行业整体技术解决方案。
(4)精巧机械原理动画,自动化视频,让学机械更直观、更简单!
(5)泵、阀门、管道、电机、汽机、锅炉、密封件、紧固件等流体设备及配套技术百科一网打尽,以及机械制图知识!

机械类专业就业情况
搜集了这么多资源,学习了这么多技能,那么就业形势如何呢!小编也为大家统计了机械专业相关的就业情况,看看你心目中的工作平均工资有多少呢?

工科类必学的专业软件
机械专业所涉及的工作,基本上都是需要使用专业的软件的,比如机械工程师,在招聘详情里面通常要求“精通使用Pro/E、Solidworks任一3D软件及Auto CAD”。因此,学习使用机械相关的软件至关重要。但是像Pro/E、Solidworks这类的软件,不仅价格昂贵,而且安装十分复杂。因此,小编找到了一个网站无需安装可以在网页进行三维建模的“云图三维”,比较适合初学者,界面非常简洁清新,小编朋友作为一个小白仅半天时间就能熟练使用了。还能在手机小程序上进行查看分享,十分方便。不过由于是国内比较年轻的一款产品,所以很多功能还在不断完善和不断优化。
