“该技术正在向不同的公司进行专利授权,医疗和非医疗应用领域都很感兴趣。”Donald Ingber 在介绍其团队开发的 eRapid 平台的产业落地情况时,对生辉说。
eRapid 平台是 Wyss 研究所创始董事 Donald Ingber 博士、及该机构旗下由高级研究员 Pawan Jolly 博士领导的传感器团队开发的传感器平台, 通过开发一种基于纳米技术的防污涂层,解决了电化学生物传感器检测过程中的污染问题, 这在便携式电化学监测系统开发中至关重要。

(来源:Accounts of Chemical Research)
Donald Ingber 是哈佛大学教授,他活跃在各类生物芯片、尤其是器官芯片的创新研究中,研究背景涵盖了机械生物学、肿瘤血管生成、组织工程、系统生物学、纳米生物技术和转化医学等等。他在今年连发 4 篇顶刊论文,介绍了器官芯片在药物研发,包括新冠药物筛选中的作用。
本文将主要围绕他在电化学生物传感器抗污染研究中的研究成果。

图丨Wyss 研究所创始董事 Donald Ingber 博士
抗污染技术的必要性
传感器被视为人类器官的延伸,可以被运用到日常生活、医学、航空航天等等领域。
电化学生物传感器作为传感器技术的一个新分支,可以检测生物材料,比如酶、细胞、特定配体、组织,也可以检测非生物基质。可被广泛应用在食品检测、环境监测、药物和临床等方面。具有 灵敏度高、检测时间短、操作便利、便携 等优点。

图 | 基于 “三明治结构” 的蛋白质检测技术已成为热门的研究方向(来源:DOI: 10.12677/AAC.2021.114025)
目前,电化学生物传感器在检测复杂样品过程中, 最主要的挑战和技术难点之一就是基质的干扰。这是影响电化学生物传感器向商业产品推进的最大阻碍。
医疗样品中常见的干扰基质来自体液 (蛋白质、多糖、脂质等生物大分子)、血液或血清以及外源性细菌、病毒等;食品样品中常见的干扰基质为食品成分 (蛋白质、脂类、碳水化合物、水、维生素、矿物质分子、低分子添加剂等) ;环境样品中常见的干扰基质为环境中的生物大分子、微生物等。
目前防止电极表面污染的方式通常是进行化学修饰,比如修饰聚乙二醇,或者利用牛血清白蛋白(BSA)进行封闭,尽管这些策略有效降低了污染的程度,但 也会使电极表面阻抗增加,导致检测灵敏度降低。
1 分钟内完成浸涂,全血有效
为了解决污染问题,Ingber 团队开发了一种 “ 快速、稳定、低成本 的纳米复合抗污染涂料”“该材料在生物标志物信号检测方面具有前所未有的性能”。
根据发表于 Nature Nanotechnology 的论文,防污涂层在传感器表面形成三维多孔结构,搭建起包含纳米金纤维或纳米金颗粒在内的导电纳米材料网络。

(来源:Nature Nanotechnology)
这种导电网络既能促进离子通过纳米孔流向电极表面,同时还将排斥生物污染物。 其排斥原理一方面是由于其密集的小孔结构,另一方面则是网络中交联的牛血清白蛋白(BSA)分子排斥血液中的高浓度白蛋白。
作为原理证明,该团队设计了一种用于检测白细胞介素 - 6(IL-6)的生物传感器,其可以灵敏地检测未处理血清 / 血浆中的该化合物。与之相比,基于传统的聚乙二醇自组装涂层(PEG-SAM)构建的传感器仅能检测到磷酸缓冲液(PBS)中的 IL-6,在成分复杂的血浆中便一无所获。
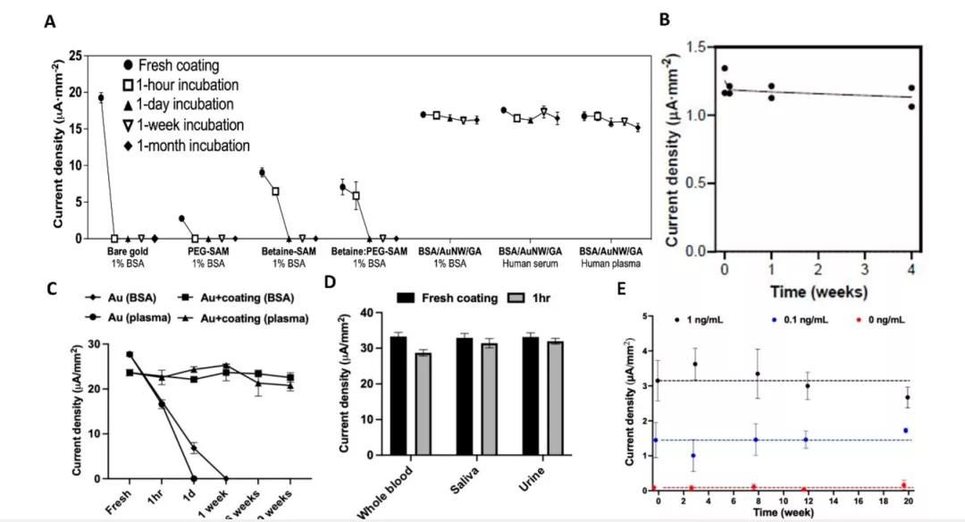
重要的是, 这种初代纳米金材料的涂层电极具有短暂的可重复性, 其保存期限通常取决于搭载抗体的稳定性。在该次实验中,将使用过后的电极储存在 4℃条件下 1% 的 BSA 中,经过清洗,在使用后一个月仍保持约 90% 的电化学传感性能(检测电流密度)。与之相比,其他类型的防污涂层往往在几个小时内就失去了保护作用。

(来源:Nature Nanotechnology)
在获得初步成功之后,该团队针对防污涂层的成分进行了进一步优化。
主要的优化方向为原始涂层中的纳米金材料:其会对血液和其他体液中的分子进行氧化并产生干扰性的电化学背景信号,也被称为 噪声 。除此之外,使用纳米金的 高成本 也阻碍了研究人员实现以低成本制造诊断型电化学传感器的目标。
在该团队发表于 Advanced Functional Materials 上的研究论文中,研究人员使用 还原氧化石墨烯纳米薄片(rGOx) 替代了涂层中的纳米金作为导电材料,以便克服以上问题。“在利用戊二醛成功地开发出含有金属氧化物与牛血清白蛋白交联的半透纳米复合涂层之后,我们用石墨烯氧化物取代了纳米材料,降低了 100 倍的成本, 同时保持了类似的信号转导和防污性能。”
在试验中,rGOx 的加入进一步提高了涂层的防污性能。与此前使用纳米金的试验数据相比,新型传感器针对 IL-6 的检测灵敏度提高了 40.86%。
除此之外, rGOx 改善了纳米复合材料涂层的稳定性。 新型电化学传感器能够持续暴露在血清、血浆或全血中 1 小时,且不会影响其导电性能;在长达九周的稳定性试验中,其持续暴露于人血浆中同样能够维持 90% 的电流密度, 这将为开发在复杂生物介质中稳定工作的连续监测生物传感器提供可能。

图丨基于 BSA/rGOx/GA 结构的涂层稳定性数据(来源:Advanced Functional Materials )
“这种稳定的传感器可以支持先取样,然后可以在实验室中集中检测等灵活的处理方式。” 论文的第一作者 Sanjay Timilsina 此前在文章中提到。
研究人员还开发了一种局部热诱导涂层方法,显著提高了滴铸涂层工艺的效率,并且在 1 分钟内完成,至少比目前最先进的涂层技术快 3 个数量级。
研究人员在论文中写道:最终产生的涂层电极可以在室温下保存至少 5 个月 ,仍然可以保持完整的灵敏度和特异度。重要的是,这种涂层对各种生物液体样品,包括 血浆、血清、全血、尿液和唾液, 都显示出了优异的抗污染活性。
“ 我们已经实现了在全血中的抗污染,这是生物污染较为严重的样本之一。 ” Ingber 说。
“这种抗污染技术将改变游戏规则,因为它可以为诊断用电化学传感器创建有效的抗污染涂层。并且,其标志着跨工程、材料、分子生物学和医学等不同领域的多学科旅程的开始。” Ingber 表示, 该技术将普遍适用于基于电化学传感技术建立的全新多疾病诊断平台。
广泛的应用场景
正如上文提到的,抗污染是影响电化学生物传感器向商业产品推进的最大阻碍。那么在即将解决该挑战的情况下,Ingber 团队的技术将落地到哪些应用场景?
电化学生物传感器的主要用途之一是直接监测分析物或与分析物相关的生物活性,比如监测活细胞或者酶的活性。
“ iQ 集团( iQ Group)正在结合他们的晶体管传感器技术,进行新冠检测诊断产品的开发。另一家新成立的公司希望专注于神经系统疾病的护理诊断,但他们的进展还没有那么快。 ”Ingber 对生辉说。
iQ 集团将联合 Ingber 团队共同开发一种 “口香糖大小” 的可打印新冠检测试纸,可以在 几分钟内 看到结果。iQ 集团是一家生命科学投资、孵化公司,开发了基于生物传感器的诊断平台,开发了世界首个无需针刺取血的糖尿病检测方案。
目前批准了两种新冠检测试剂:核酸检测试剂和抗体检测试剂,常规的核酸检测一般需要 2-6 小时。抗体检测中,胶体金法平均检测时间 15 分钟左右(全血而非血清),磁微粒化学发光法一般需要 30-60 分钟。

图 | “口香糖大小” 的可打印新冠检测试纸(来源:iQ Group 官网)
除了以上的应用以外,电化学生物传感器还可以间接用来分析干扰传感器生物催化性能的有机农药或无机物,比如监测重金属、氟化物、氰化物以及其他在工业和环境中的物质。不过因为这是不可逆的,所以对分析物的浓度测量通常不太精确。