金融科技周报|台州银行涉9项违法违规事实被罚款385万元;中银消金董事长任职资格获批;两部门调整汽车*款贷**有关政策

整理 | 《财经》新媒体 王柏匀 编辑 | 蒋诗舟

一周要闻(4月1日—4月7日)

两部门调整汽车*款贷**有关政策

央行设立科技创新和技术改造再*款贷**

9家银行被罚,台州银行涉9项违法违规事实被罚款385万元

随手记与东莞农商银行被广东省通信管理局点名

平安消费金融两位副总经理任职资格获核准

中银消金董事长任职资格获批

监管动态

两部门调整汽车*款贷**有关政策

4月3日,据央行官网,为贯彻落实*党**中央、国务院决策部署,推动汽车以旧换新,近日,中国人民银行、国家金融监督管理总局联合印发《关于调整汽车*款贷**有关政策的通知》,明确金融机构在依法合规、风险可控前提下,根据借款人信用状况、还款能力等自主确定自用传统动力汽车、自用新能源汽车*款贷**最高发放比例。鼓励金融机构结合汽车以旧换新等细分场景,加强金融产品和服务创新,适当减免汽车以旧换新过程中提前结清*款贷**产生的违约金。

央行设立科技创新和技术改造再*款贷**

4月7日,据央行官网消息,中国人民银行设立科技创新和技术改造再*款贷**,激励引导金融机构加大对科技型中小企业、重点领域技术改造和设备更新项目的金融支持力度。科技创新和技术改造再*款贷**是对原有科技创新再*款贷**和设备更新改造专项再*款贷**的政策接续,在总结两项工具经验的基础上进行改革完善,支持金融机构提升金融服务质效,更好满足科技创新、技术改造和设备更新领域的融资需求。

科技创新和技术改造再*款贷**额度5000亿元,利率1.75%,期限1年,可展期2次,每次展期期限1年。发放对象包括国家开发银行、政策性银行、国有商业银行、中国邮政储蓄银行、股份制商业银行等21家金融机构。

金融机构根据企业申请,参考行业主管部门提供的备选企业名单和项目清单,按照风险自担的原则,自主决策是否发放*款贷**及发放*款贷**条件。金融机构向中国人民银行申请再*款贷**,中国人民银行对*款贷**台账进行审核,对于在备选企业名单或项目清单内符合要求的*款贷**,按*款贷**本金的60%向金融机构发放再*款贷**。

行业要闻

9家银行被罚,台州银行涉9项违法违规事实被罚款385万元

4月7日,国家金融监督管理总局台州监管分局连续公布8张罚单,有7张涉及银行:浙江温岭农村商业银行、宁波银行台州分行、招商银行台州分行、台州银行、浙江三门银座村镇银行、农业银行台州分行、浙江温岭联合村镇银行。其中,有4张罚单超过百万元,台州银行所领罚单最大,被罚款385万元。

具体来看,浙江温岭农村商业银行因董事未经任职资格核准而履职;*款贷**管理不到位,对公信贷资金被挪用于非上市公司股权投资;向银行员工发放经营性*款贷**;*款贷**管理严重不审慎,导致*款贷**形成风险等7项违法违规事实被国家金融监督管理总局台州监管分局罚款220万元。

宁波银行台州分行因“*款贷**管理不审慎,信贷资金被挪用于股权投资;*款贷**管理不审慎,信贷资金被挪用于购买土地;办理无真实贸易背景的商业承兑汇票贴现”被国家金融监督管理总局台州监管分局罚款90万元。

招商银行台州分行因“项目*款贷**管理不到位,信贷资金长期滞留账户;项目*款贷**管理不到位,被挪用于归还专项债利息;对公*款贷**管理不到位,流动资金*款贷**被挪用于支付土地出让金;个人*款贷**管理不到位,经营性*款贷**被挪用于置换住房按揭*款贷**;理财销售人员代理客户在手机App上购买代销理财产品”被国家金融监督管理总局台州监管分局罚款155万元。

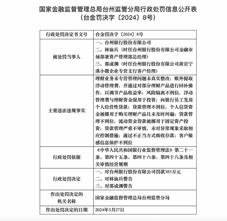
台州银行因理财业务未专营管理问题未真实整改;账外提取浮动管理费,并通过对部分理财产品进行回补操作,以调节产品收益率;风险隔离不到位,浮动管理费与理财资金混用于投资;向银行员工发放个人经营性*款贷**;*款贷**管理严重不审慎,未对异常现象采取相应控制措施;通过不正当方式吸收存款;客户敏感信息保护不到位等9项违法违规事实被国家金融监督管理总局台州监管分局罚款385万元。

金融科技周报|台州银行涉9项违法违规事实被罚款385万元;中银消金董事长任职资格获批;两部门调整汽车*款贷**有关政策

浙江三门银座村镇银行因“高级管理人员未经任职资格核准而实际履职;向银行员工发放经营性*款贷**;违规向客户转嫁抵押物财产保险费”被国家金融监督管理总局台州监管分局罚款80万元。

农业银行台州分行因“员工行为管理不到位,发生员工受贿案件”被国家金融监督管理总局台州监管分局罚款45万元。

浙江温岭联合村镇银行“*款贷**管理不到位,流动资金*款贷**用作固定资产投资;*款贷**管理不到位,对公信贷资金挪用作承兑汇票保证金;通过不正当方式吸收存款”被国家金融监督管理总局台州监管分局罚款160万元。

此外,4月3日国家金融监督管理总局公布信息显示,重庆南川石银村镇银行因违规发放异地*款贷**;*款贷**资金被挪用被国家金融监督管理总局涪陵监管分局罚款50万元。

国家金融监督管理总局于4月1日公布信息显示,浙江海盐农村商业银行因未按规定进行理财产品信息披露;贷后管理不尽职,*款贷**被挪作项目投资款;虚增存*款贷**等8项事由被国家金融监督管理总局嘉兴监管分局罚款300万元。

随手记、东莞农商银行被广东省通信管理局点名

3月29日,广东省通信管理局公开通报18款未按要求完成整改App,其中涉及随手记与东莞农商银行。随手记的应用主办者为深圳市铭数信息有限公司,所涉问题“超范围收集个人信息”;东莞农商银行所涉问题为“违规收集个人信息;App强制、频繁、过度索取权限”。

广东省通信管理局表示,被通报的App应在4月8日前完成整改及反馈工作。逾期不整改的,广东省通信管理局将依法依规采取下一步处置措施,切实维护App用户合法权益和网络安全秩序。

公司聚焦

平安消费金融两位副总经理任职资格获核准

3月29日,国家金融监督管理总局上海监管局公告显示,核准陈立洁平安消费金融有限公司(下称“平安消费金融”)副总经理、董事会秘书的任职资格,核准高峥平安消费金融副总经理的任职资格。

据中国平安2023年年报披露,2023年中国平安对平安消费金融权益法下核算的投资收益为1.47亿元,按中国平安持有平安消费金融30%股权计算,2023年全年,平安消费金融净利润约为4.9亿元。

中银消金董事长任职资格获批

4月1日,国家金融监督管理总局发布公告,核准了高维斌中银消费金融有限公司董事长的任职资格。

中银消费金融向《财经》新媒体表示,任职是正常的人事调整,高维斌曾先后担任中国银行总行相关部门负责人、中国银行一级分行行领导等职务,拥有30余年的银行从业经验。

中国银行发布的2023年年报显示,截至2023年末,中银消费金融注册资本15.14亿元,资产总额742.99亿元,净资产90.40亿元;*款贷**余额719.48亿元,比上年末增长16.42%;线上*款贷**余额占比62.49%,比上年末提升10.25个百分点;2023年全年实现税后利润5.37亿元。