离深无需持48小时核酸阴性证明!广东4地返乡需报备!
南方阳春 2022-01-27 21:54
今天是春运第11天
迎来节前返乡第二波高峰
返乡需要做核酸检测吗?
具体有哪些防控要求?
来看广东各地返乡出行防疫政策汇总
蜀黍先帮大家画个重点
梅州、潮州、揭阳、河源
返乡均需提前3天报备
离深不再需要48小时核酸阴性证明

广州市防疫政策
离开当地政策
去往除北京外的其他地方,不需要检查48小时核酸阴性报告,但旅客需要关注目的地相关防疫政策。(国内各地疫情防控政策措施权威查询:微信搜索“国务院客户端”小程序。)
去往北京方向的旅客进站乘车时需查验48小时核酸检测阴性证明和“北京健康宝”行程码。
进入当地政策

深圳市防疫政策
离开当地政策
自2022年1月26日零时起,深圳市全域均为低风险地区,不再执行“持48小时核酸阴性证明离深”管控措施。
进入当地政策
1.高风险地区来(返)深人员、红码人员。实施14天集中隔离,核酸检测前七天每天一检,第10、14天开展核酸检测。
2.中风险地区来(返)深人员,高风险地区所在县(市、区,直辖市的街道、镇)来(返)深人员。实施14天居家隔离,第1、3、7、14天开展核酸检测。
3.有明显社区传播且对深圳市输入风险高的地市(或县、区、旗)来(返)深人员。实施14天居家健康监测,第1、3、7、14天开展核酸检测。
4.有感染源头不明病例出现且有潜在社区传播风险的地市(直辖市的区、县)或县(区、旗、直辖市的街道、镇)来(返)深人员,以及中风险地区所在县(区、旗)来(返)深人员。实施3天居家健康监测(3天2检)+11天自我健康监测,第1、3、14天开展核酸检测。
5.其他有本土病例的地市来(返)深人员。实施“四个一”健康管理和14天自我健康监测。
6.香港来(返)深入境人员,实施“7天集中隔离+7天居家隔离+7天居家健康监测”。澳门来(返)深入境人员,需持7天内核酸检测阴性证明。除香港、澳门以外的境外来(返)深人员,实施14天集中隔离+7天严格居家健康监测。
7.国内中高风险地区和有阳性病例报告的地区来深航班、火车和长途客车旅客,需持48小时内核酸检测阴性证明登机(上车),同时接受落地核酸检测。
珠海市防疫政策
进入当地政策
一、境内中高风险地区来珠返珠人员
1.对高风险地区来返珠人员开展14天集中隔离(自离开高风险地区起算)。
2.对中风险地区来返珠人员开展14天居家隔离(自离开中风险地区起算)。
3.对中风险地区所在地市来返珠人员开展四个一(发放一份健康告知书、开展一次健康咨询、扫一次健康码、开展一次核酸检测)和14天自我健康监测。
4.对高风险地区所在地市来返珠人员开展三天两检,间隔24小时,实施14天居家健康监测。
5.所有省外来返珠人员主动检测一次核酸。
二、经港珠澳大桥公路口岸入境人员
1.香港经港珠澳大桥公路口岸入境人员实行“14+7”健康管理。香洲区转运专班通过闭环管理转送到各区集中隔离场所进行14天集中隔离,第1、4、7、14天开展一次核酸检测;7天居家健康监测,第15、21天开展一次核酸检测。其中解除隔离前第14天检测实行“双采双检”(即两个机构采样、两个机构检测)。
2.自香港入境从事重要公务、经贸、科技等活动豁免隔离医学观察人员:落实名单管理,入境需持72小时内核酸检测阴性证明,入境时海关采样24小时内上传核酸结果,全流程专车接转、闭环管理。入境活动不超过3天的,入境第一天在指定酒店隔离,待核酸阴性结果出来后方可开展指定活动。活动超过3天的,入境头三天需在指定酒店自我隔离,核酸3天2检。入境超过7、14、21天的,需在第7、14、21天开展一次核酸检测,其中第14天要实行“双采双检”。
三、经珠澳口岸入境人员
自2022年1月16日上午6时起,从珠海经珠澳口岸到澳门人员须持24小时内有效核酸检测阴性结果证明通关;
从澳门经珠澳口岸到珠海人员措施不变,即从澳门经珠澳口岸到珠海人员须持7天内有效核酸检测阴性结果证明通关。
四、落地核酸
2021年12月25日0时至2022年3月15日24时期间,对经“两站一场一港口”的来(返)珠人员实行落地核酸检测。
五、对陕西省西安市(除高风险地区外)旅居史来(返)粤人员开展14天居家隔离的健康管理措施,对12月8日—21日来(返)粤未满14天者补齐14天居家隔离(自离开西安日起算)。
六、2021年12月25日以来有天津市、河南省安阳市旅居史人员开展“7天居家隔离+7天居家健康监测”。
汕头市防疫政策
进入当地政策
1.对近14天有中、高风险地区旅居史来(返)汕人员实施14天集中隔离医学观察(第1、4、7、14天开展核酸检测)。
2.对近14天有高风险地区所在县(市、区)(直辖市为街道)旅居史来(返)汕人员实施14天居家隔离医学观察(第1、4、7、14天开展核酸检测)。
3.对近14天有高风险地区(包括14天内累计报告本土个案超过10例但尚未调整为高风险地区)所在地市(直辖市为区、县,不包括高风险地区所在县区)旅居史来(返)汕人员实施“3天居家健康监测+11天自我健康监测”(第1、3、14天开展核酸检测)。
4.对近14天有中风险地区(包括发生本地传播但尚未调整为中风险地区)所在地市(直辖市为区、县)旅居史来(返)汕人员实施“四个一”健康管理和“14天自我健康监测”。
5.其他省外来汕返汕人员抵汕后进行一次核酸检测。
佛山市防疫政策
进入当地政策
1.对有国内中高风险地区旅居史的来(返)佛人员实施14天集中隔离医学观察。
2.对有国内中高风险地区所在县(区)旅居史的来(返)佛人员实施14天居家隔离医学观察。不具备居家隔离条件的,一律实施集中隔离医学观察。
3.对有国内中高风险地区所在地市(直辖市为区、县)旅居史的来(返)佛人员实施14天居家健康监测。其中前3天落实“三天两检”,其间居家不外出、人员不来访、采样不出门。
4.对近14天从发生本土疫情的外省(自治区、直辖市)来佛返佛人员实施“四个一”健康管理(即发放一份健康告知书,开展一次健康问询,查验一次健康码,开展一次核酸检测)和14天自我健康监测;其他省(自治区、直辖市)外来(返)佛人员抵佛后应48小时内主动做一次核酸检测。
5.对于出现本地传播疫情,尚未划定风险等级的地市,参照中风险地区所在地市管理。
韶关市防疫政策
进入当地政策
1.对近14天有高风险地区旅居史来韶返韶人员实施14天集中隔离医学观察。
2.对近14天有中风险地区旅居史、高风险地区所在县(市、区)(直辖市为街道)旅居史来韶返韶人员实施14天居家隔离医学观察。
3.对近14天有高风险(包括14天内累计报告本土个案超过10例但尚未调整为高风险地区)所在地市(直辖市为区、县,不包括高风险地区所在县区)旅居史来韶返韶人员实施“3天居家健康监测+11天自我健康监测”。
4.对近14天有中风险地区(包括发生本地传播但尚未调整为中风险地区)所在地市(直辖市为县、区)旅居史来韶返韶人员实施“四个一”健康管理和“14天自我健康监测”。
5.在铁路客运站点对涉疫地区来韶返韶人员开展落地核酸检测。
6.倡导从外省返韶后,主动进行一次核酸检测,并进行14天自我健康监测。
湛江市防疫政策
进入当地政策
1.对境内高风险地区来(返)湛人员开展14天集中隔离(自离开高风险地区起算)。
2.对中风险地区来(返)湛人员开展14天居家隔离(自离开中风险地区起算)。
3.对中风险地区所在地市来(返)湛人员开展“四个一”健康管理(即发放一份健康告知书、开展一次健康问询、查验一次健康码、开展一次核酸检测)和14天自我健康监测。
4.对高风险地区所在地市来(返)湛人员开展“三天两检”(间隔24小时)和14天居家健康监测。
5.近14天内有中高风险区所在地市旅居史的来湛返湛人员,应持有48小时内核酸检测阴性证明,抵湛后12小时内向所在村(居)委会、单位或所住宾馆报告。
6.全市调整入境人员(香港、澳门除外)健康管理措施,入境14天集中隔离期满的人员,从原来实行的“7天居家健康监测”调整为“7天严格居家健康管理”,居家健康管理期间足不出户。
7.对国内中高风险区、发生源头不明本地疫情地区所在的县(市、区)来湛返湛人员实施14天“应隔尽隔”措施。
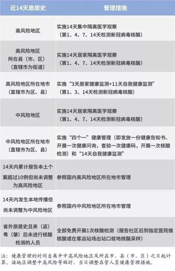
肇庆市防疫政策
进入当地政策

江门市防疫政策
进入当地政策
1.对近14天内有高风险地区旅居史来(返)江人员开展14天集中隔离(第1、4、7、14天检测新冠病毒核酸)。
2.对近14天内有中风险地区旅居史的来(返)江人员开展14天居家隔离(第1、4、7、14天检测新冠病毒核酸)。不具备居家隔离条件的,一律实施集中隔离。
3.对近14天内有天津市、河南省安阳市旅居史的来(返)江人员开展“7天居家隔离+7天居家健康监测”(以离开之日起算,离开已超过14天者,开展“四个一”健康管理;离开已超过7天者,补齐居家健康监测;尚未超过7天者,补齐居家隔离,再开展居家健康监测)。
4.对近14天内有河南省许昌市、郑州市,上海市静安区、普陀区、宝山区,北京市丰台区旅居史的来(返)江人员开展“3天居家健康监测+11天自我健康监测”(第1、3、14天检测新冠病毒核酸)。
5.对有中风险地区所在地市及参照管理地市旅居史来(返)江人员开展“四个一”健康管理和14天自我健康监测。
6.近14天内有中高风险区或发生本土疫情的低风险地区所在地市旅居史的来江返江人员,应持有48小时内核酸检测阴性证明,抵江后12小时内向所在村(居)委会、单位或所住宾馆报告。
茂名市防疫政策
进入当地政策
1.近14天有高风险地区旅居史的来(返)茂人员:实施14天集中隔离医学观察,第1、4、7、14天开展核酸检测。
2.近14天有中风险地区旅居史、高风险地区所在县(市、区)(直辖市为街道)旅居史的来(返)茂人员:实施14天居家隔离医学观察,第 1、4、7、14天检测新冠病毒核酸。
3.近14天有高风险地区(包括14天内累计报告本土个案超过10例但尚未调整为高风险地区)所在地市(直辖市为区、县,不包括高风险地区所在县区)旅居史的来(返)茂人员:实施“3天居家健康监测 +11天自我健康监测”,第1、3、14天检测新冠病毒核酸。
4.近14天有中风险地区及参照管理地区所在地市(直辖市为区、县)旅居史来(返)茂人员:实施“四个一”健康管理和“14天 自我健康监测”。
5.外地隔离期满来(返)茂人员:实施14天居家健康管理,第1、14天开展核酸检测。
6.有本地病例报告且本地病例零报告未满14天的地市、重点关注地区来(返)茂人员:实施“四个一”健康管理和14天自我健康监测。
7.跨省流动人员抵茂后提倡及时完成一次新冠病毒核酸检测,并加强自我健康监测。
惠州市防疫政策
进入当地政策
1.近14天以来,有疫情发生地市旅居史,以及与各地公布确诊病例、无症状感染者和密切接触者行动轨迹有交集的来(返)惠人员,建议暂缓来(返)惠。确需出行的,须持48小时内核酸检测阴性证明,到惠后第一时间主动向所在社区(村)、工作单位或所住酒店报告。
2.重点涉疫地区来惠的,应当积极配合属地“三人小组”落实健康管理措施。
3.近14天以来,未发生本土疫情地区来(返)惠人员,旅途中做好个人防护;抵达惠州后, 24小时内再次主动做一次核酸检测,并做好健康监测。
梅州市防疫政策
离开当地政策
1月17日起,倡导广大市民非必要不离梅、不出省,确需离梅出省的,须持有48小时内核酸检测阴性证明。
进入当地政策
1.确需返梅过节的人员,应提前3天向所在单位、目的地村(居)委会报备,或在“梅州健康申报”小程序进行自主健康申报。
2.从省外没有本土疫情所在城市返梅时,须持有48小时内核酸检测阴性证明,抵梅当天再做一次核酸检测。
3.从省内没有本土疫情所在城市返梅时,提倡抵梅当天做一次核酸检测。
4.从省外或深圳、中山、珠海等省内有本土疫情所在城市低风险地区返梅的,抵梅后实行“三天两检”和“3天居家健康监测+11天自我健康监测”。
汕尾市防疫政策
进入当地政策
1.近14天有高风险地区旅居史来(返)汕人员实施14天集中隔离(第1、4、7、14天检测核酸)。
2.对近14天有中风险地区旅居史、高风险地区所在县(市、区)(直辖市为街道)旅居史来(返)汕人员实施14天居家隔离医学观察(第1、4、7、14天检测核酸)。
3.对近14天有高风险地区及参照管理地区所在地市(直辖市为区、县,不包括高风险地区所在县区)旅居史来(返)汕人员实施“3天居家健康监测+11天自我健康监测(第1、3、14天检测核酸)”。
4.对近14天有中风险地区及参照管理地区所在地市(直辖市为区、县)旅居史来(返)汕人员实施“四个一”健康管理和“14天自我健康监测”。
5.倡导从外省返汕后,主动进行一次核酸检测,并进行14天自我健康监测。
河源市防疫政策
进入当地政策
从即日起,确需来(返)河过春节的人员,应提前3天向所在单位、目的地村(居)委会报备,或进入“河源卫生健康”微信公众号“来(返)河人员各县区报备方式”进行申报,其中:
1.近14天有高风险地区旅居史人员实施14天集中隔离医学观察;有中风险地区旅居史、高风险地区所在县区其他低风险地区旅居史人员实施14天居家隔离医学观察。
2.近14天有高风险地区所在地市其他地区(不含高风险地区所在县区)旅居史、中风险地区所在县区其他低风险地区旅居史人员须持48小时内核酸阴性证明来(返)河,并配合落实居家健康监测14天,抵河后第1、3、14天进行核酸检测。
3.从省内有本土疫情所在地市其他无中高风险地区的县区,须持48小时内核酸阴性证明来(返)河,并配合落实居家健康监测14天,抵河后第1、3、14天进行核酸检测。
4.从没有本土疫情所在地市来(返)河时,提倡来(返)河前先进行一次核酸检测,14天内不参加聚餐聚会。
*江阳**市防疫政策
进入当地政策
1.提倡市外来(返)阳人员抵阳当天做一次新冠病毒核酸检测,并加强自我健康监测。
2.凡是从国内中高风险地区(以国家卫生健康委每天公布的风险等级为准)所在市来(返)阳人员,抵阳后请在第一时间主动向所在单位、小区管理处、居住酒店或目的地街道办事处或村(居)委会报备,开展核酸检测,接受相应的健康管理。
3.对近14天有高风险地区旅居史来(返)阳人员实施14天集中隔离医学观察;对近14天有高风险地区(包括14天内累计报告本土个案超过10例但尚未调整为高风险地区)所在地市(直辖市为区、县,不包括高风险地区所在县区)旅居史来(返)阳人员实施“3天居家健康监测+11天自我健康监测”。
4. 对近14天有中风险地区旅居史、高风险地区所在县(市、区)(直辖市为街道)旅居史来(返)阳人员实施14天居家隔离医学观察;对近14天有中风险地区(包括发生本地传播但尚未调整为中风险地区)所在地市来(返)阳人员实施“四个一”健康管理和14天自我健康监测。
5.对入境人员在第一入境地隔离14天后来(返)阳人员开展7天严格的居家健康管理,对不适宜实行居家健康管理的,实行集中健康管理。
6.对近14天有“未发生本土疫情陆地边境口岸城市”旅居史的来(返)阳人员和有发生本土阳性个案报告且本土病例零报告未满14天的地市、重点关注地区来(返)阳人员实施“四个一”健康管理和14天自我健康监测。
7.对通报的“有同时空交集”暴露史重点人群,按照“7+7”(7天居家隔离+7天居家健康监测)开展健康管理。“红码”人员实行集中或居家隔离医学观察;“黄码”人员实行“三天两检”(间隔24小时检测2次新冠病毒核酸)。
清远市防疫政策
进入当地政策
1. 对高风险地区及参照管理地区来(返)粤人员开展 14 天集中隔离(自离开高风险地区起算),第 1、4、7、14 天各开展一次核酸检测。
2. 对中风险地区及参照管理地区来(返)粤人员开展 14 天居家隔离,第 1、4、7、14 天各开展一次核酸检测。
3.对陕西西安市(除中高风险地区外)旅居史来(返)粤人员开展14天居家隔离的健康管理措施,对12月8日—21 日来(返)粤未满14天者补齐14天居家隔离(自离开西安日起算)。
4.对高风险地区及参照管理地区所在地市(直辖市为区)来(返)粤人员开展“三天两检”和14天居家健康监测,第 1、3、14天各开展一次核酸检测。
5.对中风险地区及参照管理地区所在地市(直辖市为区)(中风险地区所在地市不含广州市)来(返)粤人员开展“四个一”(即:发放一份健康告知书、开展一次健康咨询、扫一次健康码、开展一次核酸检测)和14天自我健康监测。
6.对有陕西西安市(12月3日以来,除中高风险地区外)旅居史来(返)粤人员开展“7天居家隔离+7天居家健康监测”的健康管理措施(第1、4、7、14天检测核酸)。
7.对推送名单中红码人员,按照红码人员现行管理规定实行隔离医学观察。
8. 对推送名单中黄码人员“三天两检”(间隔24小时),均为阴性后黄码转为绿码。
9.对12月5日以来有广东东莞市大朗镇(除中风险地区外)旅居史的来(返)清人员开展“三天两检”和14天居家健康监测。
10.对云南德宏州、陕西延安市和咸阳市、黑龙江黑河市、天津市西青区、河南周口市来(返)粤人员开展“四个一”和 14 天自我健康监测。
11.外省来(返)清人员倡导主动做一次核酸检测。
东莞市防疫政策
进入当地政策
1.对14天内(下同)境内高风险地区来(返)莞人员、红码人员开展14天集中隔离,并在第1、4、7、10、14天各开展一次核酸检测,其中第14天双采双检。
2.高风险地区所在县(区)、中风险地区来(返)莞人员开展居家隔离14天,并在第1、3、7、14天各开展一次核酸检测,其中第14天双采双检。
3.高风险地区所在地市、中风险所在县(区)来(返)莞人员开展“三天两检”(间隔24小时)和“居家隔离+11天居家健康监测”,在第1、3、14天开展核酸检测。
4.中风险地区所在地市来(返)莞人员开展“四个一”健康管理同时实施14天自我健康监测。
5.有明显社区传播风险且对东莞市输入风险高的来(返)莞人员政策:实施“7天居家隔离+7天居家健康监测”,第1、3、7、14天开展核酸检测,其中第14天双采双检。
6.有感染源头不明病例且有潜在社区传播风险的地市(直辖市的区、县)或县(区、旗、直辖市的街道、镇)来(返)莞人员政策:实施“3天2检(间隔大于24小时)”居家隔离+11天自我健康监测,第1、3、14天开展核酸检测。
7.其他重点地区来(返)莞人员政策:根据省、市指挥办有关要求执行。
中山市防疫政策
离开当地政策
1.2022年1月13日9时起,对中山市进出坦洲镇的所有道路实施全面管控。管控期间,人员原则上只进不出,如因就医、特定公务等确需出入的,须持48小时内核酸检测阴性证明。
2.广大市民群众非必要不离开中山,确需离开中山的,自1月13日12时起,须持有24小时内核酸检测阴性证明。
进入当地政策
1.对近14天有高风险地区旅居史来(返)中山人员实施14 天集中隔离医学观察(第 1、4、7、14 天开展核酸检测)。
2.对近14天有中风险地区旅居史、高风险地区所在县(市、区)(直辖市为街道)旅居史来(返)中山人员实施14天居家隔离医学观察(第 1、4、7、14 天开展核酸检测)。
3.对近14天有高风险地区(包括14天内累计报告本土个案超过10例但尚未调整为高风险地区)所在地市(直辖市为区、县,不包括高风险地区所在县区)旅居史来(返)中山人员实施“3天居家健康监测+11天自我健康监测”(第 1、3、14 天开展核酸检测)。
4.对近14天有中风险地区(包括发生本地传播但尚未调整为中风险地区)所在地市(直辖市为区、县)旅居史来(返)中山人员实施“四个一”健康管理和“14天自我健康监测”。
5.其他省外来(返)中山建议主动做一次核酸检测。
潮州市防疫政策
进入当地政策
1.为进一步加强2022年春节前后疫情防控工作,我市提倡就地过节,确需返潮过节人员应提前3天向所在单位、目的地村(居)委会报备;从省外没有本土疫情所在城市返潮时,须持有48小时内核酸检测阴性证明,抵潮当天再做一次核酸检测;从省内没有本土疫情所在城市返潮时,提倡抵潮当天做一次核酸检测;从省外或深圳、中山、珠海等省内有本土疫情所在城市低风险地区返潮的,抵潮后实行“三天两检”和“3天居家健康监测+11天自我健康监测”。
2.按照省文件要求,高风险地区来(返)潮人员开展14天集中隔离(第1、4、7、14天检测核酸);高风险地区所在县(市、区)(直辖市为街道)来(返)潮人员开展14天居家隔离(第1、4、7、14天检测核酸)高风险地区所在地市(直辖市为区、县)来(返)潮人员开展“3天居家健康监测+11天自我健康监测(第1、3、14天检测核酸)。
3.健康管理措施实施时间从离开中高风险地区及所在市、县(区)之日起计算,对14天内累计报告本土个案超过10例但尚未调整为高风险地区的地市,参照高风险地区所在地市防控政策管理;对发生本地传播但尚未调整为中风险地区所在地市,参照中风险地区所在地市防控政策管理。
揭阳市防疫政策
进入当地政策
1.根据要求,确需来(返)揭过节的人员,应提前3天向所在单位、目的地村(居)委会报备;从省外没有本土疫情所在城市返揭时,须持有48小时内核酸检测阴性证明,抵揭当天再做一次核酸检测;从省内没有本土疫情所在城市返揭时,提倡抵揭当天做一次核酸检测;从省外或中山、珠海等省内有本土疫情所在城市低风险地区来(返)揭的,抵揭后实行“三天两检”和“3天居家健康监测+11天自我健康监测”。
2.对近14天有高风险地区旅居史来(返)揭人员实施14天集中隔离医学观察,并于第1、4、7、14天各开展一次核酸检测。
3.对近14天有中风险地区旅居史、高风险地区所在县(市、区)(直辖市为街道)旅居史来(返)揭人员实施14天居家隔离医学观察,并于第1、4、7、14天各开展一次核酸检测。
4.对近14天有高风险地区(包括14天内累计报告本土个案超过10例但尚未调整为高风险地区)所在地市(直辖市为区、县,不包括高风险地区所在县区)旅居史来(返)揭人员实施“3天居家健康监测+11天自我健康监测”(第1、3、14天开展核酸检测)。
5.对近14天有中风险地区(包括发生本地传播但尚未调整为中风险地区)所在地市(直辖市为区、县)旅居史来(返)揭人员实施“四个一”健康管理和“14天自我健康监测”。
6.对粤康码红码的来(返)揭人员,按照红码人员现行管理规定实行隔离医学观察;黄码人员“三天两检”(间隔24小时),结果均为阴性后黄码转为绿码。
7.所有省外来(返)揭人员抵揭后进行一次核酸检测,并向当地社区报告。
云浮市防疫政策
进入当地政策
1.凡14天内有重点地区旅居史的来(返)云人员,必须在抵云后立即到目的地所在社区(村居)报备,接受一次免费核酸检测。
高风险地区来(返)云人员开展14天集中隔离(第1、4、7、14天检测核酸);高风险地区所在地市(直辖市为区)来(返)云人员开展14天居家健康监测(第1、3、14天检测核酸)。中风险地区来(返)云人员开展14天居家隔离(第1、4、7、14天检测核酸),如无居家隔离条件,实行集中隔离;中风险地区所在地市(直辖市为区)来(返)云人员开展“四个一”健康管理和14天自我健康监测。对于出现本地传播疫情,尚未划定风险等级的地市,参照中风险所在地市管理。
2.对境外来返云人员采取全部集中隔离管理。对境外来返云人员,不具备居家隔离条件在入境口岸城市直接隔离21天再回云,如有个别旅客强烈要求回云隔离的,在入境口岸隔离满14天后要求回云的,由目的地接转专班调配安排车辆接回再行隔离7天。
3.在“两站一港口一服务区”及市内公共场所发现“红码”人员,即启动应急机制,由场所防控小组报请所在地防控办落实属地集中隔离并尽快进行核酸采样。
在“两站一港口”发现“黄码”人员,即转留置观察室暂时隔离,由场所防控小组报请所在地防控办即对黄码人员开展“四个一”健康管理并进行核酸采样(云城区、云安区的,送市人民医院检测基地急诊检测;其他辖区送当地指定检测机构急诊检测)。检测结果为阳性的,按有关规定处理;检测结果为阴性且目的地为云浮市辖区的,由目的地防控办接通知后即派专人专车闭环转运,落实有关措施;目的地为云浮市辖区外的,发放健康告知书,要求其做好个人防护,抵达目的地后即向社区报备。
在高速公路服务区发现“黄码”人员,向其发放健康告知书,要求其做好个人防护,抵达目的地即向所在社区报备,尽快到医疗机构进行核酸检测。
编辑:小黄
素材来源:广东发布、健康广东